路由
最基本的 Laravel 路由接受一个 URI 和一个闭包:
use Illuminate\Support\Facades\Route;
Route::get('/hellow', function () {
return 'Hello World';
});
所有 Laravel 路由都在路由文件中定义,这些文件位于routes目录中。这些文件由应用程序的App\Providers\RouteServiceProvider. 该routes/web.php文件定义了用于您的 Web 界面的路由。这些路由被分配到web中间件组,它提供了会话状态和 CSRF 保护等功能。目录中的路由routes/api.php是无状态的,并被分配到api中间件组。
对于大多数应用程序,您将从在routes/web.php文件中定义路由开始。定义中的路线routes/web.php可以通过在浏览器中输入定义路由的网址进行访问。例如,您可以通过http://example.com/user在浏览器中导航到以下路线:
use App\Http\Controllers\UserController;
Route::get('/user', [UserController::class, 'index']);
常用路由器方法
Route::get($uri, $callback);
Route::post($uri, $callback);
Route::put($uri, $callback);
Route::patch($uri, $callback);
Route::delete($uri, $callback);
Route::options($uri, $callback);
Route::redirect('/here', '/there', 301);
Route::view('/welcome', 'welcome', ['name' => 'hellow']);
Route::get('/user/{id}', function ($id) {
return 'User '.$id;
});
Route::get('/posts/{post}/comments/{comment}', function ($postId, $commentId) {
});
use Illuminate\Http\Request;
Route::get('/user/{id}', function (Request $request, $id) {
return 'User '.$id;
});
Route::get('/user/{name?}', function ($name = null) {
return $name;
});
Route::get('/user/{id}/{name}', function ($id, $name) {
})->where(['id' => '[0-9]+', 'name' => '[a-z]+']);
Route::get('/user/{id}/{name}', function ($id, $name) {
})->whereNumber('id')->whereAlpha('name');
Route::get(
'/user/profile',
[UserProfileController::class, 'show']
)->name('profile');
Route::middleware(['first', 'second'])->group(function () {
Route::get('/', function () {
});
Route::get('/user/profile', function () {
});
});
Route::prefix('admin')->group(function () {
Route::get('/users', function () {
});
});
protected function configureRateLimiting()
{
RateLimiter::for('global', function (Request $request) {
return Limit::perMinute(1000);
});
}
全局约束
如果您希望路由参数始终受给定正则表达式的约束,则可以使用该pattern方法。您应该在类的boot方法中定义这些模式App\Providers\RouteServiceProvider:
public function boot()
{
Route::pattern('id', '[0-9]+');
}
一旦定义了模式,它就会自动应用于使用该参数名称的所有路由,例如:
Route::get('/user/{id}', function ($id) {
});
路由缓存
在将应用程序部署到生产环境时,您应该利用 Laravel 的路由缓存。使用路由缓存将大大减少注册所有应用程序路由所需的时间。要生成路由缓存,请执行route:cacheArtisan 命令:
php artisan route:cache
运行此命令后,您的缓存路由文件将在每个请求中加载。请记住,如果您添加任何新路由,则需要生成新的路由缓存。因此,您应该只route:cache在项目部署期间运行该命令。
您可以使用以下route:clear命令清除路由缓存:
php artisan route:clear
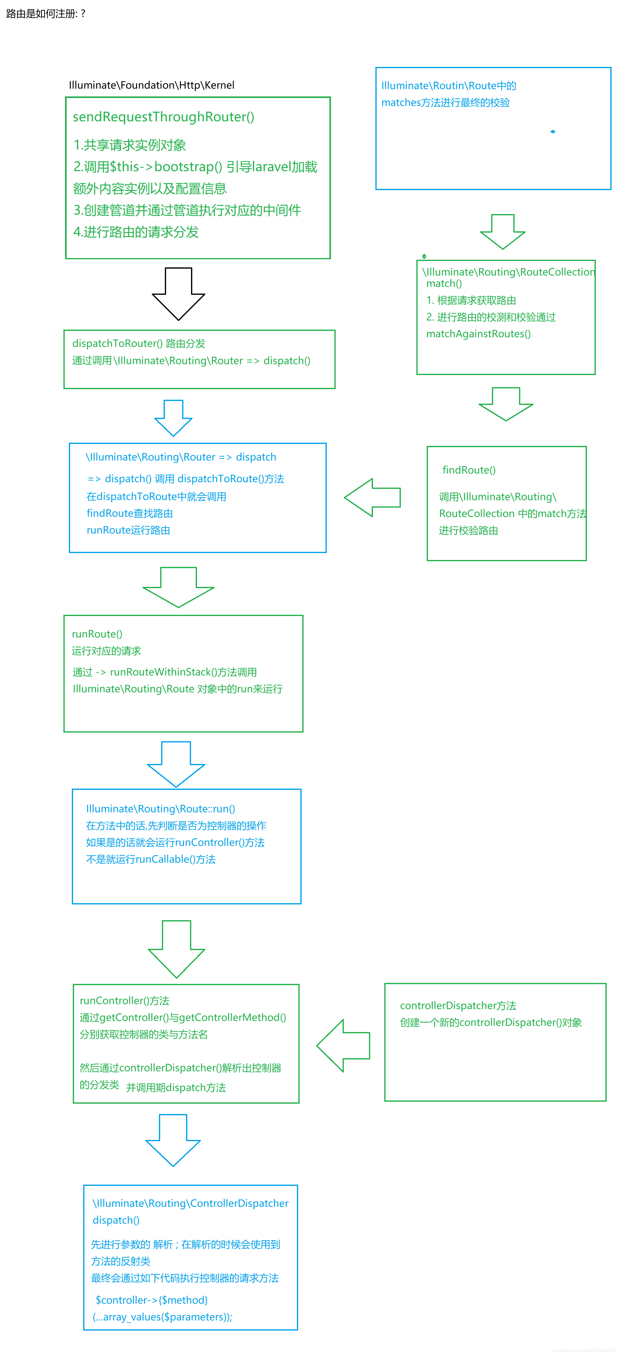
路由如何注册?

|