生活中没有弱者,仅有不愿努力的人。 🐮

前言
对于个人开发者,和处在初期的项目团队来讲,除了做什么——项目选型之外,还有一个很重要,就是怎么做——如何完善自己团队的工作流。
概览-基本流程
对于一般的项目来说,我们基本可以分为下面的阶段
- 需求分析-原型设计
- UI设计-输出切图
- 前后端开发-输出代码
- 多环境部署-本地开发线上环境
大概一看每一项都是一个坑,当你们实际去看的时候坑更多。

1. 需求分析
需求分析,从研发的角度来讲就是产品经理给抛过来一个产品原型。
但是从整个项目来看,实际上包含了
- 项目商业论证
- 可行性分析报告
- 商业需求说明书
- 竞品分析
- 产品规划分析
这些一般由公司创始人员,经过分析之后,给到产品经理,再由产品经理分析,最后细化成可以实现的项目需求。
那么,作为整个项目的工具流,我给大家推荐下列工具
- sketch
- axure
 
2. UI设计
对于设计部门来讲,拿到原型图就可以开工啦!
然后团队的设计师就会给出一个PSD文档,前端工程师就可以去做页面实现了。
切图,就是把PSD中需要拿来用的图片导出成web或者客户端可用的资源文件,一般这个工作前端工程师和设计师都会,具体谁来做就看工作协调了。
3. 产品开发
开发阶段就是单纯的码代码,去实现具体的功能。
这里的坑有
代码规范指的是变量、类的命名,调用规则。一般这类的规范制定由部门老大去完成,制定之后团队内部都遵守这个规范。
事例——阿里公开的java规范部分
(一) 命名规约 1.【强制】所有编程相关命名均不能以下划线或美元符号开始,也不能以下划线或美元符号结束。反例: _name / __name /
O
b
j
e
c
t
/
n
a
m
e
/
n
a
m
e
Object / name_ / name
Object/name/?name / Object$ 2.【强制】所有编程相关的命名严禁使用拼音与英文混合的方式,更不允许直接使用中文的方式。说明:正确的英文拼写和语法可以让阅读者易于理解,避免歧义。注意,即使纯拼音命名方式也要避免采用。 反例: DaZhePromotion [打折] / getPingfenByName() [评分] / int 变量 = 3; 正例: ali / alibaba /taobao /cainiao / aliyun / youku / hangzhou 等国际通用的名称,可视为英文。 3.【强制】类名使用UpperCamelCase风格,必须遵从驼峰形式,但以下情形例外:(领域模型的相关命名)DO / DTO / VO / DAO等。 正例:MarcoPolo / UserDO / XmlService /TcpUdpDeal / TaPromotion 反例:macroPolo / UserDo/XMLService / TCPUDPDeal / TAPromotion 4.【强制】方法名、参数名、成员变量、局部变量都统一使用lowerCamelCase风格,必须遵从驼峰形式。 正例:localValue / getHttpMessage() /inputUserId 5.【强制】常量命名全部大写,单词间用下划线隔开,力求语义表达完整清楚,不要嫌名字长。正例: MAX_STOCK_COUNT 反例: MAX_COUNT 6.【强制】抽象类命名使用Abstract或Base开头;异常类命名使用Exception结尾;测试类命名以它要测试的类的名称开始,以Test结尾。 7.【强制】中括号是数组类型的一部分,数组定义如下:String[] args; 反例:请勿使用Stringargs[]的方式来定义 8.【强制】POJO类中的任何布尔类型的变量,都不要加is,否则部分框架解析会引起序列化错误。 反例:定义为基本数据类型boolean isSuccess;的属性,它的方法也是isSuccess(),RPC 框架在反向解析的时候,“以为”对应的属性名称是success,导致属性获取不到,进而抛出异常。 9.【强制】包名统一使用小写,点分隔符之间有且仅有一个自然语义的英语单词。包名统一使用单数形式,但是类名如果有复数含义,类名可以使用复数形式。 正例: 应用工具类包名为com.alibaba.mpp.util、类名为MessageUtils(此规则参考spring 的框架结构) 10.【强制】杜绝完全不规范的缩写,避免望文不知义。 反例:<某业务代码>AbstractClass“缩写”命名成AbsClass;condition“缩写”命名成 condi,此类随意缩写严重降低了代码的可阅读性。 11.【推荐】如果使用到了设计模式,建议在类名中体现出具体模式。 说明:将设计模式体现在名字中,有利于阅读者快速理解架构设计思想。 正例:public classOrderFactory; public class LoginProxy; public classResourceObserver; 12.【推荐】接口类中的方法和属性不要加任何修饰符号(public 也不要加),保持代码的简洁性,并加上有效的javadoc注释。尽量不要在接口里定义变量,如果一定要定义变量,肯定是与接口方法相关,并且是整个应用的基础常量。 正例:接口方法签名:void f(); 接口基础常量表示:String COMPANY =“alibaba”; 反例:接口方法定义:public abstract void f(); 说明:JDK8中接口允许有默认实现,那么这个default方法,是对所有实现类都有价值的默认实现。 13.接口和实现类的命名有两套规则: 1)【强制】对于Service和DAO类,基于SOA的理念,暴露出来的服务一定是接口,内部的实现类用Impl的后缀与接口区别。 正例:CacheServiceImpl实现CacheService接口。 2)【推荐】 如果是形容能力的接口名称,取对应的形容词做接口名(通常是–able的形式)。 正例:AbstractTranslator实现 Translatable。 14.【参考】枚举类名建议带上Enum后缀,枚举成员名称需要全大写,单词间用下划线隔开。 说明:枚举其实就是特殊的常量类,且构造方法被默认强制是私有。 正例:枚举名字:DealStatusEnum;成员名称:SUCCESS / UNKOWN_REASON。 15.【参考】各层命名规约: A) Service/DAO层方法命名规约 1) 获取单个对象的方法用get做前缀。 2) 获取多个对象的方法用list做前缀。 3) 获取统计值的方法用count做前缀。 4) 插入的方法用save(推荐)或insert做前缀。 5) 删除的方法用remove(推荐)或delete做前缀。 6) 修改的方法用update做前缀。 B) 领域模型命名规约 1) 数据对象:xxxDO,xxx即为数据表名。 2) 数据传输对象:xxxDTO,xxx为业务领域相关的名称。 3) 展示对象:xxxVO,xxx一般为网页名称。 4) POJO是DO/DTO/BO/VO的统称,禁止命名成xxxPOJO。
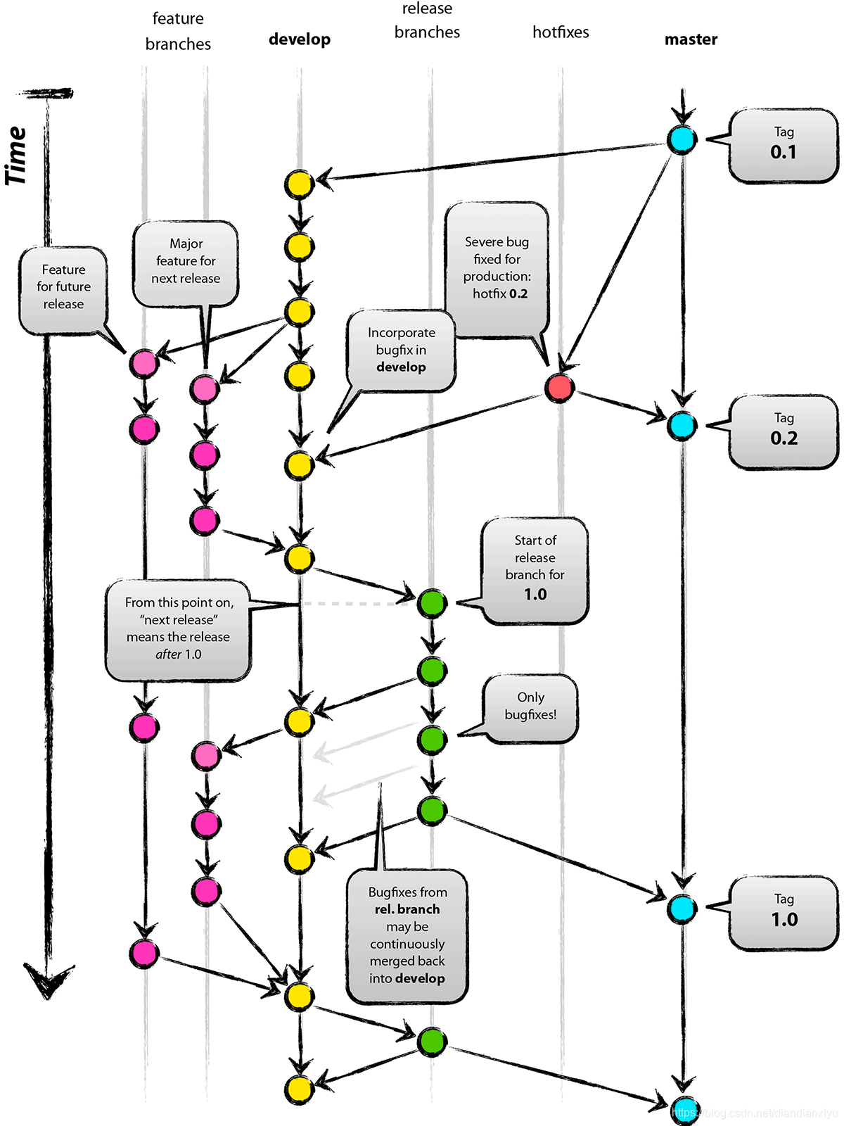
版本提交规范,具体指的是git的分支管理。
在一个项目中,起码要存在几个分支
- 线上分支,实际跑在线上的版本。
- pre分支,准备下个版本上线的版本。
- 测试分支,随时提交需要在测试环境的版本。
- 功能分支,暂时不需要合并到测试分支的版本。
团队内部去协调这个需要花时间实践,我推荐使用gitflow。

 关于软件的版本,我个人使用的是
v大版本.中版本.小版本.日期
为什么把日期放在最后面呢,原因是每个版本号最后我都会放到git的tag里,这样在tag的视图下,我就可以知道是哪天发布的版本。
项目的文档管理,实际上也可以说是项目的知识库管理,目前推荐的知识库有
- redmine

4. 环境部署
环境部署的要求包括
- 项目部署脚本的自动化执行
- git等版本控制工具的结合
- 支持多种语言环境
我推荐 —— jekenis

总结
很多时候,对于小团队来讲,做什么比怎么做更重要。
当然,工欲善其事,必先利其器。一套合理有效的工具流,也是高效完成项目的重要因素。
希望能帮助还在混沌中的你。

|