创建maven基础骨架的项目
这里只需要理解命令的意思即可,格式也很简单-D后面带上需要赋值的参数即可。
mvn archetype:generate -DgroupId=org.sonatype.mavenbook.ch03 -DartifactId=simple -DpackageName=org.sonatype.mavenbook
maven项目基本的结构

打包安装到本地
mvn install
关于pom文件
由Maven Archetype插件 generate插件所创建的文件,如下图所示,这些部分就是对这个项目所作的介绍

maven的插件和坐标
一个maven插件包含一个或者多个插件集合,像jar插件就是关于打包jar相关的目标,(Compiler)编译插件就包含一组关于编译相关的目标
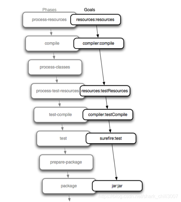
maven的生命周期
如下图所示,如下图所示,每个阶段都会有一个插件对应的目标在工作。 首先是resources插件的resources目标完成资源加载到out目录,然后编译插件的编译目标将src main下的代码加载到out目录,如此执行下去 
maven的依赖管理
说白了就是maven各个jar之间的传递性依赖管理的,引入一个依赖时无需关心依赖所需要的依赖,让maven自己搞定。
maven报告生成(少用)
引用下列,再执行命令mvn site 即可在target的目录下看到site点击index.html就可以看到项目依赖结构等详情报告。
<build>
<plugins>
<plugin>
<groupId>org.apache.maven.plugins</groupId>
<artifactId>maven-project-info-reports-plugin</artifactId>
<version>2.7</version>
</plugin>
<plugin>
<groupId>org.apache.maven.plugins</groupId>
<artifactId>maven-site-plugin</artifactId>
<version>3.3</version>
<configuration>
<locales>zh_CN</locales>
</configuration>
</plugin>
</plugins>
</build>
|