|
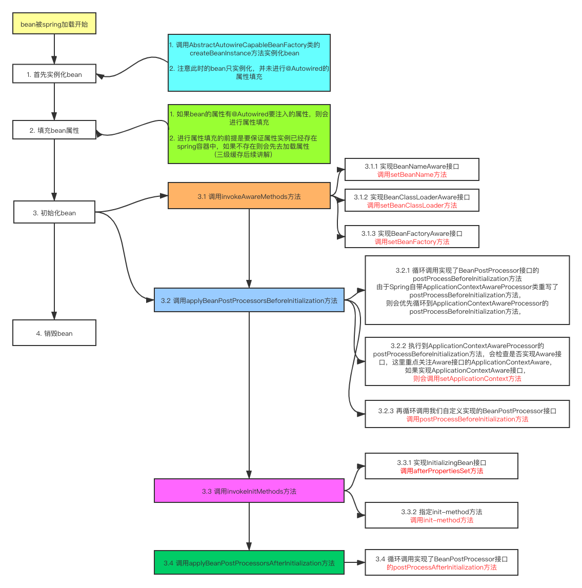
Bean生命周期
- Bean实例化
- Bean填充属性(给属性赋值)
- Bean初始化化(比如准备资源文件)
- Bean销毁(释放资源—对象从内存销毁)
 三级缓存
循环依赖:A -> B ,B -> A 初始化时循环依赖借助三级缓存解决。利用半成品对象实现依赖,等初始化完成后就依赖了完整的对象。
SpringBean在实例化完成后、会放进三级缓存供其他对象使用(未初始化和设置属性的半成品)。  获取bean时、依次从一级缓存、二级缓存、三级缓存拿,可以看到从三级缓存拿到后会直接放进二级缓存(应对AOP情况下的循环依赖)
@Nullable
protected Object getSingleton(String beanName, boolean allowEarlyReference) {
Object singletonObject = this.singletonObjects.get(beanName);
if (singletonObject == null && isSingletonCurrentlyInCreation(beanName)) {
synchronized (this.singletonObjects) {
singletonObject = this.earlySingletonObjects.get(beanName);
if (singletonObject == null && allowEarlyReference) {
ObjectFactory<?> singletonFactory = this.singletonFactories.get(beanName);
if (singletonFactory != null) {
singletonObject = singletonFactory.getObject();
this.earlySingletonObjects.put(beanName, singletonObject);
this.singletonFactories.remove(beanName);
}
}
}
}
return singletonObject;
}
为什么不是二级缓存
每次执行singleFactory.getObject()方法又会产生新的代理对象,假设这里只有一级和三级缓存的话,我每次从三级缓存中拿到singleFactory对象,执行getObject()方法又会产生新的代理对象,这是不行的,因为对象是单例的。
|