|
前言:
最近在回顾JavaSE部分的知识,对一些薄弱的知识进行记录,学习方式,通过视频和图书的进行学习,视频看B站韩顺平老师的【韩顺平讲Java】一天学会线程 Thread Synchronized 互斥锁 进程 并行 并发 死锁等,图书看Java核心技术 卷I 基础知识(原书第10版)。
【韩顺平讲Java】一天学会线程 Thread Synchronized 互斥锁 进程 并行 并发 死锁等:https://www.bilibili.com/video/BV1zB4y1A7rb?spm_id_from=333.999.0.0 
一.线程相关概念
1.什么是程序(program)
是为完成特定任务、用某种语言编写的一组指令的集合。简单的说就是我们写的代码(数据结构+算法)。
备注:软件不等于程序,软件可以简单理解为由相关开发文档和程序组成
2.什么是进程
① 进程是指运行中的程序,比如我们使用QQ,就启动了一个进程,操作系统就会为该进程分配内存空间。当我们使用迅雷,又启动了一个进程,操作系统将为迅雷分配新的内存空间。 ② 进程是程序的一次执行过程,或是正在运行的一个程序。是动态过程:有它自身的产生、存在和消亡的过程。 ③ 进程是系统进?资源分配和调度的独?单位,每?个进程都有它??的内存空间和系统资源。

3.什么是线程
为了提?系统的执?效率,减少处理机的空转时间和调度切换的时间,以及便于系统管理,所以有了线程,线程取代了进程调度的基本功能(线程由进程创建,是进程的一个实体)。
4.单线程和多线程
单线程:
单线程:同一个时刻,只允许执行一个线程
多线程:
多线程:同一个时刻,可以执行多个线程,比如:一个qq进程,可以同时打开多个聊天窗口,一个迅雷进程,可以同时下载多个文件
5.并发和并行
并发:
并发:同一个时刻,多个任务交替执行,造成一种“貌似同时”的错觉,简单的说单核cpu实现的多任务就是并发。

并行:
并行:同一个时刻,多个任务同时执行。多核cpu可以实现并行。

二.线程的三种实现方式
创建线程的方式:
- 通过重写Runnable 接口的run方法;
- 通过继承 Thread 类,重写run方法;
- 通过 Callable 和 Future 创建线程。
方式一(通过重写Runnable 接口的run方法)
public class RunnableTest implements Runnable
{
@Override
public void run() {
for (int i = 1; i <= 10; i++) {
System.out.println("执行方式一:执行第" + i + "次");
}
}
}
class Test{
public static void main(String[] args) {
Thread thread = new Thread(new RunnableTest());
thread.start();
Thread thread1 = new Thread(()->{
for (int i = 1; i <= 10; i++) {
System.out.println("执行方式二:执行第" + i + "次");
}
});
thread1.start();
}
}
备注: ()->{} 这种写法是Java8的新特性Lambda表达式 运行效果: 
方式二(通过继承 Thread 类,重写run方法):
class Thread_NEW extends Thread {
@Override
public void run() {
for (int i = 1; i <= 10; i++) {
System.out.println("执行方式三:执行第" + i + "次");
}
}
}
class Test2{
public static void main(String[] args) {
Thread_NEW thread_new = new Thread_NEW();
thread_new.start();
}
}
运行效果:  分析方式一和方式二: 线程通过start()方法启动,实际上该方法调用的是start0(),该方法被native关键字修饰,表示该方法是一个外部方法。  start()方法调用start0()方法后,该线程并不一定会立马执行,只是将线程变成了可运行状态。具体什么时候执行,取决于CPU,由CPU统一调度。  线程的执行方法体就是Runnable接口的run方法(下面的代码在Thread类中) 
 我们需要执行的内容,只需要重写Runnable接口的run方法,在run方法中编写我们要执行的内容即可 
方式一和方式二区别:
① 从java的设计来看,通过继承Thread或者实现Runnable接口来创建线程本质上没有区别,从jdk帮助文档我们可以看到Thread类本身就实现了Runnable接口。 ② 实现Runnable接口方式更加适合多个线程共享一个资源的情况,并且避免了单继承的限制,建议使用Runnable。
方式三(通过 Callable 和 Future 创建线程):
class Test3{
public static void main(String[] args) throws ExecutionException, InterruptedException {
FutureTask futureTask = new FutureTask(new RunnableTest(),22);
futureTask.run();
System.out.println("返回结果:"+futureTask.get());
FutureTask<Boolean> futureTask1 = new FutureTask<>(new Callable() {
@Override
public Object call() throws Exception {
for (int i = 1; i <= 10; i++) {
System.out.println("执行方式四:执行第" + i + "次");
}
return true;
}
});
futureTask1.run();
System.out.println("返回结果:" + futureTask1.get());
}
}
运行效果:  FutureTask 与Future 和Runnable的关系图如下: 进入到FutureTask的源码中,右击鼠标选择Diagrams,选择show Diagram…  从下图可知FutureTask是RunnableFuture接口的实现类,该接口继承 Runnable 和 Future<V> 接口  分析方式三: FutureTask类通过Runnable接口进行初始化实际上还是在初始化 Callable 
通过 Executors.callable(runnable, result); 获取Callable 
FutureTask类可以通过get()方法获取线程中方法体的返回值 outcome ,如果初始化FutureTask的时候传递的是Runnable接口,通过get()方法获取的就是传入的result。   FutureTask通过run()方法开启线程  在执行run()方法的时候调用call()执行方法体,并将返回值赋值给result,然后通过set(result)初始化outcome 

三.线程的终止
① 当线程完成任务后,会自动退出。 ② 还可以通过使用变量来控制run方法退出的方式停止线程,即通知方式
需求:主线程休眠1s之后停止子线程运行,实现代码如下:
class RunnableController implements Runnable
{
private boolean start;
private int i;
public RunnableController() {
this.start = true;
}
@Override
public void run() {
while (start) {
++i;
System.out.println("执行方式一:执行第" + i + "次");
}
}
public void setStart(boolean start) {
this.start = start;
}
}
class Test4{
public static void main(String[] args) throws InterruptedException {
RunnableController runnableController = new RunnableController();
Thread thread = new Thread(runnableController);
thread.start();
Thread.sleep(1000);
runnableController.setStart(false);
}
}
运行效果: 
四.线程常用方法
1.第一组常用方法

- setName(),getName(),getPriority(),setPriority()
public class ThreadMethod {
public static void main(String[] args) {
Thread thread = new Thread(()-> System.out.println("当前线程名称:"+Thread.currentThread().getName()+"该线程的优先级:"+Thread.currentThread().getPriority()));
thread.setName("线程1");
thread.setPriority(1);
Thread thread2 = new Thread(()-> System.out.println("当前线程名称:"+Thread.currentThread().getName()+"该线程的优先级:"+Thread.currentThread().getPriority()));
thread2.setName("线程2");
thread2.setPriority(10);
Thread thread3 = new Thread(()-> System.out.println("当前线程名称:"+Thread.currentThread().getName()+"该线程的优先级:"+Thread.currentThread().getPriority()));
thread2.setName("线程3");
thread.start();
thread2.start();
thread3.start();
}
}
运行效果: 
优先级必须设置在1~10闭区间,不然会引发 IllegalArgumentException 异常,数值越大优先级越高,  默认优先级为5,最小优先级为1,最大优先级为10  优先级越高并不是一定先执行,只是获得更多的执行机会
@Test
public void test() {
Thread.currentThread().setPriority(6);
for (int j = 0; j < 50; j++) {
if (j == 10) {
Thread thread1 = new Thread(() -> {
for (int i = 0; i < 50; i++) {
System.out.println("优先级为---------" + Thread.currentThread().getPriority());
}
});
thread1.setPriority(1);
thread1.start();
} else if (j == 20) {
Thread thread2 = new Thread(() -> {
for (int i = 0; i < 50; i++) {
System.out.println("优先级为---------" + Thread.currentThread().getPriority());
}
});
thread2.setPriority(10);
thread2.start();
}
}
}
运行效果: 
注意:执行run()方法并不是开启线程,只是通过对象调用run()方法!
@Test
public void test2() {
Thread thread = new Thread(() -> System.out.println("-------调用run方法-----" + Thread.currentThread().getName()));
thread.run();
}
运行效果: 
中断线程,但并没有真正的结束线程。所以一般用于中断正在休眠线程
public class Thread_01 extends Thread {
@Override
public void run() {
for (int i = 0; i < 100; i++) {
System.out.println(Thread.currentThread().getName()+"吃包子-----------------"+i);
}
try {
System.out.println(Thread.currentThread().getName()+"休眠中----------");
Thread.sleep(20000);
} catch (InterruptedException e) {
System.out.println(Thread.currentThread().getName()+"被interrupt了");
}
}
@Test
public void test3() throws InterruptedException {
Thread_01 thread_01 = new Thread_01();
thread_01.setPriority(Thread.MIN_PRIORITY);
thread_01.start();
Thread.sleep(3000);
thread_01.interrupt();
}
}
运行效果: 
2.第二组常用方法
 完成需求代码:
public class Thread_02 extends Thread {
@Override
public void run() {
for (int i = 0; i <= 10; i++) {
try {
Thread.sleep(50);
} catch (InterruptedException e) {
e.printStackTrace();
}
System.out.println("JoinThread----------------"+i);
}
}
@Test
public void test4() throws InterruptedException {
Thread_02 thread_02 = new Thread_02();
thread_02.start();
thread_02.join();
for (int i = 0; i <= 20; i++) {
Thread.sleep(50);
System.out.println("张三丰"+i);
}
}
}
运行效果: 
五.用户线程和守护线程
用户线程:
用户线程:也叫工作线程,当线程的任务执行完或通知方式结束
守护线程:
守护线程:一般是为工作线程服务的,当所有的用户线程结束,守护线程自动结束,常见的守护线程,垃圾回收机制。
通过 setDaemon(true); 设置该线程为守护线程,实例代码如下:
@Test
public void test5() throws InterruptedException {
Thread thread = new Thread(()->{
try {
while (true){
System.out.println("小偷正在偷钱..");
Thread.sleep(50);
}
} catch (InterruptedException e) {
e.printStackTrace();
}
});
thread.setDaemon(true);
thread.start();
for (int i = 0; i < 50; i++) {
System.out.println("警察正在来的路上.....");
Thread.sleep(50);
}
System.out.println("警察赶到,小偷被抓,小偷停止偷钱");
}
运行效果: 
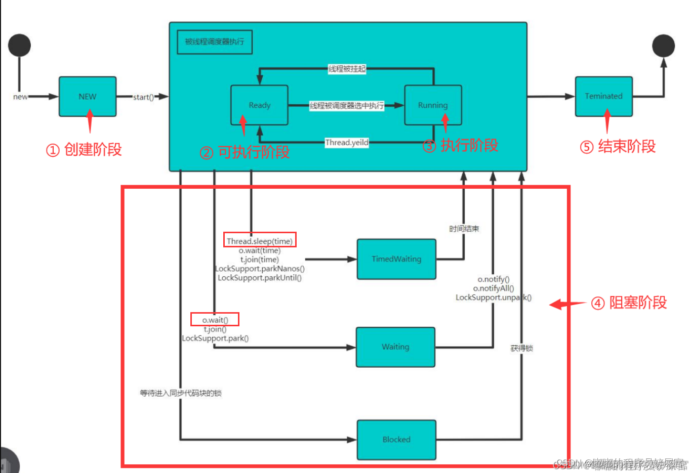
六.线程生命周期
JDK 中用 Thread.State 枚举表示了线程的几种状态  具体代码如下:  线程状态转换图  下面的内容来源于:https://www.pdai.tech/md/java/thread/java-thread-x-thread-basic.html
- 新建(New)
创建后尚未启动。 - 可运行(Runnable)
可能正在运行,也可能正在等待 CPU 时间片。 包含了操作系统线程状态中的 Running 和 Ready。 - 阻塞(Blocking)
等待获取一个排它锁,如果其线程释放了锁就会结束此状态。 - 无限期等待(Waiting)
等待其它线程显式地唤醒,否则不会被分配 CPU 时间片。
| 进入方法 | 退出方法 |
|---|
| 没有设置 Timeout 参数的 Object.wait() 方法 | Object.notify() / Object.notifyAll() | | 没有设置 Timeout 参数的 Thread.join() 方法 | 被调用的线程执行完毕 | | LockSupport.park() 方法 | - |
- 限期等待(Timed Waiting)
无需等待其它线程显式地唤醒,在一定时间之后会被系统自动唤醒。 调用 Thread.sleep() 方法使线程进入限期等待状态时,常常用“使一个线程睡眠”进行描述。 调用 Object.wait() 方法使线程进入限期等待或者无限期等待时,常常用“挂起一个线程”进行描述。 睡眠和挂起是用来描述行为,而阻塞和等待用来描述状态。 阻塞和等待的区别在于,阻塞是被动的,它是在等待获取一个排它锁。而等待是主动的,通过调用 Thread.sleep() 和 Object.wait() 等方法进入。
| 进入方法 | 退出方法 |
|---|
| Thread.sleep() 方法 | 时间结束 | | 设置了 Timeout 参数的 Object.wait() 方法 | 时间结束 / Object.notify() / Object.notifyAll() | | 设置了 Timeout 参数的 Thread.join() 方法 | 时间结束 / 被调用的线程执行完毕 | | LockSupport.parkNanos() 方法 | - | | LockSupport.parkUntil() 方法 | - |
- 死亡(Terminated)
可以是线程结束任务之后自己结束,或者产生了异常而结束。
七.线程同步
什么是线程同步:
① 在多线程编程,一些敏感数据不允许被多个线程同时访问,此时就使用同步访问技术,保证数据在任何同一时刻,最多有一个线程访问,以保证数据的完整性。 ② 也可以这里理解:线程同步,即当有一个线程在对内存进行操作时,其他线程都不可以对这个内存地址进行操作,直到该线程完成操作,其他线程才能对该内存地址进行操作.。
同步具体方法使用Synchronized关键字:  同步原理: 类似于生活中,在寝室上厕所,一次进入一个人(线程),等线程出来之后,再放其他线程进入(这里包括从厕所出来的线程),进入就关门(上锁,互斥锁),出来开门。  
需求:网上售票,一段时间同时有多人进行购票,要保证同一张票不能被多人购买,造成票数出现负数情况。 出现票数负数的代码:
package com.zm.synchronization;
public class SynChronZedTest {
public static void main(String[] args) {
RunnableNew runnableNew = new RunnableNew();
Thread thread = new Thread();
thread.setName("售票窗口1");
thread.start();
Thread thread2 = new Thread(runnableNew);
thread2.setName("售票窗口2");
thread2.start();
Thread thread3 = new Thread(runnableNew);
thread3.setName("售票窗口3");
thread3.start();
Thread thread4 = new Thread(runnableNew);
thread4.setName("售票窗口4");
thread4.start();
}
}
class RunnableNew implements Runnable {
private Integer tick = 50;
@Override
public void run() {
while (true) {
if (tick <= 0) {
System.out.println("售票结束");
break;
}
try {
Thread.sleep(50);
} catch (InterruptedException e) {
e.printStackTrace();
}
System.out.println(Thread.currentThread().getName() + "售出,还剩票数" + (--tick));
}
}
}

改进使用同步代码块:
package com.zm.synchronization;
public class SynChronZedTest {
public static void main(String[] args) {
RunnableNew runnableNew = new RunnableNew();
Thread thread = new Thread();
thread.setName("售票窗口1");
thread.start();
Thread thread2 = new Thread(runnableNew);
thread2.setName("售票窗口2");
thread2.start();
Thread thread3 = new Thread(runnableNew);
thread3.setName("售票窗口3");
thread3.start();
Thread thread4 = new Thread(runnableNew);
thread4.setName("售票窗口4");
thread4.start();
}
}
class RunnableNew implements Runnable {
private Integer tick = 50;
@Override
public void run() {
while (true) {
synchronized (RunnableNew.class) {
if (tick <= 0) {
System.out.println("售票结束");
break;
}
try {
Thread.sleep(50);
} catch (InterruptedException e) {
e.printStackTrace();
}
System.out.println(Thread.currentThread().getName() + "售出,还剩票数" + (--tick));
}
}
}
}
运行效果: 
改进使用同步方法:
package com.zm.synchronization;
public class SynChronZedTest {
public static void main(String[] args) {
RunnableNew runnableNew = new RunnableNew();
Thread thread = new Thread();
thread.setName("售票窗口1");
thread.start();
Thread thread2 = new Thread(runnableNew);
thread2.setName("售票窗口2");
thread2.start();
Thread thread3 = new Thread(runnableNew);
thread3.setName("售票窗口3");
thread3.start();
Thread thread4 = new Thread(runnableNew);
thread4.setName("售票窗口4");
thread4.start();
}
}
class RunnableNew implements Runnable {
private boolean tage = true;
private Integer tick = 50;
@Override
public void run() {
while (tage) {
sell();
}
}
private synchronized void sell() {
if (tick <= 0) {
System.out.println("售票结束");
this.tage = false;
return;
}
try {
Thread.sleep(50);
} catch (InterruptedException e) {
e.printStackTrace();
}
System.out.println(Thread.currentThread().getName() + "售出,还剩票数" + (--tick));
}
}
运行效果:  其实上面二种方式本质是一样的:  使用this进行上锁和未用static修饰的同步方法进行上锁本质上是一致的都是对当前对象进行上锁(上面锁的就是runnableNew对象,四个线程都是使用该对象进行上锁可以保证线程同步)  为了验证上面的说法,这里我们给四个线程分别传递不同的RunnableNew对象,该对象中tick通过static进行修饰保证数据共享 
详细代码如下:
package com.zm.synchronization;
public class SynChronZedTest {
public static void main(String[] args) {
Thread thread = new Thread();
thread.setName("售票窗口1");
thread.start();
Thread thread2 = new Thread(new RunnableNew());
thread2.setName("售票窗口2");
thread2.start();
Thread thread3 = new Thread(new RunnableNew());
thread3.setName("售票窗口3");
thread3.start();
Thread thread4 = new Thread(new RunnableNew());
thread4.setName("售票窗口4");
thread4.start();
}
}
class RunnableNew implements Runnable {
private static Integer tick = 50;
@Override
public void run() {
while (true) {
synchronized (this) {
if (tick <= 0) {
System.out.println("售票结束");
break;
}
try {
Thread.sleep(50);
} catch (InterruptedException e) {
e.printStackTrace();
}
System.out.println(Thread.currentThread().getName() + "售出,还剩票数" + (--tick));
}
}
}
}
运行效果( 再次运行会发现票数出现负数 ):  上面的操作类似于下图:  改进方法,同步代码块中将this换成RunnableNew.class或同步方法加上static关键字(提高锁对象的作用域)  运行效果( 问题解决 ):  上面的操作类似与下图:  实际上像上面这种操作,效率是非常低的,运行多次发现大多数情况下只有一个线程在跑 
八.线程死锁
1.什么是死锁
多个线程都占用了对方的锁资源,但不肯相让,导致了死锁,在编程是一定要避免死锁的发生.
应用案例:  实例代码如下:
package com.zm.synchronization;
import org.junit.Test;
public class DeadLockDemo extends Thread {
private static Object playPhone = new Object();
private static Object doHomerWork = new Object();
private boolean tage;
public DeadLockDemo(boolean tage) {
this.tage = tage;
}
@Override
public void run() {
if (tage) {
synchronized (playPhone) {
System.out.println(Thread.currentThread().getName() + ":我在玩手机不要来管喔!");
synchronized (doHomerWork) {
System.out.println(Thread.currentThread().getName() + ":妈妈,我手机玩好啦,开始做作业啦");
}
}
} else {
synchronized (doHomerWork) {
System.out.println(Thread.currentThread().getName() +":儿子,快去做作业,做完再玩!");
synchronized (playPhone) {
System.out.println(Thread.currentThread().getName() +":儿子真乖,去玩会手机吧");
}
}
}
}
public static void main(String[] args) {
DeadLockDemo mom = new DeadLockDemo(false);
mom.setName("妈妈");
DeadLockDemo son = new DeadLockDemo(true);
son.setName("儿子");
mom.start();
son.start();
}
}
运行效果( 造成了死锁 ): 
2.释放锁
下面操作会释放锁:  下面操作不会释放锁: 
|