|
一、Date
- parse(参数字符串):参数为表示日期的字符串参数,如果参数无效,返回NaN。此方法是将字符串转换为表示该日期的毫秒数。
let date = new Date("May,23,2019")
console.log(date)
- UTC():参数至少传年月,可传年月日时分秒。月份从0开始算1月(和parse的区别)
let date = new Date(Date.UTC(2000,0))
console.log(date)
let date1 = new Date(Date.UTC(2000,1,1,13,30,20))
console.log(date1)
继承方法 toLocaleString():返回与浏览器运行的本地环境一致的时间 toString():返回带时区信息的日期和时间
let date = new Date();
console.log(date.toLocaleString());
let date1 = new Date();
console.log(date1.toString());
  二、RegExp 实例方法
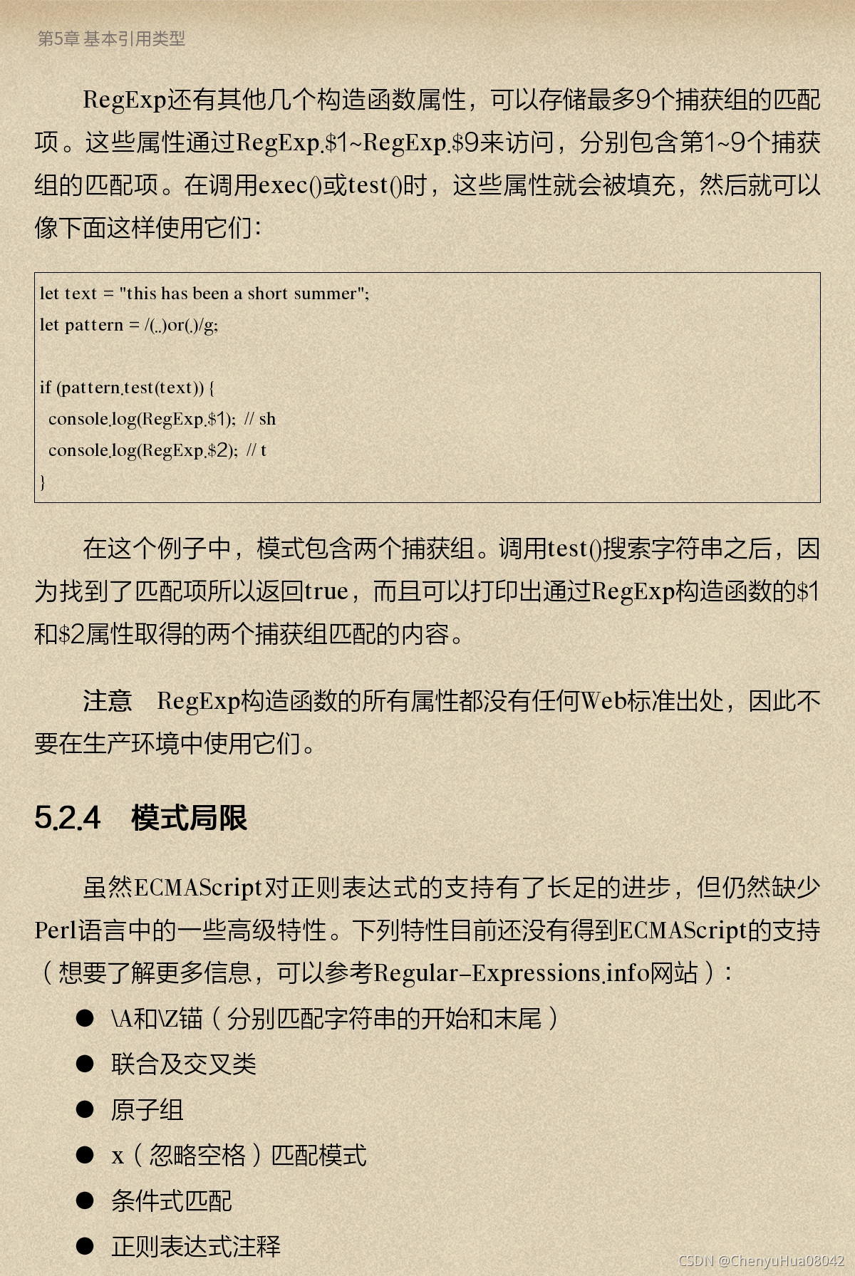
- **exec():配合捕获数组使用。**这个方法只接收一个参数,即要应用的模板字符串。如果找到匹配项,返回包含第一个匹配信息的数组,否则返回null。返回数组包含额外两个属性:index和input。index是字符串匹配模式的起始位置,input是要查找的字符串。这个数组的第一个元素是匹配整个模式的字符串,其他元素是与表达式中的捕获组匹配的字符串。如果模式中没有捕获组,则数组中只包含一个元素。
let text = "mom and dad and baby";
let pattern = /mom( and dad( and baby)?)?/gi;
let matches = pattern.exec(text);
console.log(matches.index);
console.log(matches.input);
console.log(matches[0]);
console.log(matches[1]);
console.log(matches[2]);
如果模式设置了全局标记,则每次调用exec()方法会返回一个匹配的信息。如果没有设置全局标记,则无论对同一个字符串调用多少次exec(),也只会返回同一个匹配信息。
let text = "cat, bat, sat, fat";
let pattern = /.at/;
let matches = pattern.exec(text);
console.log(matches.index);
console.log(matches[0]);
console.log(pattern.lastIndex);
matches = pattern.exec(text);
console.log(matches.index);
console.log(matches[0]);
console.log(pattern.lastIndex);
如果这个模式设置g标识,每次调用exec()都会在字符串中向前搜索下一个匹配项。
let text = "cat, bat, sat, fat";
let pattern = /.at/g;
let matches = pattern.exec(text);
console.log(matches.index);
console.log(matches[0]);
console.log(pattern.lastIndex);
matches = pattern.exec(text);
console.log(matches.index);
console.log(matches[0]);
console.log(pattern.lastIndex);
matches = pattern.exec(text);
console.log(matches.index);
console.log(matches[0]);
console.log(pattern.lastIndex);

- test():接收字符串参数。如果输入文本与模式匹配,返回true,否则为false。常用于if语句中。常用于验证用户输入。
let text = "000-00-0000";
let pattern = /\d{3}-\d{2}-\d{4}/
if(pattern.test(text)){
console.log("the pattern was matched")
}
无论正则表达式是怎么创建的,继承的方法toLocaleString()和toString()都返回正则表达式的字面量表示。比如:
let pattern = new RegExp("\\[bc\\]at", "gi");
console.log(pattern.toString());
console.log(pattern.toLocaleString());
valueOf()方法返回正则表达式本身。   
三、原始值包装类型 为方便操作原始值,ECMA提供三种引用类型:Boolean、Number、String。当用到某个原始值属性和方法时,后台都会创建一个相应的原始包装类型对象,从而暴露出操作原始值的各种方法。
let s1 = "some text";
let s2 = s1.substring(2);
console.log(s2);
本来原始值不是对象,因此逻辑上不该有方法,但是确实是运行出来,说明后台做了处理。三步处理,创建实例,调用方法,销毁实例。 引用类型与原始类型包装类型主要区别在于对象的生命周期。在new实例化引用类型后,得到的实例会在离开作用域时被销毁,而自动创建的原始值包装对象只存在于访问它的那行代码执行期间。这意味着不能在运行时给原始值添加属性和方法。比如:
let s1 = "some text";
s1.color = "red";
console.log(s1.color);
Object构造函数能够根据传入值的类型返回相应原始值包装类型实例。
let obj = new Object("new text");
console.log(obj instanceof String);
注意:调用同名转型函数和调用原始值构造函数不一样。
let value = '25';
let number = Number(value);
console.log(typeof number);
let number1 = new Object(value);
console.log(typeof number1);
1.Boolean
let falseObject = new Boolean(false);
let result = falseObject && true;
console.log(result);
let falseValue = false;
result = falseValue && true;
console.log(result);
建议永远不要使用Boolean对象。
2.Number 重写了valueOf(),toLocaleString(),toString()方法。valueOf()方法返回Number对象表示的原始数值。另外两个方法返回字符串。toString()接收数值,返回转换为该数值进制的字符串。
let num = 10;
console.log(num.toString(2))
console.log(num.toString(16))
console.log(num.toFixed(2))
toFixed(): 接收参数返回指定小数点位数的数值字符串。 toExponential():格式化数值,返回科学计数法的数值字符串。 toPrecision():接收参数表示这个数值的长度。根据情况返回最合理的输出结果,可能是固定长度,也可能是科学计数法。这个会根据数值和精度调用上面的两种方法。
Number.isInteger():判断数值是否保存为整数 只要这个数是整数就返回true,否则返沪false
console.log(Number.isInteger(10.00))
console.log(Number.isInteger(10.01))
3.String
每个String()对象都有length属性,表示字符串长度。 charAt():返回给定索引值的字符。 charCodeAt():查看指定码元的字符编码。 codePointAt():和charCodeAt()功能一样,但是这个解析更准确。上面那个遇到表情符号就无法解析出来。
let message = "abcde";
console.log(message.charAt(2));
console.log(message.charCodeAt(2))
字符串操作方法: ?拼接:concat() ?分割提取:slice(),substring(),substr()
let stringValue = "hello ";
let result = stringValue.concat("world");
console.log(result);
console.log(stringValue)
console.log(stringValue.slice(1))
console.log(stringValue.slice(1,3))
console.log(stringValue.substring(1))
console.log(stringValue.substring(1,3))
console.log(result.slice(-3));
console.log(result.slice(3,-4));
console.log(result.substring(-3))
console.log(result.substring(3,-4))
console.log(stringValue.substr(1))
console.log(stringValue.substr(1,2))
console.log(result.substr(-4))
console.log(result.substr(3,-2))
字符串位置方法:indexOf(),lastIndexOf() 前者从头开始找,后者从尾开始找,找到返回所在下标,没找到返回-1。 第一个参数接收查找字符,第二个参数表示开始搜索的位置。
let str = "hello world"
console.log(str.indexOf("o"));
console.log(str.indexOf("o",6));
console.log(str.lastIndexOf("o"));
console.log(str.lastIndexOf("o",6));
查找指定字符的所有位置:
let str = "hello world";
let arr = new Array();
let pos = str.indexOf("o");
while(pos>-1){
arr.push(pos);
pos = str.indexOf("o",pos+1);
}
console.log(arr)
字符串包含方法:startsWith(),endsWith(),includes() 搜素传入字符串,返回表示是否包含的布尔值。startsWith()检查开始于0的匹配项,endsWith()检查开始于索引(string.length - substring.length)的匹配项,而includes()检查整个字符串。startWith()和includes()接收第二个参数表示开始搜索的位置。endsWith()接收第二个参数表示应当作字符串末尾的位置。
let arr = "foobarbaz";
console.log(arr.startsWith("foo"))
console.log(arr.startsWith("baz"))
console.log(arr.endsWith("foo"))
console.log(arr.endsWith("baz"))
console.log(arr.includes("bar"))
删除空格符: trim():创建字符串副本,删除前后所有空格符,再返回结果。 trimLeft():字符串开始删除空格符。 trimRight():字符串末尾删除空格符。
let char = " hello world "
let charChange = char.trim();
console.log(char)
console.log(charChange)
console.log(char.trimLeft())
console.log(char.trimRight())
repeat():接收一个整数参数,字符串复制多少次,然后返回拼接所有副本后的结果。
let char = 'na';
console.log("ba" + char.repeat(2))
填充字符串:padStart(),padEnd()
let char = "foo";
console.log(char.padStart(9))
console.log(char.padStart(9,"123"))
console.log(char.padEnd(9))
console.log(char.padEnd(9,"123"))
字符串迭代与解构:@@iterator,迭代字符串的每个字符
let str = "ab";
let strIter = str[Symbol.iterator]();
console.log(strIter.next());
console.log(strIter.next());
console.log(strIter.next());
let str = "abcde";
console.log(...str)
console.log([...str])
字符串大小写转换:小写toLowerCase(),大写toUpperCase()
字符串匹配方法:match(),search() RegExp对象的exec()方法相同。match()接收一个参数为正则表达式字符串或者RegExp对象。
比较字符串:LocaleCompare() 字符串参数排前面返回负值,字符串参数排后面返回正值,相等返回0。
let str = "yellow";
console.log(str.localeCompare("brick"));
console.log(str.localeCompare("yellow"));
console.log(str.localeCompare("zoo"));
四、单例内置对象:Object(),Array(),String(),Global(),Math()
eval("console.log(123)")
通过eval()执行的代码属于调用所在上下文,被执行的代码与上下文拥有相同的作用域链。说明包含在上下文的变量可以在eval()调用内部被引用。
let msg = 123;
eval("console.log(msg)")
eval()内部定义函数或者变量,也可以在外部被调用。调用时会被替换成一行真正的代码。
eval("function a(){console.log(123)}")
a();
通过eval()定义的任何变量和函数都不会提升,因为在解析代码时,它们是被包含在同一个字符串中。它们只是在eval()执行时才会被创建。
-
global对象属性: undefined,NaN,Infinity,Object,Array,Symbol,Function,Boolean,String,Number,Date,RegExp,Symbol,Error,EvalError,RangeError,ReferenceError,SyntaxError,TypeError,URIError。 -
window对象:Global对象代理,所以全局作用域中声明的变量和函数都成为了window对象的属性。
另一个获取Global对象的方式是使用如下代码:
let global = function(){
return this;
}();
这是创建了一个立即调用的函数表达式,返回this的值。当一个函数没有明确(通过成为某种对象的方法或者使用call()/apply() )指定this值的情况下,this值等于Global对象。因此,调用一个简单返回this的函数是在执行任何上下文中获取Global对象的通用方式。
- Math对象
Math.方法 min():接收多个参数返回最小值 max():接收多个参数返回最大值 舍入方法:ceil() 向上舍入,floor()向下舍入,round()四舍五入,fround()返回数值最接近的单精度浮点值。 random():返回 0 ~ 1 中的随机数,含0不含1。 
|