一、Flask简易介绍
1、Flask是目前十分流行的web框架,它是一个轻量级的可定制框架,使用Python语言编写,较其他同类型框架更为灵活、轻便、安全且容易上手。
2、微框架中的“微”是指Flask旨在保持代码简洁且易于扩展。
3、框架的简易理解及区别: 目前Python的web框架有很多。除了Flask,还有django等等
django是目前Python的框架中使用度最高的,但是Django如同java大多数被用于大型网站的开发。
Flask但对于大多数的小型网站的开发Flask就可以满足,和其他的轻量级框架相比较,Flask框架有很好的扩展性,这是其他Web框架不可替代的。
二、Flask前后端分离教程之简单剖析
1、框架结构的分析
学习Flask个人总结就分两种理解去学习,1是路由、2就是视图函数。
为什么说分两种,那么大家就要了解一下,什么是路由,什么是视图函数。
1、路由:叫做注册路由
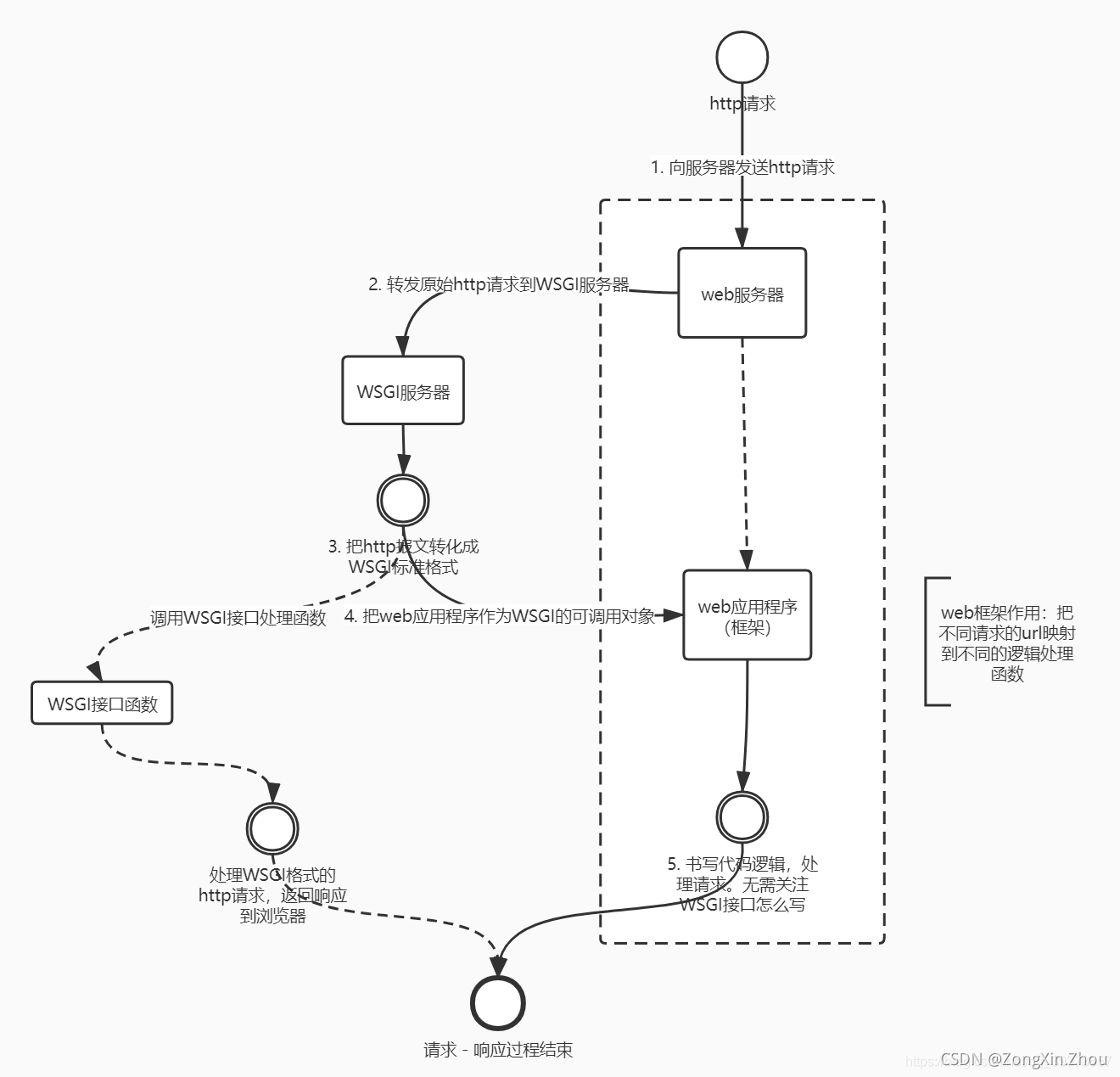
官方文档解释:在Flask应用中,路由是指用户请求的URL与视图函数之间的映射。Flask框架 根据HTTP请求的URL在路由表中匹配预定义的URL规则,找到对应的视图函数, 并将视图函数的执行结果返回WSGI服务器
个人解释: 客户端(例如Web浏览器)把请求发送给Web服务器,Web服务器再把请求发送给Flask程序实例。程序实例需要知道对每个URL请求运行哪些代码,所以保存了一个URL到python函数的映射关系。处理URL和函数之间关系的程序称为路由。
什么是WSGI服务器: 官方定义:wsgi是Web服务器网关接口(Python Web Server Gateway Interface,缩写为WSGI)是为Python语言定义的Web服务器和Web应用程序或框架之间的一种简单而通用的接口。
总结:wsgi就是一种规范,它定义了使用web应用程序与Python编写的web服务器程序之间的接口格式.无论多么复杂的Web应用程序,入口都是一个WSGI处理函数。 
2、什么是视图函数
个人理解:视图函数主要负责逻辑的处理,这里分两个框架来解释。
django: 必需要有一个形参 必需返回一个HttpResponse对象
from django.http import HttpResponse
def my_view(request):
if request.method == 'GET':
return HttpResponse('OK')
flask: 必需有个函数注册为程序跟地址的处理程序 必需返回一个response对象
from flask import Flask, make_response
app = Flask(__name__)
@app.route('/')
def run():
return make_response("OK")
三、Flask实现简单接口
刚才说过分路由、视图函数,那么放到代码中怎么解释呢?如下
路由分为:127.0.0.1:8080 + / + get/post等请求方式 视图函数分为:request、data、response
实例:
(1)无参数请求
from flask import Flask, make_response
app = Flask(__name__)
@app.route('/', methods=['GET', 'POST'])
def run():
res = {
'code': 0,
'msg': "OK",
'data': {
'test': '测试页面'
}
}
return make_response(res)
if __name__ == '__main__':
app.run(host='0.0.0.0', port=8080, debug=False, threaded=True)
postman调用 
(2)带参数请求
带参数分两种格式:
1、formData格式
from flask import Flask, make_response, request
app = Flask(__name__)
@app.route('/', methods=['GET', 'POST'])
def run():
username = request.form.get('username', type=str)
password = request.form.get('password', type=int)
if username == 'admin' and password == 123:
res = {
'code': 0,
'msg': "OK",
'data': {
'test': '测试页面'
}
}
else:
res = {
'code': 999,
}
return make_response(res)
if __name__ == '__main__':
app.run(host='0.0.0.0', port=8080, debug=False, threaded=True)
postman调用  2、json格式
from flask import Flask, make_response, request
app = Flask(__name__)
@app.route('/', methods=['GET', 'POST'])
def run():
getJson = request.get_json()
username = str(getJson.get('username'))
password = int(getJson.get('password'))
if username == 'admin' and password == 123:
res = {
'code': 0,
'msg': "OK",
'data': {
'test': '测试页面'
}
}
else:
res = {
'code': 999,
}
return make_response(res)
if __name__ == '__main__':
app.run(host='0.0.0.0', port=8080, debug=False, threaded=True)
postman调用 
|