Django框架快速入门之前台管理html(书籍管理系统)
一、html
html学习参考资料: https://www.runoob.com/html/html-forms.html
常用组件:
标题类: h1, h2, h3…h6 图片标签: img 链接标签: a 换行标签: br 表格标签:table, tr(row), td 列表标签:ul, li 表单标签: form, input
在templates内创建两个html文件 
index.html #主页
<!DOCTYPE html>
<html lang="en">
<head>
<meta charset="UTF-8">
<title>书籍管理首页</title>
</head>
<body>
<h4>书籍列表</h4>
<ul>
{% for book in books %}
<li><a href="/book/{{ book.id }}">{{ book.name }} - 销量:{{ book.sales_count }}</a></li>
{% endfor %}
</ul>
</body>
</html>
details.html
<!DOCTYPE html>
<html lang="en">
<head>
<meta charset="UTF-8">
<title>书籍详情页</title>
</head>
<body>
<h4>书籍详情页</h4>
书籍名称:{{ book.name }}
{% if book.hero_set %}
<ul>
{% for hero in book.hero_set.all %}
<li>{{ hero.name }}</li>
{% endfor %}
</ul>
{% else %}
<h4 style="color: red">{{ book.name }}无人物信息</h4>
{% endif %}
</body>
</html>
二、将前端html代码与数据库内容连接
编辑路由文件
from django.conf.urls import url
from django.urls import path
from .views import index, details
urlpatterns = [
path('', index, name='index'),
path('<int:id>/',details, name='detail'),
]
"""
设计路由:
访问首页 http://xxx.book/ 返回所有的书籍信息
访问指定书籍的信息 http://xxx.book/<id> 返回指定id的书籍信息
"""

视图函数 让其返回书籍内容
views.py
"""
和视图相关的
"""
from django.shortcuts import render
from django.http import HttpResponse
from bookApp.models import Book
def index(request):
books= Book.objects.all()
return render(request, 'index.html', {'books':books})
def details(request,id):
try:
book = Book.objects.get(id=id)
except Exception as e:
return HttpResponse('图书不存在')
return render(request, 'details.html', {'book':book})
展示结果  
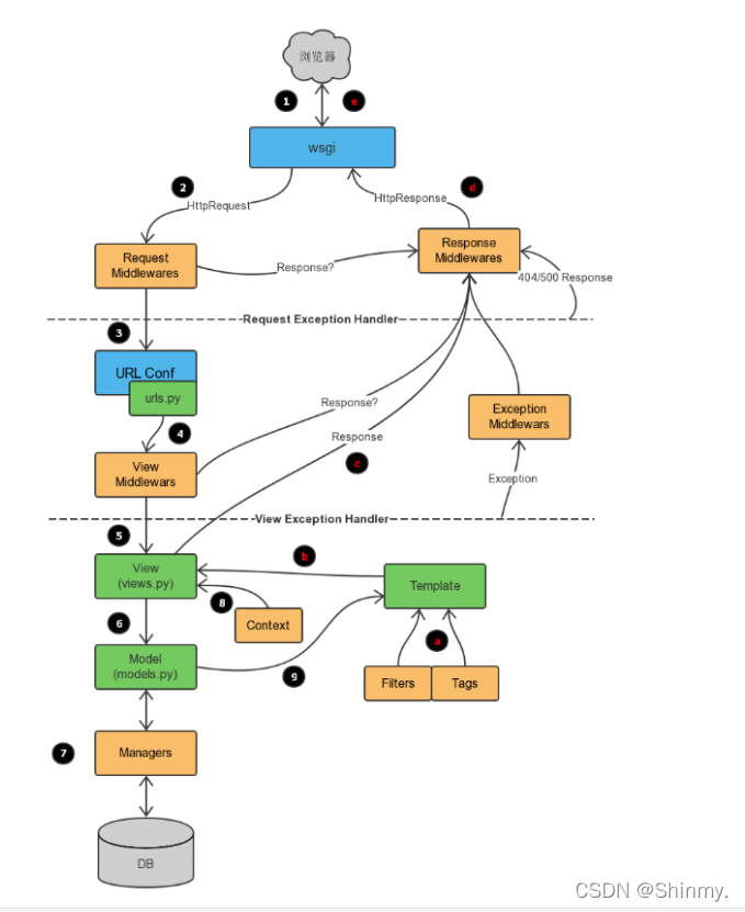
Django请求的生命周期
1.专有名词解释
wsgi(web服务网关接口) : 封装请求后交给后端的web框架( Flask、Django )。 请求中间件:对请求进行校验或在请求对象中添加其他相关数据,例如: csrf、 request.session 。 路由匹配: 根据浏览器发送的不同 url 去匹配不同的视图函数。 视图函数: 在视图函数中进行业务逻辑的处理,可能涉及到: ORM、Templates 。 响应中间件:对响应的数据进行处理。 wsgi : 将响应的内容发送给浏览器。
2.请求流程(附流程图)

最简单的流程:
当用户在浏览器中输入网址发起请求,先经过wsgi(web服务网关接口)将用户请求进行封装交给总路由配置文件(URL conf),路由配置会对应视图函数(View)将响应结果(最简单的相应结果就是字符串)直接反馈给wsgi,经由wsgi返回给浏览器,展示给用户。
更见详细的请求流程:
1.用户输入网址交给wsgi(web网关服务接口), 2.wsgi将用户请求交给总路由配置(URL conf), 3.总路由配置会对应视图函数(View), 4.这个视图函数可能需要通过模型(Model)查询数据库,通过面向对象的方式(ORM)对真实的数据库进行查找, 5.查询完毕,将需要变量信息返回给视图函数(View), 6.视图函数将变量结果传给前端(Template), 7.前端对变量信息进行渲染(放入模板中,使其变得美观), 8.前端将渲染好的信息返回给wsgi, 9.wsgi将结果封装传给浏览器。
3.中间件简单介绍
请求中间件(Request Middlewares):当用户在请求时,需要判断用户是否登陆,权限是否允许,这些操作都是在请求的过程中使用请求中间件进行实现的。
视图中间件(View Middlewares):当在执行视图函数时,如果我们需要在所有视图函数执行之前执行某个操作,需要视图中间件进行实现。
异常中间件(Exception Middlewares):当结果在返回的过程中,可能会出现异常,需要异常中间件进行操作。
响应中间件(Response Middlewares):当需要对响应信息再做一次封装的时候,需要响应中间件。
|