NLP中的Transformer操作总结
本文只作为笔者的学习笔记,记录了笔者从零开始接触NLP的过程。 文章引用了各个渠道的资料,但全部是个人总结的结果。渠道包括但不限于:CSDN,GitHub,知乎,Wikipedia,各类书籍,期刊与会议,课程教材等。本文可能包含您或您见过的各种资料,笔者已尽可能加入了引用的地址。如有纠正与补充,欢迎指正。
前言
以下是废话 开始学习:现在是2021/08/06,作为一个刚刚拿到EIE学士学位的萌新…决定继续申请PhD学位的我看中了NLP这个貌似还算可以的方向。由于本科只有做Speech Enhancement的经历,NLP从哪里入手也是个大问题。和一个认识的UCL的教授讨论了一下,决定还是先找个突破口入门。随便Google了一下,打算从attention和semantic representation入手。当然,只了解方法或者模型而不去弄明白他是干什么的显然毫无意义。于是有了如下笔记。本文将以Transformer为主题,记录我作为初学者的学习经过。
现在进入正文
一、Encoder-Decoder:编码译码器
机器翻译有助于提高翻译速度。最简单的机器翻译可以通过编码译码器实现。Encoder-Decoder 通常称作——编码器-解码器,是深度学习中常见的模型框架,很多常见的应用都是利用编码-解码框架设计的。
1. Encoder-decoder 定义:
是一个通用的框架,而非具体的模型
Encoder 和 Decoder 部分可以是任意文字,语音,图像,视频数据,模型可以是 CNN,RNN,LSTM,GRU,Attention 等等。所以,基于 Encoder-Decoder,我们可以设计出各种各样的模型。
编码:将输入序列转化成一个固定长度向量 解码:将之前生成的固定向量再转化出输出序列 encoder-decoder的特征:Sequence-to-sequence也称为end to end
2. Seq2Seq:
Seq2Seq ( Sequence-to-sequence 的缩写),就如字面意思,输入一个序列,输出另一个序列。 这种结构最重要的地方在于输入序列和输出序列的长度是可变的。
在机器翻译里面,如下图,将英语 「it is a cat.」翻译成汉语 「这是一只猫」,输入 4 个单词,输出5个汉字。
在训练数据集中,我们可以在每个句子后附特殊字符 (end of sequence) 以表示序列终止,每个句子前用到了特殊字符 (begin of sequence) 表示序列开始。 
将英文“It is a cat.”翻译成中文的流程
- 符号化处理,句首句尾用符号标记,此时句子变为:“<bos> it is a cat . <eos>”
- 对序列进行建模,得到概率最大的译文序列片段:第一个词“it”译为“这”,将生成的词加入以为序列,对序列中每一个片段采取同样步骤,直到序列末尾的eos
- 识别到eos后,停止迭代,进行反符号处理,得到译文
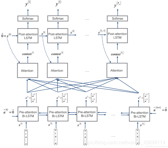
3. Attention 机制的引入:应对Encoder-Decoder 的缺陷
Encoder-Decoder 的缺陷实际上是RNN(Recurrent Neural Network)的缺陷——长程梯度消失。
Attention 就是为了解决信息过长导致信息丢失的问题,Attention 名为注意力机制
就像我们平时读文章一样,我们的视线不可能注意到所有的文字,随着眼睛的移动,我们的注意力也会跟着视线转移,最终会停留在认为重要的单词上,甚至还会划重点。一般来说,一篇文章的标题,小标题,我们都会第一时间注意到,这就是注意力机制。 神经网络中的注意力模型借鉴了我们人脑的这一功能,让神经网络模型对输入数据的不同部位的关注点不一样,权重不一样。
与attention相关的论文:Show, Attend and Tell Show, Attend and Tell的TensorFlow实现:Click Here
- 在 Attention 模型中,我们翻译当前词,会寻找与源语句中相对应的几个词语,然后结合之前已经翻译的序列来翻译下一个词。
- 注意力模型的建模和实现:

本章参考1:Encoder-decoder 本章参考2:Attention Model
二、
总结
一些零散的基础知识
用作补充,可以先跳过 移步:二、Encoder-Decoder
1.Softmax函数:
Softmax函数用于:把一些输入映射为0-1之间的实数,并且归一化保证和为1,因此多分类的概率之和也刚好为1。 假设有一个数组
V
V
V,
V
i
V_{i}
Vi? 表示
V
V
V中的第
i
i
i个元素,那么这个元素的softmax值为:
S
i
=
e
i
∑
j
e
j
S_{i}=\frac{e^{i}}{\sum_{j} e^{j}}
Si?=∑j?ejei? 该元素的softmax值,就是该元素的指数与所有元素指数和的比值。
这个定义可以说很简单,也很直观。那为什么要定义成这个形式呢?原因主要如下。
- softmax设计的初衷,是希望特征对概率的影响是乘性的。
- 多类分类问题的目标函数常常选为cross-entropy。即
L
=
?
∑
k
t
k
?
ln
?
P
(
y
=
k
)
L=-\sum_{k} t_{k} \cdot \ln P(y=k)
L=?k∑?tk??lnP(y=k),其中目标类的
t
k
t_{k}
tk?为1,其余类的
t
k
t_{k}
tk?为0。
在神经网络模型中(最简单的logistic regression也可看成没有隐含层的神经网络),输出层第
i
i
i个神经元的输入为
α
i
=
∑
d
w
i
d
x
d
\alpha_{i}=\sum_{d} w_{i d} x_{d}
αi?=d∑?wid?xd? 神经网络是用后向传播算法error back-propagation训练的,这个过程中的关键量是
?
L
/
?
α
i
?L/?\alpha_{i}
?L/?αi? - softmax很简单的求导:
在多分类问题中,我们经常使用交叉熵作为损失函数
?Loss?
=
?
∑
i
t
i
ln
?
y
i
\text { Loss }=-\sum_{i} t_{i} \ln y_{i}
?Loss?=?i∑?ti?lnyi? 其中,
t
i
t_{i}
ti?表示真实值,
y
i
y_{i}
yi?表示softmax值。假设
t
i
=
1
t_{i}=1
ti?=1,则预测第
i
i
i个Loss时有
Los
?
s
i
=
?
ln
?
y
i
\operatorname{Los} s_{i}=-\ln y_{i}
Lossi?=?lnyi? 通过复杂变换(见参考)后可得导数为:
?
?Loss?
i
?
i
=
?
?
ln
?
y
i
?
i
=
y
i
?
1
\frac{\partial \text { Loss }_{i}}{\partial_{i}}=-\frac{\partial \ln y_{i}}{\partial_{i}}=y_{i}-1
?i???Loss?i??=??i??lnyi??=yi??1 因此,正向传播算法求出
y
i
y_{i}
yi?后,减1即可得逆向传播算法的梯度!
本节参考
2. RNN:
- 单个RNN的基本形式
 通过上图的公式可以看到,输出 h’ 与 x 和 h 的值都相关。 - 而对于序列形式的输入,我们能够得到如下形式的RNN:
 本节参考
3. LSTM:
长短期记忆(Long short-term memory, LSTM)是一种特殊的RNN,主要是为了解决长序列训练过程中的梯度消失和梯度爆炸问题。简单来说,就是相比普通的RNN,LSTM能够在更长的序列中有更好的表现。
- LSTM与basic RNN的区别:左basic RNN,右LSTM
 相比RNN只有一个传递状态
h
t
h^{t}
ht,LSTM有两个传输状态:
C
t
C^{t}
Ct(cell state)和
h
t
h^{t}
ht(hidden state)。然而basic RNN中的
h
t
h^{t}
ht相当于LSTM的
C
t
C^{t}
Ct。其中
C
t
C^{t}
Ct改变很慢,而不同node下
h
t
h^{t}
ht变化很大。 - LSTM的四种状态
如图所示,使用LSTM的当前输入
x
t
x^{t}
xt和上一状态传递进入的
h
t
?
1
h^{t-1}
ht?1进行矩阵拼接并且乘以对应的权重矩阵
W
W
W后可得四种状态  其中,
z
i
z^{i}
zi,
z
f
z^{f}
zf,
z
o
z^{o}
zo在乘以权重矩阵后,将再通过一个sigmoid函数转换到区间
[
0
,
1
]
[0, 1]
[0,1],来作为一种门控状态。而
z
z
z 则是将结果通过一个
t
a
n
h
tanh
tanh 激活函数转换到区间
[
0
,
1
]
[0, 1]
[0,1](这里使用
t
a
n
h
tanh
tanh 是因为这里是将其做为输入数据,而不是门控信号)。 - 四种状态在LSTM中的使用:
 其中
?
\bigoplus
? 与
?
\bigodot
? 分别代表矩阵对应相乘(Hadamard Product)和相加,因此要求两个矩阵是同型的。 a. 忘记阶段:选择性忘记——忘记不重要的,记住重要的 具体来说是通过计算得到的
z
f
z^{f}
zf (
f
f
f表示forget)来作为忘记门控,来控制上一个状态的
c
t
?
1
c^{t-1}
ct?1 哪些需要留哪些需要忘。 b. 选择记忆阶段:对输入
x
t
x^{t}
xt 进行选择记忆。哪些重要则着重记录下来,哪些不重要,则少记一些。当前的输入内容由前面计算得到的
z
z
z 表示。而选择的门控信号则是由
z
i
z^{i}
zi (
i
i
i代表information)来进行控制。 将上面两步得到的结果相加,即可得到传输给下一个状态的
c
t
c^{t}
ct 。也就是上图中的第一个公式。 c. 输出阶段:这个阶段将决定哪些将会被当成当前状态的输出。主要是通过
z
o
z^{o}
zo 来进行控制的。并且还对上一阶段得到的
c
o
c^{o}
co 进行了放缩(通过一个tanh激活函数进行变化)。如上图第二个公式。 与普通RNN类似,输出
y
t
y^{t}
yt 往往最终也是通过
h
t
h^{t}
ht 变化得到。如上图第三个公式。
LSTM因为引入了很多内容,导致参数变多,也使得训练难度加大了很多。因此很多时候我们往往会使用效果和LSTM相当但参数更少的GRU来构建大训练量的模型。
本节参考
|