IT数码 购物 网址 头条 软件 日历 阅读 图书馆
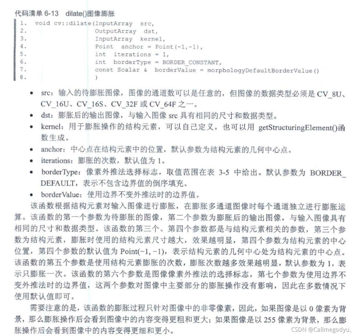
TxT小说阅读器
↓语音阅读,小说下载,古典文学↓
图片批量下载器
↓批量下载图片,美女图库↓
图片自动播放器
↓图片自动播放器↓
一键清除垃圾
↓轻轻一点,清除系统垃圾↓
开发: C++知识库 Java知识库 JavaScript Python PHP知识库 人工智能 区块链 大数据 移动开发 嵌入式 开发工具 数据结构与算法 开发测试 游戏开发 网络协议 系统运维
教程: HTML教程 CSS教程 JavaScript教程 Go语言教程 JQuery教程 VUE教程 VUE3教程 Bootstrap教程 SQL数据库教程 C语言教程 C++教程 Java教程 Python教程 Python3教程 C#教程
数码: 电脑 笔记本 显卡 显示器 固态硬盘 硬盘 耳机 手机 iphone vivo oppo 小米 华为 单反 装机 图拉丁
 
   -> 人工智能 -> day19:腐蚀和膨胀 -> 正文阅读

[人工智能]day19:腐蚀和膨胀

腐蚀:

图像腐蚀过程中使用的结构元素可以根据需求自己生成,但是为了研究人员的使用方便,
Ope nCV4 提供了 g etStructuringElement 函数用于生成常用 矩形结构元素、十字结构元素和椭圆
结构元素.

?

需要注意的是 该函数的腐蚀过程只针对图像中的非零像素 因此, 如果图像是以 0 像素为背 景,那么腐蚀操作后会看到图像中的内容变得更"瘦 、更小 :如果图像是以 255 像素为背景,那 么腐蚀操作后会看到图像中的内容变得更租、更大.
代码:
void visionagin::Myerode()
{
	Mat srcblack= imread("C:\\Users\\86176\\Downloads\\visionimage\\blackback.jfif");
	Mat srcwhite=imread("C:\\Users\\86176\\Downloads\\visionimage\\whiteback.jfif");
	Mat model = getStructuringElement(MORPH_RECT, Size(5, 5), Point(-1, -1));
	Mat res1, res2;
	erode(srcblack, res1, model, Point(-1, -1));
	erode(srcwhite, res2, model, Point(-1, -1));
	namedWindow("原图黑底白字", WINDOW_NORMAL);
	namedWindow("原图白底黑字", WINDOW_NORMAL);
	namedWindow("腐蚀后黑底白字", WINDOW_NORMAL);
	namedWindow("腐蚀后白底黑字", WINDOW_NORMAL);
	imshow("原图黑底白字", srcblack);
	imshow("原图白底黑字", srcwhite);
	imshow("腐蚀后黑底白字", res1);
	imshow("腐蚀后白底黑字", res2);
}
以0为背景色文字变得更细小,以255白色的文字腐蚀后变得更粗,因为只腐蚀非0像素。

?膨胀:

该函数的腐蚀过程只针对图像中的非零像素 因此,如果图像是以 255像素为背 景,那么腐蚀操作后会看到图像中的内容变得更"瘦 、更小 :如果图像是以0?像素为背景,那么腐蚀操作后会看到图像中的内容变得更租、更大,与腐蚀相反。

void visionagin:: Mydailate()
{
	Mat srcblack = imread("C:\\Users\\86176\\Downloads\\visionimage\\blackback.jfif");
	Mat srcwhite = imread("C:\\Users\\86176\\Downloads\\visionimage\\whiteback.jfif");
	Mat model = getStructuringElement(MORPH_RECT, Size(5, 5), Point(-1, -1));
	Mat res1, res2;
	dilate(srcblack, res1, model);
	dilate(srcwhite, res2, model);
	namedWindow("原图黑底白字", WINDOW_NORMAL);
	namedWindow("原图白底黑字", WINDOW_NORMAL);
	namedWindow("腐蚀后黑底白字", WINDOW_NORMAL);
	namedWindow("腐蚀后白底黑字", WINDOW_NORMAL);
	imshow("原图黑底白字", srcblack);
	imshow("原图白底黑字", srcwhite);
	imshow("腐蚀后黑底白字", res1);
	imshow("腐蚀后白底黑字", res2);
}

?

  人工智能 最新文章
2022吴恩达机器学习课程——第二课(神经网
第十五章 规则学习
FixMatch: Simplifying Semi-Supervised Le
数据挖掘Java——Kmeans算法的实现
大脑皮层的分割方法
【翻译】GPT-3是如何工作的
论文笔记:TEACHTEXT: CrossModal Generaliz
python从零学(六)
详解Python 3.x 导入(import)
【答读者问27】backtrader不支持最新版本的
上一篇文章      下一篇文章      查看所有文章
加:2021-10-17 12:00:06  更:2021-10-17 12:00:42 
 
开发: C++知识库 Java知识库 JavaScript Python PHP知识库 人工智能 区块链 大数据 移动开发 嵌入式 开发工具 数据结构与算法 开发测试 游戏开发 网络协议 系统运维
教程: HTML教程 CSS教程 JavaScript教程 Go语言教程 JQuery教程 VUE教程 VUE3教程 Bootstrap教程 SQL数据库教程 C语言教程 C++教程 Java教程 Python教程 Python3教程 C#教程
数码: 电脑 笔记本 显卡 显示器 固态硬盘 硬盘 耳机 手机 iphone vivo oppo 小米 华为 单反 装机 图拉丁

360图书馆 购物 三丰科技 阅读网 日历 万年历 2025年10日历 -2025/10/24 17:58:22-

图片自动播放器
↓图片自动播放器↓
TxT小说阅读器
↓语音阅读,小说下载,古典文学↓
一键清除垃圾
↓轻轻一点,清除系统垃圾↓
图片批量下载器
↓批量下载图片,美女图库↓
  网站联系: qq:121756557 email:121756557@qq.com  IT数码