|
使用fill_between()填充区域
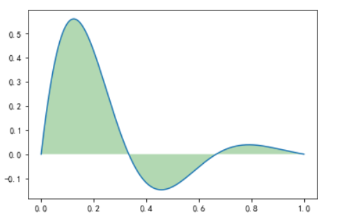
x = np.linspace(0,1,500)
y = np.sin(3*np.pi*x)*np.exp(-4*x)
fig,ax = plt.subplots()
plt.plot(x,y)
plt.fill_between(x,0,y,facecolor = 'green',alpha = 0.3)

?其中,参数x表示整个X轴都覆盖;0表示覆盖的下限;y表示覆盖的上限是y这条曲线;facecolor表示覆盖区域的颜色;alpha表示覆盖区域的透明度[0,1],其值越大表示越不透明。
使用fill_between()填充部分区域
plt.fill_between(x[15:300],0,0.4,facecolor = 'green',alpha = 0.3)

使用fill_between()填充曲线之间的区域
x = np.linspace(0,1,500)
y1 = np.sin(3 * np.pi * x) * np.exp(-4 * x)
y2 = y1 + 0.2
plt.plot(x,y1,'b')
plt.plot(x,y2,'r')
plt.fill_between(x,y1,y2,facecolor = 'green',alpha = 0.3)
plt.show()
?
?直接使用fill进行绘图的填充
x = np.linspace(0,1,500)
y = np.sin(3 * np.pi * x) * np.exp(-4 * x)
fig,ax = plt.subplots()
ax.fill(x,y)
plt.show()

?
|