模型优势
- 引入了Inception结构(融合不同尺度的特征信息)
- 使用1x1的卷积核进行降维以及映射处理
- 添加两个辅助分类器帮助训练
- 丢弃全连接层,使用平均池化层(大大减少模型参数)
- 利用平均池化来做输出
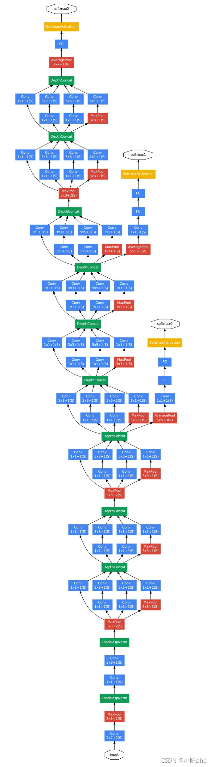
完整模型图: 
不同尺度的特征信息
在inception中如何体现特征信息  利用不同的卷积核与池化操作来获得尺度信息,最后合并特征传入下一层网络中。
class Inception(nn.Module):
def __init__(self, in_channels, ch1x1, ch3x3red, ch3x3, ch5x5red, ch5x5, pool_proj):
'''
:param in_channels: 输入的通道数
:param ch1x1: 1x1 卷积核通道数
:param ch3x3red:
:param ch3x3:
:param ch5x5red:
:param ch5x5:
:param pool_proj: 池化输出通道
'''
super(Inception, self).__init__()
self.branch1x1 = BasicConv2d(in_channels=in_channels,out_channels= ch1x1, kernel_size=1)
self.branch3x3 = nn.Sequential(
BasicConv2d(in_channels=in_channels, out_channels=ch3x3red, kernel_size=1),
BasicConv2d(in_channels= ch3x3red, out_channels=ch3x3, kernel_size=3, padding=1)
)
self.branch5x5 = nn.Sequential(
BasicConv2d(in_channels=in_channels, out_channels=ch5x5red, kernel_size=1),
BasicConv2d(in_channels=ch5x5red, out_channels=ch5x5, kernel_size=5, padding=2)
)
self.pool = nn.Sequential(
nn.MaxPool2d(kernel_size=3, stride=1, padding=1),
BasicConv2d(in_channels=in_channels, out_channels=pool_proj, kernel_size=1)
)
def forward(self, x):
branch1 = self.branch1x1(x)
branch2 = self.branch3x3(x)
branch3 = self.branch5x5(x)
branch4 = self.pool(x)
outputs = [branch1, branch2, branch3, branch4]
return torch.cat(outputs, 1)
采用了1*1卷积
- 11 卷积在像素上,由于尺度大小是11,所以在像素层面计算基本不会变化,但是根据卷积的原理,11卷积之后,会进行通道上的混洗,因此11卷积额外提供了特征升维的功能。
- 通过控制1*1卷积核的个数,可以合理的控制输出的大小,还提供了升维能力
池化层
利用平均池化化来代替全连接:
- 可以直接输入不同形状的图片
- 计算量大大减少
完整inceptionV1
import torch.nn as nn
import torch
import torch.nn.functional as F
class GoogLeNet(nn.Module):
def __init__(self, num_classes=1000, aux_logits=True, init_weights=False):
super(GoogLeNet, self).__init__()
self.aux_logits = aux_logits
self.conv1 = BasicConv2d(3, 64, kernel_size=7, stride=2, padding=3)
self.maxpool1 = nn.MaxPool2d(3, stride=2, ceil_mode=True)
self.conv2 = BasicConv2d(64, 64, kernel_size=1)
self.conv3 = BasicConv2d(64, 192, kernel_size=3, padding=1)
self.maxpool2 = nn.MaxPool2d(3, stride=2, ceil_mode=True)
self.inception3a = Inception(192, 64, 96, 128, 16, 32, 32)
self.inception3b = Inception(256, 128, 128, 192, 32, 96, 64)
self.maxpool3 = nn.MaxPool2d(3, stride=2, ceil_mode=True)
self.inception4a = Inception(480, 192, 96, 208, 16, 48, 64)
self.inception4b = Inception(512, 160, 112, 224, 24, 64, 64)
self.inception4c = Inception(512, 128, 128, 256, 24, 64, 64)
self.inception4d = Inception(512, 112, 144, 288, 32, 64, 64)
self.inception4e = Inception(528, 256, 160, 320, 32, 128, 128)
self.maxpool4 = nn.MaxPool2d(3, stride=2, ceil_mode=True)
self.inception5a = Inception(832, 256, 160, 320, 32, 128, 128)
self.inception5b = Inception(832, 384, 192, 384, 48, 128, 128)
if self.aux_logits:
self.aux1 = InceptionAux(512, num_classes)
self.aux2 = InceptionAux(528, num_classes)
self.avgpool = nn.AdaptiveAvgPool2d((1, 1))
self.dropout = nn.Dropout(0.4)
self.fc = nn.Linear(1024, num_classes)
if init_weights:
self._initialize_weights()
def forward(self, x):
x = self.conv1(x)
x = self.maxpool1(x)
x = self.conv2(x)
x = self.conv3(x)
x = self.maxpool2(x)
x = self.inception3a(x)
x = self.inception3b(x)
x = self.maxpool3(x)
x = self.inception4a(x)
if self.training and self.aux_logits:
aux1 = self.aux1(x)
x = self.inception4b(x)
x = self.inception4c(x)
x = self.inception4d(x)
if self.training and self.aux_logits:
aux2 = self.aux2(x)
x = self.inception4e(x)
x = self.maxpool4(x)
x = self.inception5a(x)
x = self.inception5b(x)
x = self.avgpool(x)
x = torch.flatten(x, 1)
x = self.dropout(x)
x = self.fc(x)
if self.training and self.aux_logits:
return x, aux2, aux1
return x
def _initialize_weights(self):
for m in self.modules():
if isinstance(m, nn.Conv2d):
nn.init.kaiming_normal_(m.weight, mode='fan_out', nonlinearity='relu')
if m.bias is not None:
nn.init.constant_(m.bias, 0)
elif isinstance(m, nn.Linear):
nn.init.normal_(m.weight, 0, 0.01)
nn.init.constant_(m.bias, 0)
class Inception(nn.Module):
def __init__(self, in_channels, ch1x1, ch3x3red, ch3x3, ch5x5red, ch5x5, pool_proj):
'''
:param in_channels: 输入的通道数
:param ch1x1: 1x1 卷积核通道数
:param ch3x3red:
:param ch3x3:
:param ch5x5red:
:param ch5x5:
:param pool_proj: 池化输出通道
'''
super(Inception, self).__init__()
self.branch1x1 = BasicConv2d(in_channels=in_channels,out_channels= ch1x1, kernel_size=1)
self.branch3x3 = nn.Sequential(
BasicConv2d(in_channels=in_channels, out_channels=ch3x3red, kernel_size=1),
BasicConv2d(in_channels= ch3x3red, out_channels=ch3x3, kernel_size=3, padding=1)
)
self.branch5x5 = nn.Sequential(
BasicConv2d(in_channels=in_channels, out_channels=ch5x5red, kernel_size=1),
BasicConv2d(in_channels=ch5x5red, out_channels=ch5x5, kernel_size=5, padding=2)
)
self.pool = nn.Sequential(
nn.MaxPool2d(kernel_size=3, stride=1, padding=1),
BasicConv2d(in_channels=in_channels, out_channels=pool_proj, kernel_size=1)
)
def forward(self, x):
branch1 = self.branch1x1(x)
branch2 = self.branch3x3(x)
branch3 = self.branch5x5(x)
branch4 = self.pool(x)
outputs = [branch1, branch2, branch3, branch4]
return torch.cat(outputs, 1)
class InceptionAux(nn.Module):
def __init__(self, in_channels, num_classes):
super(InceptionAux, self).__init__()
self.averagePool = nn.AvgPool2d(kernel_size=5, stride=3)
self.conv = BasicConv2d(in_channels, 128, kernel_size=1)
self.fc1 = nn.Linear(2048, 1024)
self.fc2 = nn.Linear(1024, num_classes)
def forward(self, x):
x = self.averagePool(x)
x = self.conv(x)
x = torch.flatten(x, 1)
x = F.dropout(x, 0.5, training=self.training)
x = F.relu(self.fc1(x), inplace=True)
x = F.dropout(x, 0.5, training=self.training)
x = self.fc2(x)
return x
class BasicConv2d(nn.Module):
def __init__(self, in_channels, out_channels, **kwargs):
super(BasicConv2d, self).__init__()
self.conv = nn.Conv2d(in_channels, out_channels, **kwargs)
self.relu = nn.ReLU(inplace=True)
def forward(self, x):
x = self.conv(x)
x = self.relu(x)
return x
if __name__ == '__main__':
model = GoogLeNet()
print(model)
|