前言
??在上篇博客中使用了matplotlib 绘制了3D小红花,本篇博客主要介绍一下3D小红花的绘制原理。
1. 极坐标系
??对于极坐标系中的一点
P
P
P,我们可以用极径
r
r
r 和极角
θ
\theta
θ 来表示,记为点
P
(
r
,
θ
)
P(r, \theta)
P(r,θ),其相关知识在高中就已经介绍,这里不再赘述。 ??使用matplotlib 绘制极坐标系:
import matplotlib.pyplot as plt
import numpy as np
if __name__ == '__main__':
r = np.arange(10)
theta = 0.5 * np.pi * r
fig = plt.figure()
plt.polar(theta, r, c='r', marker='o', ms=3, ls='-', lw=1)
plt.show()
 ??使用matplotlib 绘制极坐标散点图:
import matplotlib.pyplot as plt
import numpy as np
if __name__ == '__main__':
r = np.linspace(0, 10, num=10)
theta = 2 * np.pi * r
area = 3 * r ** 2
ax = plt.subplot(111, projection='polar')
ax.scatter(theta, r, c=theta, s=area, cmap='hsv', alpha=0.75)
plt.show()

??有关matplotlib 极坐标的参数更多介绍,可参阅官网手册。
2. 极坐标系花瓣
??绘制
r
=
s
i
n
(
θ
)
r=sin(\theta)
r=sin(θ) 在极坐标系下的图像:
import matplotlib.pyplot as plt
import numpy as np
if __name__ == '__main__':
fig = plt.figure()
ax = plt.subplot(111, projection='polar')
ax.set_rgrids(radii=np.linspace(-1, 1, num=5), labels='')
theta = np.linspace(0, 2 * np.pi, num=200)
r = np.sin(theta)
ax.plot(theta, r)
plt.show()
 ??以
2
π
2\pi
2π 为一个周期,增加图像的旋转周期:
r = np.sin(2 * theta)
 ??继续增加图像的旋转周期:
r = np.sin(3 * theta)
r = np.sin(4 * theta)
??然后我们可以通过调整极径系数和角度系数来调整图像:
import matplotlib.pyplot as plt
import numpy as np
if __name__ == '__main__':
fig = plt.figure()
ax = plt.subplot(111, projection='polar')
ax.set_rgrids(radii=np.linspace(-1, 1, num=5), labels='')
theta = np.linspace(0, 2 * np.pi, num=200)
r1 = np.sin(4 * (theta + np.pi / 8))
r2 = 0.5 * np.sin(5 * theta)
r3 = 2 * np.sin(6 * (theta + np.pi / 12))
ax.plot(theta, r1)
ax.plot(theta, r2)
ax.plot(theta, r3)
plt.show()

3. 三维花瓣
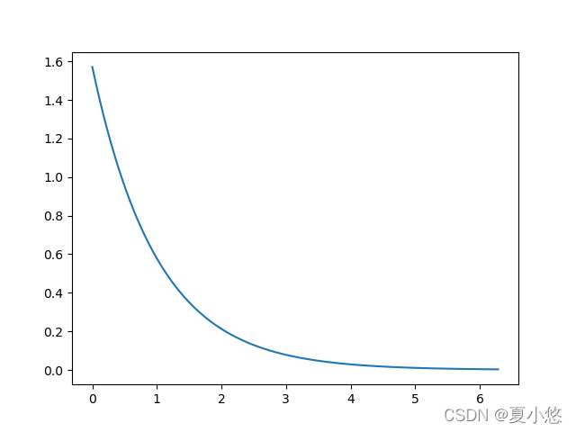
??现在可以将花瓣放置在三维空间上了,根据花瓣的生成规律,其花瓣外边缘线在一条旋转内缩的曲线上,这条曲线的极径
r
r
r 随着角度的增大逐渐变小,其高度
h
h
h 逐渐变大。 ??因此我们在
f
(
x
)
=
e
?
x
f(x) = e^{-x}
f(x)=e?x 的基础之上定义了一个递减函数,保证其值域在
(
0
,
π
2
]
(0, \frac {\pi} {2}]
(0,2π?],新的函数为:
f
(
θ
)
=
π
2
e
?
θ
f(\theta)=\frac {\pi} {2} e^{-\theta}
f(θ)=2π?e?θ??其函数图像如下: ??这样定义
r
=
s
i
n
(
f
)
,
h
=
c
o
s
(
f
)
r=sin(f), h=cos(f)
r=sin(f),h=cos(f) 就满足前面对花瓣外边缘曲线的假设了,即
r
r
r 递减,
h
h
h 递增。 ??现在将其放在三维空间中:
import matplotlib.pyplot as plt
import numpy as np
from mpl_toolkits.mplot3d import Axes3D
if __name__ == '__main__':
fig = plt.figure()
ax = Axes3D(fig)
x = np.linspace(0, 1, num=30)
theta = np.linspace(0, 2 * np.pi, num=1200)
theta = 30 * theta
x, theta = np.meshgrid(x, theta)
f = 0.5 * np.pi * np.exp(-theta / 50)
r = x * np.sin(f)
h = x * np.cos(f)
X = r * np.cos(theta)
Y = r * np.sin(theta)
ax = ax.plot_surface(X, Y, h,
rstride=1, cstride=1, cmap=plt.cm.cool)
plt.show()

??笛卡尔坐标系(Cartesian coordinate system) ,即直角坐标系。
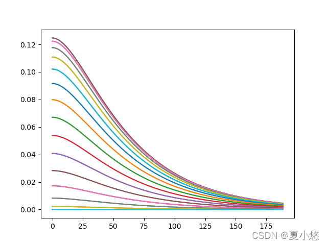
??然而,上述的表达仍然没有得到花瓣的细节,因此我们需要在此基础之上进行处理,以得到花瓣形状。因此设计了一个花瓣函数:
f
(
θ
)
=
1
?
1
?
∣
s
i
n
(
θ
2
)
∣
2
f(\theta) = 1 - \frac {1 - |sin(\frac {\theta} {2})|} {2}
f(θ)=1?21?∣sin(2θ?)∣???其是一个以
2
π
2\pi
2π 为周期的周期函数,其值域为
[
0.5
,
1.0
]
[0.5, 1.0]
[0.5,1.0],图像如下图所示:  ??再次绘制:
import matplotlib.pyplot as plt
import numpy as np
from mpl_toolkits.mplot3d import Axes3D
if __name__ == '__main__':
fig = plt.figure()
ax = Axes3D(fig)
x = np.linspace(0, 1, num=30)
theta = np.linspace(0, 2 * np.pi, num=1200)
theta = 30 * theta
x, theta = np.meshgrid(x, theta)
f = 0.5 * np.pi * np.exp(-theta / 50)
u = 1 - (1 - np.absolute(np.sin(3.3 * theta / 2))) / 2
r = x * u * np.sin(f)
h = x * u * np.cos(f)
X = r * np.cos(theta)
Y = r * np.sin(theta)
ax = ax.plot_surface(X, Y, h,
rstride=1, cstride=1, cmap=plt.cm.RdPu_r)
plt.show()
 
4. 花瓣微调
??为了使花瓣更加真实,使花瓣的形态向下凹,因此需要对花瓣的形状进行微调,这里添加一个修正项和一个噪声扰动,修正函数图像为: 
import matplotlib.pyplot as plt
import numpy as np
from mpl_toolkits.mplot3d import Axes3D
if __name__ == '__main__':
fig = plt.figure()
ax = Axes3D(fig)
x = np.linspace(0, 1, num=30)
theta = np.linspace(0, 2 * np.pi, num=1200)
theta = 30 * theta
x, theta = np.meshgrid(x, theta)
f = 0.5 * np.pi * np.exp(-theta / 50)
noise = np.sin(theta) / 30
u = 1 - (1 - np.absolute(np.sin(3.3 * theta / 2))) / 2 + noise
y = 2 * (x ** 2 - x) ** 2 * np.sin(f)
r = u * (x * np.sin(f) + y * np.cos(f))
h = u * (x * np.cos(f) - y * np.sin(f))
X = r * np.cos(theta)
Y = r * np.sin(theta)
ax = ax.plot_surface(X, Y, h,
rstride=1, cstride=1, cmap=plt.cm.RdPu_r)
plt.show()
 ??修正前后图像区别对比如下: 
5. 结束语
??3D 花的绘制主要原理是极坐标,通过正弦/余弦函数进行旋转变形构造,参数略微变化就会出现不同的花朵,有趣!

|