?一、主从模式?
我们在项目中使用Redis,肯定不会是单点部署Redis服务的。因为,单点部署一旦宕机,就不可用了。
为了实现高可用,通常的做法是,将数据库复制多个副本以部署在不同的服务器上,其中一台挂了也可以继续提供服务。
Redis 实现高可用有三种部署模式:
主从模式,哨兵模式,集群模式。
主从模式中,Redis部署了多台机器,有主节点,负责读写操作,有从节点,只负责读操作。
从节点的数据来自主节点,实现原理就是主从复制机制
主从复制包括全量复制,增量复制两种。
一般当slave第一次启动连接master,或者认为是第一次连接,就采用全量复制,
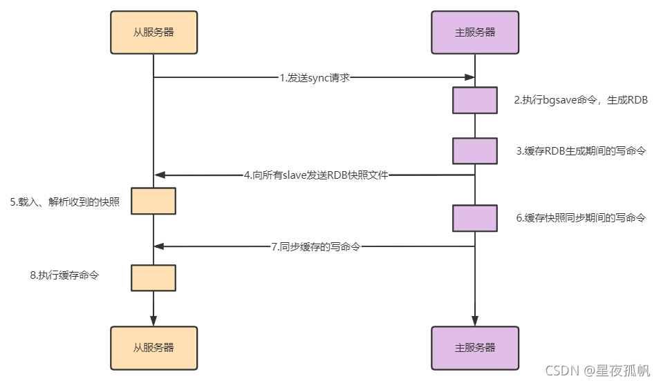
全量复制流程如下:

1. slave发送sync命令到master。
2. master接收到sync命令后,执行bgsave命令,生成RDB全量文件。
3. master使用缓冲区,记录RDB快照生成期间的所有写命令。
4. master执行完bgsave后,向所有slave发送RDB快照文件。
5. slave收到RDB快照文件后,载入、解析收到的快照。
6. master使用缓冲区,记录RDB同步期间生成的所有写的命令。
7. master快照发送完毕后,开始向slave发送缓冲区中的写命令。
8. salve接受命令请求,并执行来自master缓冲区的写命令。
redis2.8版本之后,已经使用psync来替代sync,因为sync命令非常消耗系统资源,psync的效率更高。
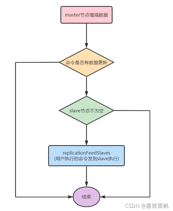
slave与master全量同步之后,master上的数据,如果再次发生更新,就会触发增量复制。
当master节点发生数据增减时,就会触发replicationFeedSalves()函数,接下来在?Master节点上调用的每一个命令会使用replicationFeedSlaves()来同步到Slave节点。
执行此函数之前呢,master节点会判断用户执行的命令是否有数据更新,如果有数据更新的话,并且slave节点不为空,就会执行此函数。
这个函数作用就是:
把用户执行的命令发送到所有的slave节点,让slave节点执行。
流程如下:

二、哨兵模式
主从模式中,一旦主节点由于故障不能提供服务,需要人工将从节点晋升为主节点,同时还要通知应用方更新主节点地址。显然,多数业务场景都不能接受这种故障处理方式。
Redis从2.8开始正式提供了Redis Sentinel(哨兵)架构来解决这个问题。
哨兵模式,由一个或多个Sentinel实例组成的Sentinel系统,它可以监视所有的Redis主节点和从节点,并在被监视的主节点进入下线状态时,
自动将下线主服务器属下的某个从节点升级为新的主节点。但是呢,一个哨兵进程对Redis节点进行监控,就可能会出现问题(单点问题),
因此,可以使用多个哨兵来进行监控Redis节点,并且各个哨兵之间还会进行监控。

简单来说,哨兵模式就三个作用:
1. 发送命令,等待Redis服务器(包括主服务器和从服务器)返回监控其运行状态;
2. 哨兵监测到主节点宕机,会自动将从节点切换成主节点,然后通过发布订阅模式通知其他的从节点,修改配置文件,让它们切换主机;
3. 哨兵之间还会相互监控,从而达到高可用。
故障切换的过程是怎样的呢
假设主服务器宕机,哨兵1先检测到这个结果,系统并不会马上进行 failover 过程,仅仅是哨兵1主观的认为主服务器不可用,这个现象成为主观下线。
当后面的哨兵也检测到主服务器不可用,并且数量达到一定值时,那么哨兵之间就会进行一次投票,投票的结果由一个哨兵发起,进行 failover 操作。
切换成功后,就会通过发布订阅模式,让各个哨兵把自己监控的从服务器实现切换主机,这个过程称为客观下线。
这样对于客户端而言,一切都是透明的。
哨兵的工作模式如下:
1. 每个Sentinel以每秒钟一次的频率向它所知的Master,Slave以及其他Sentinel实例发送一个 ping命令。
2. 如果一个实例(instance)距离最后一次有效回复 ping?命令的时间超过 down-after-milliseconds 选项所指定的值, 则这个实例会被 Sentinel标记为主观下线。
3. 如果一个Master被标记为主观下线,则正在监视这个Master的所有 Sentinel 要以每秒一次的频率确认Master的确进入了主观下线状态。
4. 当有足够数量的 Sentinel(大于等于配置文件指定的值)在指定的时间范围内确认Master的确进入了主观下线状态, 则Master会被标记为客观下线。
5. 在一般情况下, 每个 Sentinel 会以每10秒一次的频率向它已知的所有Master,Slave发送 info?命令。
6. 当Master被 Sentinel 标记为客观下线时,Sentinel 向下线的 Master 的所有 Slave 发送 info?命令的频率会从 10 秒一次改为每秒一次
7.若没有足够数量的 Sentinel同意Master已经下线, Master的客观下线状态就会被移除;若Master 重新向 Sentinel 的 ping?命令返回有效回复, Master 的主观下线状态就会被移除。
三、Cluster集群模式
哨兵模式基于主从模式,实现读写分离,它还可以自动切换,系统可用性更高。但是它每个节点存储的数据是一样的,浪费内存,并且不好在线扩容。
因此,Cluster集群应运而生,它在Redis3.0加入的,实现了Redis的分布式存储。对数据进行分片,也就是说每台Redis节点上存储不同的内容,来解决在线扩容的问题。
并且,它也提供复制和故障转移的功能。
Cluster集群节点的通讯
一个Redis集群由多个节点组成,各个节点之间是怎么通信的呢?通过Gossip协议!
Redis Cluster集群通过Gossip协议进行通信,节点之前不断交换信息,交换的信息内容包括节点出现故障、新节点加入、主从节点变更信息、slot信息等等。
常用的Gossip消息分为4种,分别是:
ping、pong、meet、fail。

常用的Gossip消息分为4种,分别是:
meet消息:通知新节点加入。消息发送者通知接收者加入到当前集群,meet消息通信正常完成后,接收节点会加入到集群中并进行周期性的ping、pong消息交换。
ping消息:集群内交换最频繁的消息,集群内每个节点每秒向多个其他节点发送ping消息,用于检测节点是否在线和交换彼此状态信息。
pong消息:当接收到ping、meet消息时,作为响应消息回复给发送方确认消息正常通信。pong消息内部封装了自身状态数据。节点也可以向集群内广播自身的pong消息来通知整个集群对自身状态进行更新。
fail消息:当节点判定集群内另一个节点下线时,会向集群内广播一个fail消息,其他节点接收到fail消息之后把对应节点更新为下线状态。
特别的,每个节点是通过集群总线(cluster bus) 与其他的节点进行通信的。通讯时,使用特殊的端口号,即对外服务端口号加10000。例如如果某个node的端口号是6379,那么它与其它nodes通信的端口号是 16379。nodes 之间的通信采用特殊的二进制协议。
Hash Slot插槽算法
既然是分布式存储,Cluster集群使用的分布式算法是一致性Hash嘛?
并不是,而是Hash Slot插槽算法。
插槽算法把整个数据库被分为16384个slot(槽),每个进入Redis的键值对,根据key进行散列,分配到这16384插槽中的一个。
使用的哈希映射也比较简单,用CRC16算法计算出一个16 位的值,再对16384取模。数据库中的每个键都属于这16384个槽的其中一个,
集群中的每个节点都可以处理这16384个槽。
集群中的每个节点负责一部分的hash槽,比如当前集群有A、B、C个节点,每个节点上的哈希槽数 =16384/3,那么就有:
1. 节点A负责0~5460号哈希槽
2. 节点B负责5461~10922号哈希槽
3. 节点C负责10923~16383号哈希槽
Redis Cluster集群
Redis Cluster集群中,需要确保16384个槽对应的node都正常工作,如果某个node出现故障,它负责的slot也会失效,整个集群将不能工作。
因此为了保证高可用,Cluster集群引入了主从复制,一个主节点对应一个或者多个从节点。当其它主节点 ping 一个主节点 A 时,如果半数以上的主节点与 A 通信超时,
那么认为主节点 A 宕机了。如果主节点宕机时,就会启用从节点。
在Redis的每一个节点上,都有两个玩意,一个是插槽(slot),它的取值范围是0-16383。
另外一个是cluster,可以理解为一个集群管理的插件。当我们存取的key到达时,Redis 会根据CRC16算法得出一个16 bit的值,然后把结果对16384取模。
酱紫每个key都会对应一个编号在 0-16383 之间的哈希槽,通过这个值,去找到对应的插槽所对应的节点,然后直接自动跳转到这个对应的节点上进行存取操作。
虽然数据是分开存储在不同节点上的,但是对客户端来说,整个集群Cluster,被看做一个整体。客户端连接任意一个node,看起来跟操作单实例的Redis一样。
当客户端操作的key没有被分配到正确的node节点时,Redis会返回转向指令,最后指向正确的node,这就有点像浏览器页面的302 重定向跳转。
视频教程、Redis高可用
|