淘宝分布式文件系统核心储存引擎架构总结——TFS系统
一.项目介绍
1.什么是TFS系统
摘自百度百科:
TFS(Taobao File System)是一个高可扩展、高可用、高性能、面向互联网服务的分布式文件系统,主要针对海量的非结构化数据,它构筑在普通的Linux机器集群上,可为外部提供高可靠和高并发的存储访问。TFS为淘宝提供海量小文件存储,通常文件大小不超过1M,满足了淘宝对小文件存储的需求,被广泛地应用在淘宝各项应用中。它采用了HA架构和平滑扩容,保证了整个文件系统的可用性和扩展性。同时扁平化的数据组织结构,可将文件名映射到文件的物理地址,简化了文件的访问流程,一定程度上为TFS提供了良好的读写性能。
TFS的架构分为很多部分,这篇文章主要介绍 TFS 系统的储存引擎架构。
2.采用大文件储存数据
TFS系统是针对海量非结构化的数据设计的,它不视一个较小的,单独的数据为一个基本的储存管理单位,而是将小的数据集合成一个大的数据块,大的文件(一般是64MB),简称为块,并将其存放在一个文件中。
使用大文件的目的一是为了防止对磁盘的频繁读取,提高效率,二是为了防止频繁读取产生的内存碎片,三是为了减少过多的 Inode 节点对磁盘空间的占用。
每一个主块文件都有若干扩展块(用来储存溢出的数据),还有一个对应的索引文件。主块文件,扩展文件与索引文件在逻辑上可以看成是一个整体。
主块文件各自拥有一个唯一的整数编号,它们之间通过整数编号进行区分。
3.索引文件
每一个主块文件都是由很多小文件组成的,那么怎么在主块文件快速中找到这些小文件呢?
答案是使用索引。索引通过索引文件实现。索引文件的结构被定义成了一个由文件实现的哈希链表,它的结构形似一个哈希链表,但因为是由文件实现的,所以在某些地方与由程序实现的哈希链表不同。
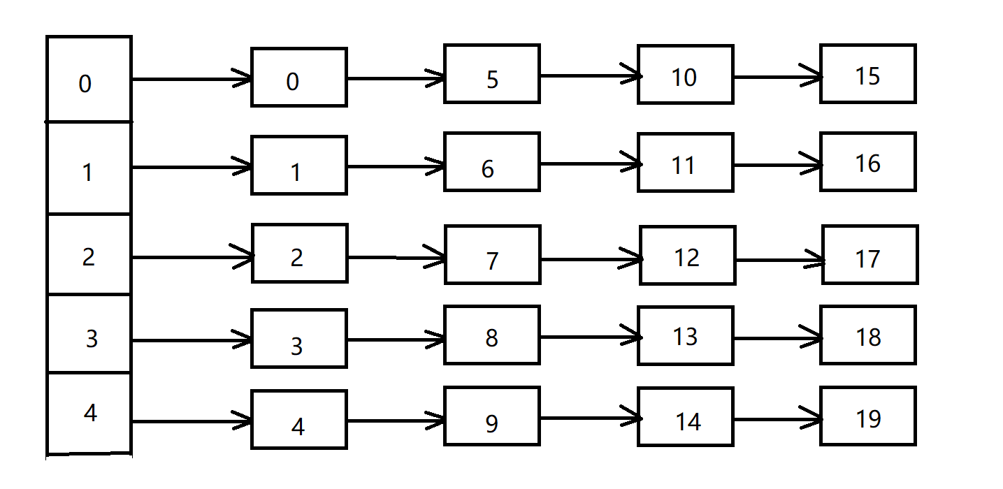
下图为一个程序中的哈希链表示意图:

正常的哈希链表头部是一个指针数组,数组中存放的是指针,指向该哈希桶的第一个元素。各节点中除了有存放 value 的变量,还有一个 next 指针,指向该桶的下一个元素。
在TFS中,每一个小文件就相当于哈希链表中的一个节点,每个小文件拥有一个 id 作为它的键唯一标识它,采用取余法作为哈希函数,即 键 % 哈希桶数量 得到的就是哈希桶的数组索引,表示它储存在为该数组索引的哈希桶内。
特别需要注意的是程序中的哈希链表都是通过指针链接的,指针中储存的是地址,而索引文件实现的哈希链表是通过储存在 int 变量里的文件偏移来链接的。
4.将索引文件映射到内存
对操作系统相关知识熟悉的人应该知道,CPU 访问内存要比访问磁盘快成千上万倍。所以为了快速找到小文件在主块文件中的位置,我们可以将索引文件映射进内存,在内存中操作索引文件,以便更快地找到小文件位置,将数据读取出来。
我们使用 void *mmap(void *addr, size_t length, int prot, int flags, int fd, off_t offset) 函数进行内存映射。
这种思路让我想到操作系统里的快表,也是将关键信息储存在更快的,更靠近 CPU 的储存设备,以提高效率。
二.基本数据结构介绍
1.块文件信息结构体
用来记录块文件信息,每一个主块文件对应一个块id,对应一个块文件信息结构体。
struct BlockInfo{
int block_id_ = 0;
int version_;
int file_count_;
int size_;
int del_file_count_;
int del_size_;
int seq_no_;
};
2.索引信息结构体
便于索引文件插入或找到小文件信息的结构体。
struct IndexHeade{
BlockInfo block_info_;
int bucket_size_ = 0;
int data_file_offset_;
int index_file_size_;
int free_head_offset_;
};
3.小文件信息结构体
记录主块文件中的小文件在主块文件中的起始偏移的结构体,并且作为哈希链表中的链表节点使用。
struct MetaInfo{
int fileid_;
struct{
int inner_offset_;
int size_;
} location_;
int next_mate_offset_;
};
首先明确一点,因为索引文件是要进行内存映射的,并且映射内存区与索引文件保存一致,所以各种数据的相对位置在索引文件中与在映射内存区是一样的。对索引文件的修改会同步到对应的内存中。对内存的修改也会同步到索引文件中。
每当在主块文件中储存一个小文件时,都应该创建一个MeatInfo结构体标识该小文件,并且初始化它的各项参数。同时应该将这个结构体插入哈希链表中,即储存在该主块文件对应的索引文件中。索引文件头部储存的是索引信息结构体,接下来应该储存哈希桶索引。哈希桶索引之后是小文件信息结构体。
举个例子,如果我要创建一个哈希桶个数为 1000 的哈希链表,则在索引文件头部储存完索引信息结构体之后,还应该分配 1000 * 4 个字节的空间用作哈希链表索引。每四个字节当作一个 int 型整数,用来储存该哈希桶的第一个节点在索引文件中的起始偏移。如果一个小文件id为 5,则其数组索引为 5 % 1000 等于 5 ,所以这个小文件结构体就应该储存在索引为 5 的哈希桶中,即第五个 int 型整数对应的哈希桶。如果该索引为 0 ,则说明该桶中还不存在元素,所以在储存完小文件结构体之后,还应该把该桶的数组索引置为第一个元素的起始偏移。如果不为 0 ,说明该桶中已存在元素,则找到该桶中的最后一个节点,在储存完新的小文件结构体之后将原本的最后一个节点的 next_mate_offset_ 指向新插入节点的偏移。
这样讲可能不够直观,看一张图以便理解:
假设 IndexHeade 结构体占44个字节,MetaInfo 占 16 个字节,int 为 4 个字节,哈希桶数量为5个。

还是上面这张图,把关键数据显示出来。

这里还存在一个小问题,我们知道了某个小文件信息结构体在索引文件中的偏移,那么我怎么把它取出来并使用它呢。 这个其实很简单,只需要创建一个临时的结构体,再使用 memcpy() 函数将映射内存区数据复制到该结构体中就能使用了。
三.内存映射类——MMapFile
1.主要功能
实现内存映射的相关操作,封装内存映射相关函数。
2.基本方法
- 构造函数——MMapFile(),有多个重载,其中一个要传入两个参数,第一个参数是一个结构体,该结构体中有进行内存映射时的一系列参数,第二个参数是文件操作符
- 执行内存映射——map_file()
- 重新执行内存映射(常用来扩容)——remap_file()
- 得到内存映射首地址——get_data()
- 得到内存映射大小——get_size()
- 解除内存映射——munmap_file()
- 将内存映射的内容同步到文件——ensure_file_size()
- 保持磁盘文件内容与内存映射区内容一致——sync_file()
四.文件操作类——FileOperation
1.主要功能
实现文件的基本操作,作为文件映射操作类的基类。
2.基本方法
- 构造函数——FileOperation(),传入两个参数一个是要打开的文件名另一个是打开文件的选项
- 关闭文件——close_file()
- 打开文件——open_file()
- 同步内存中所有已修改的文件数据到磁盘——flush_data()
- 读取文件中数据——pread_file()
- 将数据写入文件中——pwrite_file()
- 得到文件数据大小——get_file_size()
- 改变文件指针位置——seek_file()
- 得到文件操作符——get_fd()
3.代码解析
分析下面一段代码,虽然大部分是防御性编程,看起来似乎是有很多不必要的代码。但生产环境中的实战代码与我们平时写的代码是不一样的,在生产环境中,尤其是服务器端的代码,很多在平时编程中不会出现的情况在生产环境中都有可能出现。所以应该尽可能周全的考虑到所有可能的情况,并设置足够多的输出信息,确保任务日志足够完善。这样在出错时便于我们排查出错误。
下面函数的功能是读取文件中的数据并保存在参数buf中,nbytes是要读取数据的字节大小,offset是文件起始的偏移量。这个函数可以看成是了结合生产环境具体情况后对 pread64 函数的封装。
int FileOperation::pread_file(char* buf, const int32_t nbytes, const int64_t offset)
{
int32_t left = nbytes;
int64_t read_offset = offset;
int32_t read_len = 0;
char* p_tmp = buf;
int i = 0;
while (left > 0)
{
++i;
if (i >= MAX_DISK_TIMES)
{
break;
}
if (check_file() < 0)
return -errno;
if ((read_len = ::pread64(fd_, p_tmp, left, read_offset)) < 0)
{
read_len = -errno;
if (EINTR == -read_len || EAGAIN == -read_len)
{
continue;
}
else if (EBADF == -read_len)
{
fd_ = -1;
continue;
}
else
{
return read_len;
}
}
else if (0 == read_len)
{
break;
}
left -= read_len;
p_tmp += read_len;
read_offset += read_len;
}
if (0 != left)
{
return EXIT_DISK_OPER_INCOMPLETE;
}
return TFS_SUCCESS;
}
五.文件内存映射操作类——MMapFileOperation
1.主要功能
文件内存映射操作类继承自文件操作类,所以它拥有文件操作类的基本方法。并且持有一个内存映射类指针,用来进行内存映射。
它的主要功能是可以借助内存映射指针完成指定文件的内存映射。并且能使用继承自父类的方法读取文件内数据与往文件内写入数据。
2.基本方法
- 构造函数——MMapFileOperation(),需要传入两个参数,一个是要打开操作的文件名,另一个是打开文件时的参数
- 读取文件中数据——pread_file()(虚函数)
- 将数据写入文件中——pwrite_file()(虚函数)
- 执行内存映射——mmap_file()
- 解除内存映射——munmap_file()
- 得到内存映射首地址—— void* get_map_data() const
- 保持磁盘文件与共享内存区内容一致——flush_file()
- 以及从文件操作类继承的一些方法,不一一列举了
解释一下文件内存映射操作类的基本用法,首先实例化一个对象,它的构造函数需传入文件名与打开文件时的选项,如果带上O_CREAT选项则表示若此文件不存在则创建它。然后调用mmap_file()函数,该函数会对文件操作符fd_进行检测,如果它不是一个合法的值,则重新打开文件,给fd_赋值,确保fd_是一个合法值。然后该函数会检测实例化的对象持有的内存映射类指针是否是一个合法值,如果不是则实例化一个内存映射类对象并进行内存映射。如果是合法值则返回。
完成了文件的内存映射后,就可以读取文件数据或者往文件中写入数据。因为进行内存映射时设置的参数是保持文件与内存映射内存区的同步,所以对文件的修改会同步到对应的内存中。对内存的修改也会同步到文件中。
六.索引处理类——IndexHandle
1.主要功能
持有文件内存映射操作类指针,用来进行文件的内存映射,文件读写等功能。
实际上我们生成索引文件所需要的所有操作都只需要一个索引处理类对象就能完成。
下图表示上述四个类之间的关系:

其中
 代表持有某个类对象或该类对象指针(显然持有指针更节省空间)。
 表示继承自某个类。
2.基本方法
- create()——初始化 IndexHeader 结构体的各种属性,并把它加载到索引文件中。
- load()——检测各项属性是否正确,进行内存映射。
- hash_find()——哈希查找,在索引文件中找到键值为 key(key 作为形参在函数调用时传入) 的节点
- hash_insert()——在索引文件中插入键值为 key 的节点。
- hash_compare()——比较 key 值是否与当前结构体 key 值一样(该函数第一个参数为 key 值,第二个参数为 MetaInfo 结构体)。
- write_segment_meta()——将节点写入索引文件。
- read_segment_meta()——从索引文件中找到节点。
- dalete_segment_meta()——删除索引文件中节点。
- update_block_info()——更新 BlockInfo 结构体信息。
- 以及其它一些获取 IndexHandle 结构体各种属性的方法。
3.具体函数解析
下面解析的几个函数,都是这个储存引擎的重点,可以这么说,理解了下面几个函数的原理及实现也就理解了这整个储存引擎的原理。
1.hash_find() 方法
int hash_find(const int key, int& current_offset, int& previous_offset);
主要用于在哈希链表中查找节点,它接收三个参数,第一个是要查找节点的 key 值,第二个是储存要查找的节点在索引文件中的偏移,第三个是储存要查找节点的上一个节点在索引文件中的偏移(因为我们操作的是哈希链表,所以获得要操作的节点的上一个节点是很有必要的)。
int IndexHandle::hash_find(const int key, int& current_offset, int& previous_offset)
{
int slot = static_cast<int> (key) % bucket_size();
previous_offset = 0;
MetaInfo meta_info;
int ret = TFS_SUCCESS;
int tmp = bucket_slot()[slot];
for (int pos = bucket_slot()[slot]; pos != 0;)
{
ret = file_op_->pread_file(reinterpret_cast<char*> (&meta_info), sizeof(MetaInfo), pos);
if (TFS_SUCCESS != ret)
return ret;
if (hash_compare(key, meta_info.get_key()))
{
current_offset = pos;
return TFS_SUCCESS;
}
previous_offset = pos;
pos = meta_info.get_next_meta_offset();
}
return EXIT_META_NOT_FOUND_ERROR;
}
2.hash_insert() 方法
int hash_insert(const int slot, const int previous_offset, const MetaInfo& meta);
如果要插入一个节点,首先会先查找该节点是否存在在哈希链表内,如果存在则不用再次插入,如果不存在则插入。所以在执行 hash_insert() 方法之前会先调用 hash_find() 方法进行查找,然后根据hash_find() 方法的返回值决定怎么继续执行。
hash_find() 方法与hash_insert() 方法结合起来使用可以实现将新的小文件信息结构体写入索引文件。
这个函数接收三个参数,第一个是哈希索引,第二个在是执行 hash_find() 方法后储存在 previous_offset 中的要查找节点的上一个节点的值。如果它为零则证明当前哈希桶没有元素。不为零则可以用来链接节点。第三个参数接收要插入的小文件信息结构体。
int IndexHandle::hash_insert(const int slot, const int previous_offset, const MetaInfo& meta)
{
int ret = TFS_SUCCESS;
MetaInfo tmp_meta_info;
int current_offset = 0;
if (0 != index_header()->free_head_offset_)
{
ret = file_op_->pread_file(reinterpret_cast<char*> (&tmp_meta_info), META_INFO_SIZE,
index_header()->free_head_offset_);
if (TFS_SUCCESS != ret)
return ret;
current_offset = index_header()->free_head_offset_;
index_header()->free_head_offset_ = tmp_meta_info.get_next_meta_offset();
}
else
{
current_offset = index_header()->index_file_size_;
index_header()->index_file_size_ += META_INFO_SIZE;
}
MetaInfo meta_info(meta);
ret = file_op_->pwrite_file(reinterpret_cast<const char*> (&meta_info), META_INFO_SIZE, current_offset);
if (TFS_SUCCESS != ret)
return ret;
if (0 != previous_offset)
{
ret = file_op_->pread_file(reinterpret_cast<char*> (&tmp_meta_info), META_INFO_SIZE, previous_offset);
if (TFS_SUCCESS != ret)
return ret;
tmp_meta_info.get_next_meta_offset() = current_offset;
ret = file_op_->pwrite_file(reinterpret_cast<const char*> (&tmp_meta_info), META_INFO_SIZE, previous_offset);
if (TFS_SUCCESS != ret)
return ret;
}
else
{
bucket_slot()[slot] = current_offset;
}
return TFS_SUCCESS;
}
3. write_segment_meta()方法
int write_segment_meta(const int key, const MetaInfo& meta);
将小文件信息结构体写入索引文件,其实就是实现了 hash_find() 与hash_insert() 两个方法的整合。
int IndexHandle::write_segment_meta(const int key, const MetaInfo& meta)
{
int current_offset = 0, previous_offset = 0;
int ret = hash_find(key, current_offset, previous_offset);
if (TFS_SUCCESS == ret)
{
return EXIT_META_UNEXPECT_FOUND_ERROR;
}
else if (EXIT_META_NOT_FOUND_ERROR != ret)
{
return ret;
}
int slot = static_cast<int> (key) % bucket_size();
return hash_insert(slot, previous_offset, meta);
}
4.read_segment_meta()方法
int IndexHandle::read_segment_meta(const int key, MetaInfo& meta);
该函数的功能是读出指定节点,通过 hash_find() 方法可以很容易实现。
int IndexHandle::read_segment_meta(const int key, MetaInfo& meta)
{
int current_offset = 0, previous_offset = 0;
int ret = hash_find(key, current_offset, previous_offset);
if (TFS_SUCCESS == ret)
{
ret = file_op_->pread_file(reinterpret_cast<char*> (&meta), META_INFO_SIZE, current_offset);
if (TFS_SUCCESS != ret)
return ret;
}
else
{
return ret;
}
return TFS_SUCCESS;
}
5.int dalete_segment_meta()
int dalete_segment_meta(const int key);
删除指定节点的函数,如果理解了上面函数的实现原理,这个函数可以自己实现出来,也算是一个小检测吧,检测一下自己是否真正掌握了上文的内容。
七.源码获取
TFS——文件储存引擎源码
完结撒花。
|