| 读取 MCU ID,然后通过串口发送
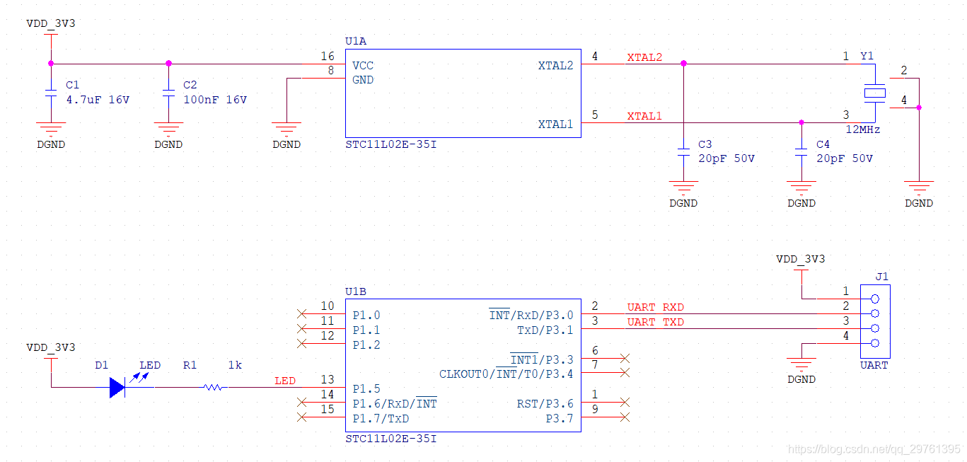
 原理图
 示例main.c 文件: #include <reg51.h>
#ifndef SYSTEM_CLOCK
#define SYSTEM_CLOCK (1000000 * 12) 
#endif
typedef enum {
    FALSE = 0, TRUE = !FALSE
} boolean;
#define PCON_SMOD   0x80
#define PCON_SMOD0  0x40
sfr AUXR = 0x8E;
#define AUXR_BRTR   0x10
#define AUXR_BRTx12 0x04
#define AUXR_S1BRS  0x01
sfr BRT = 0x9C;
sfr AUXR1 = 0xA2;
#define AUXR1_UART_P1   0x80
#define UART1_BAUD_RATE 9600
#define MCU_ID_START_ADDRESS    (0xF1)
#define MCU_ID_END_ADDRESS      (0xF7)
#define MCU_ID_ADDRESS_LENGTH   (MCU_ID_END_ADDRESS - MCU_ID_START_ADDRESS + 1)
void uartInit(unsigned int baudRate);
boolean getMcuId(unsigned char mcuId[7]);
void main() {
    uartInit(UART1_BAUD_RATE);
    
    EA = 1;
    
    
    {
        unsigned char mcuId[7];
        if (getMcuId(mcuId) == TRUE) {
            unsigned char i = 0;
            for (i = 0; i < MCU_ID_ADDRESS_LENGTH; i++) {
                SBUF = mcuId[i];
                while (!TI); 
            }
        }
    }
    
    while(1) {}
}
void uartInterruptService() interrupt 4 {
    unsigned char buffer = 0x00;
    
    if (RI) {
        RI = 0;
        buffer = SBUF;
        SBUF = buffer;
    }
    
    if (TI) {
        TI = 0;
    }
}
void uartInit(unsigned int baudRate) {
    PCON &= ~PCON_SMOD;
    
    PCON &= ~PCON_SMOD0;
    
    SM0 = 0;
    SM1 = 1;
    
    REN = 1;
    
    TI = 0;
    RI = 0;
    
    if((PCON & PCON_SMOD) == PCON_SMOD) {
        BRT = 256 - (SYSTEM_CLOCK / 16 / baudRate);
    } else {
        BRT = 256 - (SYSTEM_CLOCK / 32 / baudRate);
    }
    
    AUXR |= AUXR_S1BRS;
    AUXR |= AUXR_BRTx12;
    AUXR |= AUXR_BRTR;
    
    
    ES = 1;
}
boolean getMcuId(unsigned char mcuId[7]) {
    unsigned char idata *mcuIdAddress = MCU_ID_START_ADDRESS;
    unsigned char i;
    
    for (i = 0; i < MCU_ID_ADDRESS_LENGTH; i++) {
        mcuId[i] = *mcuIdAddress;
        mcuIdAddress++;
    }
    
    return i == MCU_ID_ADDRESS_LENGTH ? TRUE : FALSE;
}
 打开连接单片机的串口,重新给单片机上电或是复位单片机,可见单片机将 MCU ID 发给串口: 
 参考宏晶科技 STC - STC11 & 10xx 系列单片机器件手册 |