原理
矩阵键盘四条行线为一组,四条列线为一组。先将行线置高,列线置低。当有按键按下时,该按键对应的行线被拉低,检测出行的位置。然后将行线置低,列线置高,该按键对应的列线被拉低,检测出列的位置。最后根据行和列返回对应的键值
1 将P3.7~P3.0电平设置为00001111,即0x0f,作为键盘的初始状态,并用于检测是第几行按下 2 当有按键按下时: 如果是第一行,则P3.7~P3.0电平变为00001110,即0x0e 如果是第二行,则P3.7~P3.0电平变为00001101,即0x0d 如果是第二行,则P3.7~P3.0电平变为00001011,即0x0b 如果是第四行,则P3.7~P3.0电平变为00000111,即0x07 3 将P3.7~P3.0电平设置为11110000,即0xf0,用于检测是第几列按下 4 如果是第一列按下,则P3.7~P3.0电平变为11100000,即0xe0 如果是第二列按下,则P3.7~P3.0电平变为11010000,即0xd0 如果是第三列按下,则P3.7~P3.0电平变为10110000,即0xb0 如果是第四列按下,则P3.7~P3.0电平变为01110000,即0x70 5 根据检测到的行和列返回对应的键值
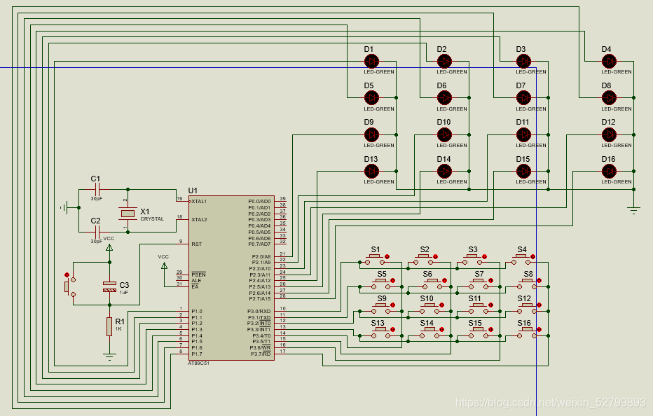
电路连接如下图所示,每一个按键对应相应位置的LED灯,当按键按下时,对应的LED灯点亮 
完整代码:
#include"reg51.h"
int readkey();
void LED_Init();
void main()
{
LED_Init();
while(1)
{
switch(readkey())
{
case 1:LED_Init();P1=0x01;break;
case 2:LED_Init();P1=0x02;break;
case 3:LED_Init();P1=0x04;break;
case 4:LED_Init();P1=0x08;break;
case 5:LED_Init();P1=0x10;break;
case 6:LED_Init();P1=0x20;break;
case 7:LED_Init();P1=0x40;break;
case 8:LED_Init();P1=0x80;break;
case 9:LED_Init();P2=0x01;break;
case 10:LED_Init();P2=0x02;break;
case 11:LED_Init();P2=0x04;break;
case 12:LED_Init();P2=0x08;break;
case 13:LED_Init();P2=0x10;break;
case 14:LED_Init();P2=0x20;break;
case 15:LED_Init();P2=0x40;break;
case 16:LED_Init();P2=0x80;break;
default :break;
}
}
}
int readkey()
{
int keyvalue=0;
P3=0x0f;
if(P3!=0x0f)
{
if(P3==0x0e)
{
P3=0xf0;
if(P3==0xe0){keyvalue=1;return keyvalue;}
if(P3==0xd0){keyvalue=2;return keyvalue;}
if(P3==0xb0){keyvalue=3;return keyvalue;}
if(P3==0x70){keyvalue=4;return keyvalue;}
}
if(P3==0x0d)
{
P3=0xf0;
if(P3==0xe0){keyvalue=5;return keyvalue;}
if(P3==0xd0){keyvalue=6;return keyvalue;}
if(P3==0xb0){keyvalue=7;return keyvalue;}
if(P3==0x70){keyvalue=8;return keyvalue;}
}
if(P3==0x0b)
{
P3=0xf0;
if(P3==0xe0){keyvalue=9;return keyvalue;}
if(P3==0xd0){keyvalue=10;return keyvalue;}
if(P3==0xb0){keyvalue=11;return keyvalue;}
if(P3==0x70){keyvalue=12;return keyvalue;}
}
if(P3==0x07)
{
P3=0xf0;
if(P3==0xe0){keyvalue=13;return keyvalue;}
if(P3==0xd0){keyvalue=14;return keyvalue;}
if(P3==0xb0){keyvalue=15;return keyvalue;}
if(P3==0x70){keyvalue=16;return keyvalue;}
}
}
return keyvalue;
}
void LED_Init()
{
P1=0x00;
P2=0x00;
}
程序仅用于学习交流,不做其他任何用途。 如有不足或者更好的方法,欢迎指出交流。
|