-
常见电容的种类有哪些,选型时应考虑哪些参数?
?分类:
按照不同的方式电容的分类也有很多种,以下总结几类常见的
1.按材料分,有云母电容、电解电容、陶瓷电容、钽电容等不同类型;
2.按用途分,有滤波电容、旁路电容、耦合电容、负载电容等;
3. 按照极性分,有无极性电容、有极性电容。
参数:
? ? ? ? ?1.标称容值与误差2.额定电压3.温度系数4.绝缘电阻
? ? ? ? 5.损耗 6.频率特性7.介质8.封装尺寸 9.成本
2.列举常用的3种电力电子功率控制器件,并说明其工作原理。
? ? 电阻、电容、电感、二 极管、三极管等都是电子电路常用的器件.
电阻器是一种能够阻碍电流通过的元器件,简称电阻。
作用:分流、限流、分压、降压、隔离、偏置等。
电容器是一种容纳贮存电荷的器件,简称电容。电路中一般用“C”加数字表示。分无极和有极两类,有极新电容长脚为正极、短脚为负极。
特性:隔直流电通交流电。
作用:隔直,耦合,旁路,滤波,调谐回路、能量转换控制电路等方面。
好坏判别:两极短路放电后,用万用表电阻挡测,表针摆出后能返回到原处为好;表针摆出后不返回为短路;表针摆出后返回不到原处为好漏电;表针不摆出为开路;短路、开路、漏电严重为损坏。对于小电容,测量表针不摆动,再用串联“电笔法”或“交流信号法” 判定好坏,
电感线圈是将绝缘的导线在绝缘的骨架上绕一定的圈数制成,有的还加上磁芯或铁芯材料,通电后产生电感量,是能够把电能转化为磁能而存储起来的元件。
电感的特性:通直流电阻交流电。
作用:滤波、升压、谐振、分频等。在电路中可与电容组成串、并联振荡电路。
好坏判别:用万用表电阻挡测有一定阻值不开、短路为好。(烧坏一般变黑色)
二极管是一种半导体元器件,由一个PN结构成。分正负极,P为正极,N为负极;有普通、稳压、变容、发光、开关、光电等二极管。
作用:整流、稳压、变容、发光(LED)、升压、开关等作用。
三极管是一种电流控制型器件半导体元器件,又称晶体管。主要应用了放大电路和开关电路,是一种小电流控制大电流的放大元件。
三极管的放大作用就是:集电极电流受基极电流的控制 ,并且基极电流很小的变化,会引起集电极电流很大的变化,且变化满足一定的比例关系:集电极电流的变化量是基极电流变化量的β倍,即电流变化被放大了β倍。
作用:放大(电压电流)、稳压、开关、振荡等作用。
继电器是用较小的电流.较低的电压去控制较大电流。在电路中起着自动调节、安全保护、转换电路等作用。
3.画出全波整流和半波整流原理图,并画出整流后的电压波形图。
半波整流电路:是一种最简单的整流电路。它由电源变压器T、整流二极管D 和电阻性负载RL组成。变压器把市电电压(多为220伏)变换为所需要的交变电压U2,D 再把交流电变换为脉动直流电。

?4.TVS与压敏电阻各有何特点,各适用哪些场合?
一 压敏电阻 压敏电阻的特点: a)优点:电压范围很宽,可从几伏到几千伏; 吸收浪涌电流可从几十到几千安培,反应速度快, 无极性,无续流,峰值电流承受能力较大,价格低。 b)缺点:钳位电压较高,一般可以达到工作电 压的 2~3 倍;而且,随着受到浪涌冲击次数的增加, 漏电流增加;另外,响应时间较长,寄生电容较大。 c)适用场合:直流电源线、低频信号线,或者 与气体放电管串联起来用在交流电源线上。
压敏电阻的选择: a)从抑制瞬变干扰的角度出发,压敏电压要尽 量降低以接近被保护电路的工作电压; 从提高元件 寿命来看,又要拉开两者差距。一般折衷的选取方 案为:对交流工作电路,压敏电压值为工作电压的2.2 倍;对直流工作电路,压敏电压值为工作电压的 1.5 倍。 b)通流量的选取:在实际应用中,压敏电阻所 吸收的最大浪涌电流应小于它的最大通流量。对同 一应用场合,当最大通流量增加一倍,压敏电阻的 寿命也同步增加一倍。 ?
二 瞬态抑制二极管-TVS管 学习资料:TVS防护电路的典型应用
TVS 为电压箝位型工作方式,亚纳秒级的响应 速度。 TVS 有多种封装方式,可满足不同场合的需 要。 当 TVS 上的电压超过一定的幅度时,器件迅速 导通,通过 PN 结反向过压雪崩击穿将浪涌能量泄放掉。由于这类器件导通后阻抗很小,因此它的箝位电压很平坦,并且很接近工作电压。
特点 a)优点:响应时间短,漏电流小,击穿电压偏 差小,箝位电压低(相对于工作电压),动作精度 高,无跟随电流(续流),体积小,每次经受瞬变电 压后其性能不会下降,可靠性高。 b)缺点:由于所有功率都耗散在二极管的 PN 结上,因此它所承受的功率值较小,允许流过的电 流较小。一般的 TVS 器件的寄生电容较大,如在高 速数据线上使用,要用特制的低电容器件,但是低 电容器件的额定功率往往较小。 c)适用场合:浪涌能量较小的场合。如果浪涌 能量较大,要与其它大功率浪涌抑制器件一同使用, 则把它作为后级防护。 ?
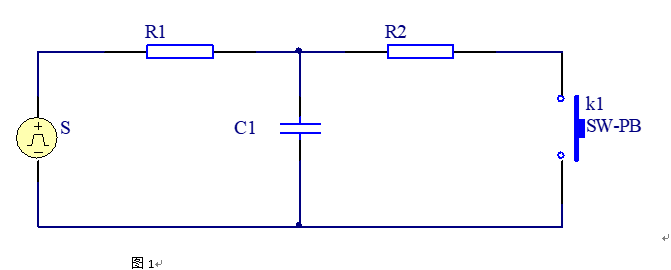
5.图1中S=5V,R1=10K,R2=1K,C1=0.1Uf,在t=0时刻接通电源S,则
1)当t=?时C1两端电压达到4.5V。
2)当C1两端电压为5v时,断开电源S,并按下开关K1,则0.2毫秒后,C1两端电压为?
图1

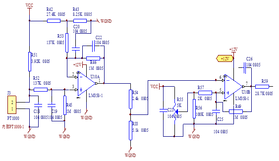
6.分析下图中运放为何种类型,并说明其功能。

7.常用通讯接口电路有哪些,分别适用于哪些场合.
RS-232:也称标准串口,最常用的一种串行通讯接口。传统的RS-232-C接口标准有22根线,采用标准25芯D型插头座(DB25),后来使用简化为9芯D型插座(DB9)。RS-232采取不平衡传输方式,即所谓单端通讯。由于其发送电平与接收电平的差仅为2V至3V左右,所以其共模抑制能力差,再加上双绞线上的分布电容,其传送距离最大为约15米,最高速率为20kb/s。RS-232是为点对点(即只用一对收、发设备)通讯而设计的,其驱动器负载为3~7kΩ。所以RS-232适合本地设备之间的通信。
.RS-485:是从RS-422基础上发展而来的,所以RS-485许多电气规定与RS-422相仿。如都采用平衡传输方式、都需要在传输线上接终接电阻等。RS-485可以采用二线与四线方式,二线制可实现真正的多点双向通信,而采用四线连接时,与RS-422一样只能实现点对多的通信,即只能有一个主(Master)设备,其余为从设备,但它比RS-422有改进,无论四线还是二线连接方式总线上可多接到32个设备。
?CAN通信:控制器局域网络(Controller Area Network)是ISO国际标准化的串行通信协议。具有已经被大家认可的高性能和可靠性。CAN总线是半双工的,虽然没有单独的时钟线,但是其采用位时序的方法进行同步传输。广泛应用于汽车、船舶等分布式控制系统
8.当一个控制电路系统无法正常工作时,应如何排除其故障,如果其主控芯片不能正常工作,又该如何排除?
(1) 通电观察:通电后不要急于测量电气指标,而要观察电路有无异常现象,例如有无冒烟现象,有无异常气味,手摸集成电路外封装,是否发烫8.等。如果出现异常现象,应立即关断电源,待排除故障后再通电。
(2) 静态调试:静态调试一般是指在不加输入信号,或只加固定的电平信号的条件下所进行的直流测试,可用万用表测出电路中各点的电位,通过和理论估算值比较,结合电路原理的分析,判断电路直流工作状态是否正常,及时发现电路中已损坏或处于临界工作状态的元器件。通过更换器件或调整电路参数,使电路直流工作状态符合设计要求。
(3) 动态调试:动态调试是在静态调试的基础上进行的,在电路的输入端加入合适的信号,按信号的流向,顺序检测各测试点的输出信号,若发现不正常现象,应分析其原因,并排除故障,再进行调试,直到满足要求。
9.直流无刷电机和有刷电机各有何特点,它们各自通过什么方式来调节速度?
1、有刷电机
电机工作时,线圈和换向器旋转,磁钢和碳刷不转,线圈电流方向的交替变化是随电机转动的换相器和电刷来完成的。在电动车行业有刷电机分高速有刷电机和低速有刷电机。有刷电机和无刷电机有很多区别,从名字上可以看出有刷电机有碳刷,无刷电机没有碳刷。
有刷电机有定子和转子两大部分组成,定子上有磁极(绕组式或永磁式),转子有绕组,通电后,转子上也形成磁场(磁极),定子和转子的磁极之间有一个夹角,在定转子磁场(N极和S极之间)的相互吸引下,使电机旋转。改变电刷的位置,就可以改变定转子磁极夹角(假设以定子的磁极为夹角起始边,转子的磁极为另一边,由转子的磁极指向定子的磁极的方向就是电机的旋转方向)的方向,从而改变电机的旋转方向。 ? 2、无刷电机
无刷电机采取电子换向,线圈不动,磁极旋转。无刷电机,是使用一套电子设备,通过霍尔元件,感知永磁体磁极的位置,根据这种感知,使用电子线路,适时切换线圈中电流的方向,保证产生正确方向的磁力,来驱动电机。消除了有刷电机的缺点。
这些电路,就是电机控制器。无刷电机的控制器,还可以实现一些有刷电机不能实现的功能,比如调整电源切换角,制动电机,使电机反转,锁住电机,利用刹车信号,停止给电机供电。现在电瓶车的电子报警锁,就充分利用了这些功能。
无刷直流电机由电动机主体和驱动器组成,是一种典型的机电一体化产品。由于无刷直流电动机是以自控式运行的,所以不会象变频调速下重载启动的同步电机那样在转子上另加启动绕组,也不会在负载突变时产生振荡和失步。 ?
有刷电机与无刷电机的区别详解 一、调速方式的区别
实际上两种电机的控制都是调压,只是由于无刷直流采用了电子换向,所以要有数字控制才可以实现了,而有刷直流是通过碳刷换向的,利用可控硅等传统模拟电路都可以控制,比较简单。
1、有刷马达调速过程是调整马达供电电源电压的高低。调整后的电压电流通过整流子及电刷地转换,改变电极产生的磁场强弱,达到改变转速的目的。这一过程被称之为变压调速。
2、无刷马达调速过程是马达的供电电源的电压不变,改变电调的控制信号,通过微处理器再改变大功率MOS管的开关速率,来实现转速的改变。这一过程被称之为变频调速。
二、性能差异
1、有刷电机结构简单、开发时间久、技术成
? ? ? ? ? ? 有刷电机是传统产品,性能比较稳定。无刷电机是升级产品,其寿命性能比有刷电机好。但其控制电路比较复杂,对元件的老化筛选要求比较严格。
无刷电机诞生不久,人们就发明了直流有刷电机。由于直流有刷电机机构简单,生产加工容易,维修方便,容易控制;直流电机还具有响应快速、较大的起动转矩、从零转速至额定转速具备可提供额定转矩的性能,所以一经问世就得到了广泛应用。
2、直流有刷电机响应速度快,起动扭矩大
直流有刷电机起动响应速度快,起动扭矩大,变速平稳,速度从零到最大几乎感觉不到振动,起动时可带动更大的负荷。无刷电机起动电阻大(感抗),所以功率因素小,起动扭矩相对较小,起动时有嗡嗡声,并伴随着强烈震动,起动时带动负荷较小。
3、直流有刷电机运行平稳,起、制动效果好
有刷电机是通过调压调速,所以起动和制动平稳,恒速运行时也平稳。无刷电机通常是数字变频控制,先将交流变成直流,直流再变成交流,通过频率变化控制转速,所以无刷电机在起动和制动时运行不平稳,振动大,只有在速度恒定时才会平稳。
4、直流有刷电机控制精度高
直流有刷电机通常和减速箱、译码器一起使用,使的电机的输出功率更大,控制精度更高,控制精度可以达到0.01毫米,几乎可以让运动部件停在任何想要的地方。所有精密机床都是采用直流电机控制精度。无刷电机由于在启动和制动时不平稳,所以运动部件每次都会停到不同的位置上,必须通过定位销或限位器才可以停在想要的位置上。
5、直流有刷电机使用成本低,维修方便。 由于直流有刷电机结构简单,生产成本低,生产厂家多,技术比较成熟,所以应用也比较广泛,比如工厂、加工机床、精密仪器等,如果电机故障,只需更换碳刷即可,每个碳刷只需要几元,非常便宜。无刷电机技术不成熟,价格较高,应用范围有限,主要应在恒速设备上,比如变频空调、冰箱等,无刷电机损坏只能更换。
6、无电刷、低干扰
无刷电机去除了电刷,最直接的变化就是没有了有刷电机运转时产生的电火花,这样就极大减少了电火花对遥控无线电设备的干扰。
7、噪音低,运转顺畅
无刷电机没有了电刷,运转时摩擦力大大减小,运行顺畅,噪音会低许多,这个优点对于模型运行稳定性是一个巨大的支持。
8、寿命长,低维护成本
少了电刷,无刷电机的磨损主要是在轴承上了,从机械角度看,无刷电机几乎是一种免维护的电动机了,必要的时候,只需做一些除尘维护即可。
无刷电机可连续工作20000小时左右,常规的使用寿命7-10年。碳刷电机:可连续工作5000小时左右,常规的使用寿命2-3年。
? ? ? 9、应用场合不同
? ? ? ? ?无刷电机的设备可以运用于:乳制品行业、酿造行业、肉制品加工行业、豆制品加工行业、饮料加工行业、糕点加工业、药品业、电子精密厂、等一些更高要求的无尘车间等,像迪奥电器产的无刷电机(DIHOUR)干手器,运用到工厂里比较多。
节能方面,相对而言,无刷电机的耗电量只是碳刷的1/3。
?总而言之,有刷电机与无刷电机各有各的优缺点,主要根据应用场合和实际需求来选择,总结如下表所示: ?
?
10.在进行PCB LAYOUT过程中应注意哪些方面,当电路功能无法通过EMC测试时,应如何解决?
合理地接地、元器件之间合理的距离、合理地排列布局、合适的线宽、走线方式。
电源方面的EMC 按耦合通道可以分为 传导干扰和辐射干扰。 按噪声干扰可以分为 尖峰和谐波干扰。 工作过程中产生的浪涌和尖峰。 大电容的充放电、开关管的高频工作切换产生的反向恢复电流等。 以上都是干扰源。 抑制方法 1 减小干扰源的干扰强度,或者切断干扰源的传播路径 2 电路隔离 主要是屏蔽高频部分 隔离模拟和数字电路 3 使用隔离器件隔离噪声干扰 4 和靠的接地(分成不同的类型单独设计如 直流地 交流地 数字地 模拟地 信号地 功率地 等) 5 加装EMI滤波器 6 PCB 布局要合理 ?
|