目录
三、时钟系统配置
1. 晶振的接口
2. 时钟树
(1)高速外部HSE、高速内部HSI
(2)低速外部LSE、低速内部LSI
(3)锁相环PLL
3. STM32CubeMX软件设置、时钟配置代码的生成
三、时钟系统配置
1. 晶振的接口
参考《CT117E-M4.pdf》第10页
晶振分别接?PF0?和?PF1, 而?PF0?和?PF1 又分别是?OSC_IN?和?OSC_OUT 。
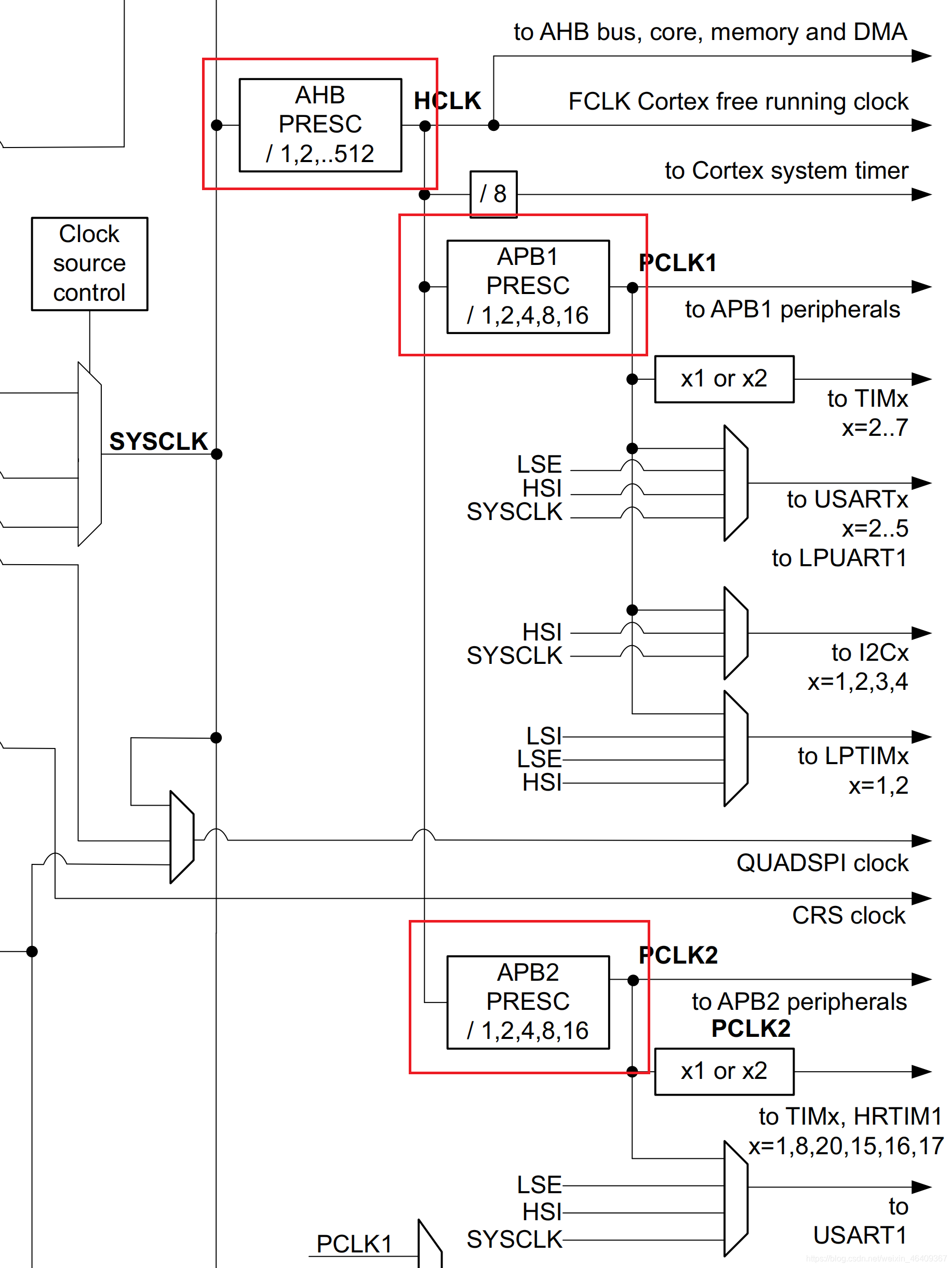
2. 时钟树
参考《STM32G4系列微控制器参考手册.pdf》第278页 第7.2节 Clocks
晶振f分配在?时钟树Clock tree?有三种处理方式:?
- 高速 HS ( High Speed )?
- 低速 LS ( Low Speed )
- 锁相环 PLL ( Phase Locked Loop )
Clock tree
?
?因为晶振可从外部输入,也可由内部振荡器起振。所以分?外部External?和?内部Inside?两种。???????
(1)高速外部HSE、高速内部HSI
 | HSE 高速外部(?High Speed External?) | HSI 高速内部(?High Speed ???????Inside?) |
高速外部的接口为 OSC_IN 和 OSC_OUT ,晶振频率范围在 4-48MHz 之间,蓝桥杯STM32???G431的外部晶振频率设置为 24MHz ;
高速内部????由内部振荡器起振固定产生 16MHz 的晶振频率。
(2)低速外部LSE、低速内部LSI
 | LSI 低速内部(?Low Speed ???????Inside?) | LSE 低速外部(?Low Speed External??) |
低速外部的接口为 OSC32_IN 和 OSC32_OUT ;晶振频率固定为 32.768KMz ,
(3)锁相环PLL
??????? | PLL 锁相环 (?Phase Locked Loop ) |
将 HSE 和 HSI 结合,并进行?/M(分频)操作后输入到 PLL 中,再 PLL 中进行 ×N 及 /R 等操作后通过 PLLRCLK 输出。
上述三种方式都将结果输入到系统时钟 SYSCLK 中。
????????
?SYSCLK 再通过总线 AHB 输出分配到各个外设资源。(详细见基础知识(二))

3. STM32CubeMX软件设置、时钟配置代码的生成
第一步,Pinout & Configuration
???????
第二步,Clock Configuration

第三步,保存工程
打开工程 main.c 文件,生成的时钟配置函数为 SystemClock_Config() 。

|