|
上节记录了与存储相关的名词,基于上节的知识,这节记录S5PV210开机启动流程。
简单启动流程
首先,210可以通过OMpin选择启动介质,如下图所示。 从图中可以看出,S5PV210,出厂时内置了64KiRom和96KiRAM,iRom中预先烧录好了。

第一步
首先从iROM中的BL0开始启动,BL0做了哪些事情呢?(文档里有说明,我这里写成中文的加深一下记忆):
- 关闭看门狗
- 初始化指令cache
- 初始化堆、初始化栈(为什么初始化这个?因为运行C语言用的,可以看出前面的这些都是基于汇编语言的)
- 初始化块设备拷贝函数 Block Device Function
- 初始化SOC时钟系统
- 复制L1到内部IRAM中
- 检验L1校验和,如果失败了,IROM尝试第二种启动方式
- 跳转到L1开始地址
第二步
在第一步中,iROM代码能够加载L1(boot-loader)到SRAM中(此时的BL1只有16KB),第二步直接对BL1进行核验。
第三步
BL1(boot-loader)被执行,在执行过程中,BL1会将块设备中残余的80KB的boot-loader加载到内部SRAM中(iRAM);并且BL1验证BL2的有效性。
第四步
BL2将被执行,BL2初始化DRAM控制器(上图SOC中右上),并且将块设备中的OS加载到SDRAM中,
第五步
最后,从OS的开始地址开始执行,配置系统环境,使得系统可以正常运行。 到这里,启动的五步就结束了。为什么启动会设置如此复杂呢,这也是为了经济型。从启动过程可以看出,210中SOC中没有NorFlash(这是很贵的存储设备)。
IROM启动的好处
- IROM可以使SOC支持各种外设,可以节省NorFlash的钱。
- 支持各种类型的nand。
- 可在不适用编程器的情况下, 使用一种外部存储器运行程序来给另一种外部存储器编程烧录。
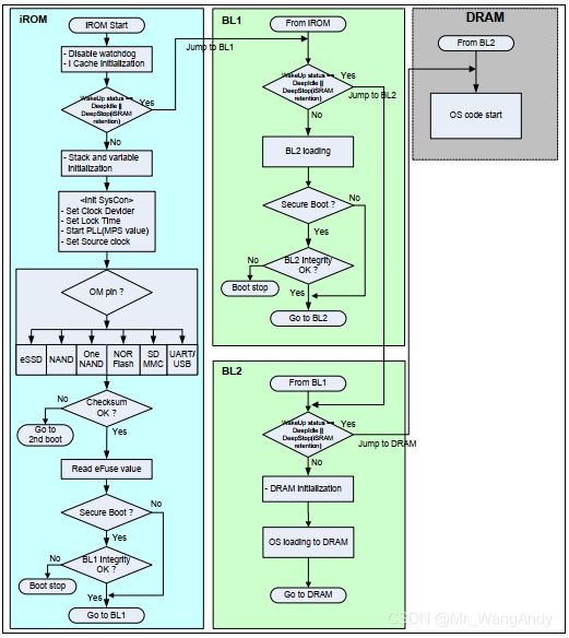
详细启动流程
具体的启动过程如下:  上图是具体的启动过程,再写写加深一下印象。
- IROM开始运行,初始化上述说的看门狗,判断是否可以wake up深度睡眠和深度停止的状态。如果可以,直接跳转到BL1;在BL1中同样判断,是否可以唤醒深度睡眠状态,如果可以,直接从操作系统执行。这也是操作系统睡眠的过程。iROM阶段,如果不可以,则初始化系统控制器??,
- 之后运行OM pin,会判断从哪个设备启动,确定从哪个设备启动后,读取启动代码校验,如果正确,安全,检查L1完整性,如果完整,则跳转到L1。
- BL1运行之后,加载BL2,同样校验BL2的安全和完整性,如果都没问题,跳转到BL2。BL2初始化DRAM,然后将OS加载到DRAM中。(BL1和BL2失败的情况,就会启动停止)
- 最后,运行OS。
|