基于LabVIEW的电机测试系统研究
??本设计基于LabVIEW设计一个直流有刷电机PID调试及控制助手,实现PID参数调节及电机转速及位置的控制。系统下位机采用STM32F103作为直流有刷电机控制的主控芯片,上位机运用LabVIEW的VISA模块实现与下位机的串口通信,上位机可实现对直流有刷电机的位置及速度PID控制参数的调节、目标值波形及实际波形的显示和直流有刷电机位置及速度的控制。
1、总体方案
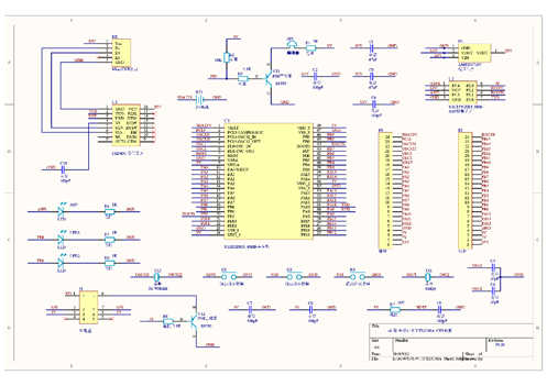
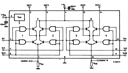
??系统以STM32F103C8T6单片机作为主控,控制系统部分由USB供电,电机驱动部分由12V动力电池供电,12V动力电池电压由L298N电机驱动模块降压为5V后给霍尔式编码器测速模块供电。单片机采集霍尔式编码器测速模块测量的电机转速编码信息,经过处理后输出PWM波给L298N电机驱动模块进而控制电机转速或位置,单片机通过USB串口与上位机进行通信,发送数据给上位机或接收上位机发送的数据。  ??1.1、STM32最小系统设计 ??STM32最小系统由STM32主控芯片、时钟电路、复位电路、电源电路、串口通信电路等组成。STM32最小系统采用杨桃电子出品的最小系统板,其电路如图2-2所示(附录一)。此最小系统板采用CH340C芯片将TTL电平转换为USB电平,实现与电脑的通信电路。采用AMS1117-3.3V线性稳压芯片将5V电源转3.3V电源为STM32最小系统供电。8MHz无源晶振为单片机提供外部时钟。  ??1.2、L298N电机驱动模块 ??L298N是ST公司的产品,内部包含4通道逻辑驱动电路,是一种二相和四相电机的专门驱动芯片,即内含两个H桥的高电压大电流双桥式驱动器,接收标准的TTL逻辑电平信号,可驱动4.5V~46V、2A以下的电机,电流峰值输出可达3A。  ??1.3、电机及编码器 ??此次系统控制的电机型号为JGB37-520,此款直流减速电机是一款微型减速电机,其上带有一款霍尔传感器测速码盘,其电机的减速比为1:30。
2、总体方案
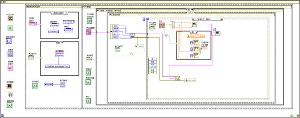
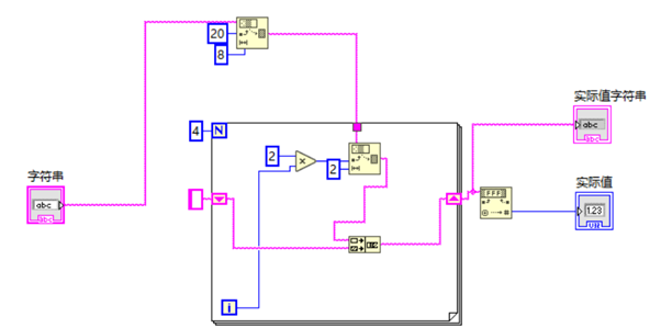
??LabVIEW上位机主要由前面板和后面板组成。前面板由两个选项卡组成,默认选项卡界面是PID调试界面,负责PID参数的调整和输出曲线的显示;另一个选项卡为电机控制界面,用与控制电机的速度和位置。  ??2.1、前面板设计 ??本设计上位机的前面板采用了一个选项卡控件实现了不同界面的切换。PID调参界面主要由三部分组成:串口配置部分、PID配置部分和曲线显示部分。 ??串口配置部分实现串口参数的选择,LabVIEW的VISA控件需要输入串口配置参数才能工作,需要输入的参数包括但不限于VISA资源名称、波特率、校验方式、数据位、停止位。 ??电机控制界面主要由四部分组成:电机转速控制部分、电机位置控制部分、转速显示部分和曲线显示部分。   ??2.2、后面板设计 ??后面板程序包括两部分:主VI和子VI。此设计用到的子VI有: PID转换子VI、获取PID参数子VI、获取实际值子VI、获取指令字节子VI、数据打包子VI。 ??主VI的设计:  ??获取指令字节VI:  ??获取实际值子VI:  ??获取PID参数子VI:  ??数据打包子VI: 
3、系统调试
??通过USB数据线将STM32最小系统板与电脑相连,打开LabVIEW主VI并运行,端口选择COM5、波特率选择115200、奇偶校验选择无、数据为选8位、停止位1位。点击打开串口按钮即可同下位机通信。经过测试上下位机之间的通信均正常,上位机可以完整的解析下位机发送来的数据,下位机也可正确的执行上位机发送来的控制指令,整个系统可正常运行。  ??点击电机控制选项卡切换到电机控制界面,分别对电机速度和位置进行控制,电机速度和位置控制响应很快,控制精度较高。  ??此次设计基于LabVIEW开发的直流有刷电机PID调试和控制助手,解决了单片机上PID参数调节不方便问题,运用LabVIEW编写的上位机可以方便的对下位机中PID控制程序中的参数进行动态的调整,同时也可对电机进行转速和位置的控制。经过调试验证此系统达到了系统设计的要求。 ??如若需要更深入的学习LabVIEW与电机测控的相关资料,可以私信我交流学习。
|