STM32CubeMX 配置网卡参数
在使用 STM32CubeMX配置网卡时,有一个参数需要配置,即 PHY Address Value  STM32CubeMX中的PHY有三种配置参数,LAN8742,DP83848,以及User PHY,前两个是最常见的两种PHY芯片的型号,第三种为用户自定义。 如果选择LAN8742,那PHY Address Value的值应该怎么配置,这个需要看LAN8720A的数据手册
以下内容为转载 https://www.cnblogs.com/yangxuli/p/7738431.html
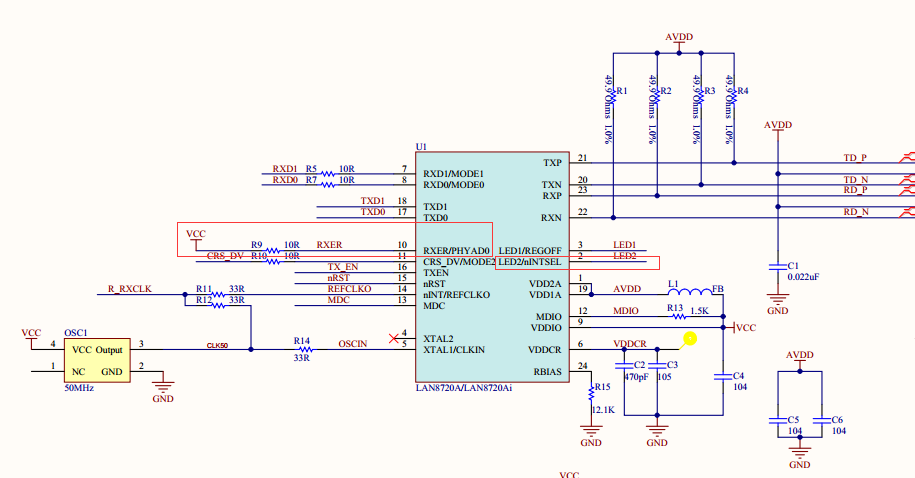
下图为网上买回来微雪的LAN8720A驱动电路:  下图为正点原子LAN8720A驱动电路:  根据LAN8720A的数据手册后发现下面2个不同点: 1、PHY Address Configuration  有关于LAN8720A的PHY address,由上图中正点原子的LAN8720A中PHYAD0的引脚是悬空的,说明PHY address默认为0,而微雪的LAN8720A中PHYAD0的引脚是上拉到高电平,所以PHY address为1。如果使用正点原子的例程来驱动,则需要修改LAN8720_PHY_ADDRESS的值后模块才可以正常的通讯。
2、nINTSEL Configuration 从原理图中可以看出正点原子的LAN8720A模块所使用的晶振是25M,而微雪的LAN8720A模块使用的晶振是50M,根据数据手册和结合原理图可以看出, 微雪的LAN8720A的nINTSEL没有接下拉,则是默认使用内部上拉到高电平,即nINTSEL=1,为REF_CLK In Mode模式,所以选用50M的晶振。  正点原子的LAN8720A的nINTSEL是下拉到GND,即nINTSEL=0,为下图中的REF_CLK Out Mode模式,所以选用25M的晶振可以倍频到50M,可以节省成本。  基于以上内容,查看开发板的原理图,发现LAN8720的PHYAD0的引脚是上拉到高电平,所以PHY address为1
路漫漫其修远兮,吾将上下而求索
|