**第十六届智能车稳压模块设计——LOD与DCDC的使用对比**
前言
 第十六届智能车已经结束了一段时间了,作为大二第一次参见智能车的小白,这段时间的备赛真是一波三折,已经结束了许久却还是无法释怀,想到这是第一次参赛也可能是最后一次,遗憾又无可奈何。本来大二学年是我作为rm战队主力的一年,时间紧的要死,可是智能车对我的专业来说又几乎是一个必不可少的比赛(本人电气专业,至少我觉得电赛和智能车几乎是必不可少的)。各种纠结下最后还是报名了。为了能在校赛中安全出线,而且考虑到我本来就是搞视觉的,我们最后选择了智能视觉组(后来我意识到了这是作死的开始,而作为一个脚指头进入编程领域的视觉人,我竟然勇敢的决定负责硬件部分,不过队友中也没有硬件大佬,就是这么奇葩的一组)。我们本来在假期就提前买好了车模,提前了解了硬件知识(一点点),但是开学后由于时间的冲突一直拖到了六月份才开始真正备赛,好在校赛成绩还不错(相对而言),但真正让我崩溃的是其中一个搞控制的队友参加的另一个比赛和智能车的时间完美冲突(那也是相当重要的比赛,我也理解他的无奈,并没有怪他的意思,只能说一开始就没有考虑周全),最后我和负责视觉的队友从零调车,硬件问题又频频出现,即便如此,我们每天调到凌晨三四点甚至通宵,直到比赛的前一天也没能跑下来,最后不得不放弃了。(开头图片为校赛半成品) 思来想去,还是想记录一下,尽管不是一个happy ending,但也是尽力了,更何况从零开始设计硬件电路,请教了许多人也查阅了很多资料,也算是我硬件学习过程中的启蒙了,在此记录并分享一下我用到的稳压电路,如果能帮助到一部分同学那就更好不过了。 来CSDN两年了,也终于是写下了我的第一篇博客。(文中分享的内容如有错误,还请指正)
一、5V、3V3稳压电路
5V和3V3在小功率供电中几乎是最常用的电压值了,单片机、编码器、运放以及其他一些电源芯片都离不开这些电压值,我主要使用了LM1117以及TPS5450系列来完成的这些需求。
1.芯片的简单介绍
1.1117
???????LM1117是一个低压差电压调节器系列。其压差在1.2V输出,负载电流为800mA时为1.2V(百度)。1117是最著名的线性稳压器(LDO)之一,“LM”只是描述其厂商,我叫习惯了所以一直这么说,实际使用中我最常见的还是AMS1117,也就是ams公司出产的,但是有很多国产山寨也这么标,以下我就直接说1117了。 1117的使用十分简单,不过这也是线性稳压器的特点之一,与DCDC相比,电路要简单的多。DCDC开关电源芯片我也有用到,后面会详细说明。以AMS1117为例,芯片的参数如下(来自立创商城): 可以看到,芯片的输入电压可以适配智能车的电池规格(一般为12V左右,我的组别用到的电池标压是7.2V,但是满电状态也可以达到8V),最大输出电流在应对智能车的一些要求时也是十分合适的。芯片的使用也十分简单,简单来讲就是在输入输出端加几个点电容即可。1117大致最常用的为5V和3V3,使用的电路结构并无差别。  虽然电路结构十分简单,只需要几个电容即可,但是在芯片手册中我们可以看到这些内容(我加了标注):  简单来讲就是在输出端需要使用钽电容并且对容值有一定的要求。
2.TPS5450
???????TPS5450 是一款高输出电流 PWM 转换器,它集成了一个低电阻、高侧 N 沟道 MOSFET。(来自芯片手册翻译)芯片参数如下(来自立创商城):  可以明显看到,他与1117最大的区别是更大的输入输出范围与输出电流,我一开始也是因为他能够输出更大的电流所以选择用他来完成一些需要一定电流驱动的5V的稳压工作,例如舵机的驱动,我用一路5450的输出带动了转向舵机以及两个云台电机。 5450作为DCDC开关电源芯片其使用电路要比1117复杂的多,输出电压可以由输出端的电阻来决定。  芯片的4脚输出反馈电压, 连接到输出分压器 ,可以稳定输出1.221V(芯片手册的参考值),通过这一点,可以在输出侧选择不同的电阻或电位器进行分压,从而得到所需要的输出电压。从使用角度可以简单的这样理解。芯片手册中也提供了参考的应用电路:  不过他给的电感值有点低了,输出电流太大的情况下就直接烧了。我的亲身经历,三个舵机同时工作,一两秒就烫的不行,电感直接鼓包冒烟了。没想到电容没炸电感竟然炸了。。。。。不过也有可能是散热的问题,我选的是SMD,3x3x1.5mm封装的,保险起见还是选个感值和封装都大一点的吧。 输出电压的计算公式为(很简单的分压公式):
R
2
=
R
1
?
1.221
V
o
u
t
?
\\R_2 =\dfrac{R_1\ast1.221}{V_{out}}\,
R2?=Vout?R1??1.221? PS.第一次接触5450没想到GND并不是单独引脚引出,而是在芯片背部的一片区域焊接接地。我一开始没有意识到这个问题,闹了许多笑话。。。。。。。
二、12V稳压电路
1、芯片的简单介绍
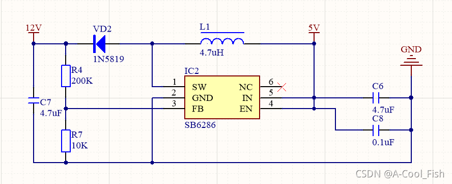
1、SB6286
???????SB6286 是一款恒定频率、6 引脚 SOT23 电流模式升压转换器,适用于小型、低功耗应用。 开关频率为 1.2MHz,允许使用高度为 2mm 或更小的纤巧、低成本电容器和电感器。 内部软启动可产生较小的浪涌电流并延长电池寿命(芯片手册翻译),具体参数如下:
SB6286和TPS5450一样,也是DCDC开关电源芯片,但是与TPS5450不同的是,6286是boost拓扑结构的升压芯片(5450为buck拓扑结构的降压芯片),这部分的对比会在后面说明。 芯片的使用电路如下: 在芯片手册中,我们也能看到对于电路元件选型的要求: 
 1、二极管应选用肖特基二极管(这一点5450也一样) 2、输入和输出电容应靠近芯片并连接到地,以减少噪声耦合。 3、GND 应连接到强大的地(strong ground我是不知道该怎么翻译好了)以进行散热和噪声保护。 4、电流线路要尽量短而宽 5、SW引脚具有高频电压摆幅。它应该保持在一个小区域。(不懂) 6、将反馈元件尽可能靠近 IC 放置,并远离嘈杂的设备 总之就是对布局接地有一定要求以保证输出的安全稳定。 PS.和SB6286相比,SX1308更划算,主要是便宜。。。。唉
三、LDO与DCDC、BUCK与BOOST
1、 LDO与DCDC
???????LDO即low dropout regulator,低压差线性稳压器。与一般的线性稳压器相比,这种稳压器能实现更小压差的电压转换,例如5V~3V3,压差为1.7V。 DCDC开关电源(后面我直接简称DCDC)与LDO有很大的区别,首先他包含两种电路拓扑结构,即BUCK和BOOST,BUCK降压,BOOST升压。因此,DCDC不仅能实现电压由高到低的转化,还能实现由低到高的转化。这一点在上面提及的两种芯片的参数中也可以看出,并且有着更大输入输出范围和输出电流。不过这也带来了和LDO相比电路复杂的缺点。至于为什么会这样就要说到BUCK和BOOST拓扑结构了,并且电感在其中是十分重要的存在,这也是这类电路在应用上的特点。 另外,在实际使用中,LDO的发热情况一般要比DCDC严重,这是由于LDO在进行工作时有多余电压的浪费,这部分电压就只能通过发热消耗掉,因此在能量的转化效率上,LDO显然是不如DCDC的。 这么看好像DCDC除了麻烦点其他的都比LDO强,但是LDO也有自己的优点,比如输出稳定纹波小(从“开关”一词就可以看出),而且DCDC的使用是离不开PWM的,因此在电路设计上LDO会更方便,成本也更低,在音响等应用场景下更好。(详细说明就涉及后面说的BUCK和BOOST了)
| LDO | DCDC |
|---|
| 电路简单 | 电路复杂 | | 输出电流小 | 可输出大电流 | | 输入输出范围小 | 输入输出范围大 | | 能量转换效率低 | 能量转换效率高 | | 成本低 | 成本高 |
2、BUCK与BOOST
。。。额有点不想写了,要不另开一篇博客吧,后续加个链接,又可以水一篇了,主要是怕内容太多,不好消化,嗯,还挺合理的。
总结
???????LDO和DCDC在使用时很简单,但当开始仔细翻看芯片手册以及深入了解其中的原理时,还是能发现很多有意思的地方。 不知不觉中也啰嗦了不少了,作为第一篇博客就先说到这吧。其实决定开始写点什么也不光是因为这次智能车比赛。不过,就谨以此篇来纪念那最终也没能在赛道上驰骋的小车吧。
|