高频课程实验:无线传输系统设计(调幅)
一、实验目的和要求
1.1 设计任务
设计并制作如图1所示的无线传输系统,由发射模块和接收模块组成,采用无线电传输方波信号。发射模块发射特定频率和占空比的方波V1,接收模块输出与V1频率和占空比相同的方波V2,V1、V2幅度可以不同。  你好! 这是你第一次使用 Markdown编辑器 所展示的欢迎页。如果你想学习如何使用Markdown编辑器, 可以仔细阅读这篇文章,了解一下Markdown的基本语法知识。
1.2 设计要求
- 无线收发采用模拟调幅或模拟调频技术。
- 发射模块采用电池供电,总功耗小于0.5W,预留供电电流测试端。接收模块供电方式不限。
- V2峰峰值大于4V。V1、V2可以为单极性或双极性波形,V1、V2处预留测试端。
- 载波和本振可以为正弦波或方波。
- 调节方波V1占空比时,频率变化小于1% 。
- 不得采用无线收发组件及模块,不得采用数字技术的收发芯片,但可以采用模拟技术的收发芯
片。 - 不得采用单片机、555芯片实现方波振荡器。不得使用单片机或有源晶振产生载波和本振。
- 不得使用芯片ICL8038、MAX038、NE564及兼容型号。
- 使用的芯片必须在www.szlcsc.com、 www.digikey.cn 商品目录中,且不能处于停产状态。
10.使用通用或自制PCB,不得使用套件中的成品PCB焊接。 根据学号设置和要求,最终需要设计一个方波为7kHz,载波为63MHz并采用调幅技术的发射模块,并进行无线传输和接收。
二、实验原理
在无线通信中,通信一方要发送的信号一般频率较低,微弱且变化缓慢,很难进行远距离传输,因而通常要经过调制、放大等变换,从而保证信号能够通过有效的传送。 调制就是在将要发送的低频信号上附加一个高频振荡波,将低频信号转变为高频的调制信号发射机天线发送出去,而接收机通过天线将高频的调制信号接收后通过解调,滤去载波从而得到发送的低频信号, 实现无线通信传输。 接收机在收到信号时,由于传输衰减,此时的调制波也已经十分微弱,为了提高通信解调的灵敏度,接收机还需要在解调前将信号进行一级或者多级的放大,然后送至解调器中解调检波,得到最终与发送端相同的波形。接收机分为直接放大式接收机和超外差式接收机两类,理论上来说,由于超外差式接收机附加了中频放大和低频放大模块,技术更成熟接收效果更好,但由于实际实验条件限制,本次实验采用直接放大式接收机。 调幅发射机主要由主振器、缓冲器、高频电压放大器、振幅调制器、高频功率放大器、低频振荡器和低频放大器等模块阻证,其框图如下:  接收机则包含高频放大器、解调器、功率放大器以及中频放大器、低频放大器等模块组成,其框图如下:  
三、实验设计方案
3.1总体系统设计方案
发射端:  接收端:  在发射端通过振荡产生7kHz的方波,与63MHz的载波进行调制,产生调制好后的调幅波。由于过程中产生的调幅波可能功率过小,无法被天线发射,所以需要增加一个功率放大模块,将调制好的调幅波放大,然后通过天线发射。 在接收端则通过阻抗匹配的另一天线,接收发射端发出的调幅波,而此时调幅波由于在环境中的首发衰减,可能已经达不到检波要求,从而需要通过高频小信号放大,然后再输入检波电路中,进行检波,然后整形最终得到输出信号,理论上输出信号应为与发射信号占空比相同频率为7kHz的方波。
3.2 发射端设计
3.2.1方波振荡电路设计
方案一: 采用74HC04N和LM339AJ构成占空比可调的方波电路,使用RC正弦波振荡器通过74HC04内部两级反相器产生第一级方波,然后使用10kΩ的103电位器,调节输出的方波的频率,从而达到7kHz的稳定的方波,然后再通过RC低通滤波器,将高频分量滤去,将此时占空比不可调的方波转化为三角波,三角波与另103电位器的电压输入到LM339比较其中,产生占空比可调的7kHz的方波。 此时直接输出的方波幅度大概在5V左右,因为后续调幅采用的AD835和载波的幅度要求,此时还需要增加一个电位器进行分压,调节输出的方波幅度,从而最终得到占空比、频率、幅值均可调节的方波产生电路产生符合要求的7kHz的方波。  方案二: 使用如模拟芯片MAX038等单片压控函数发生器,此类芯片基于多谢振荡器产生波形,通过定时向电容充放电产生三角波,从而可以很方便的产生频率可调的正弦波、方波,但输出稳定地、成本高且功耗大。同时,此方案中的MAX038在实验要求中被提及禁止使用,因而本方案排除。 最终,通过比较,选择元件材料价格低,设计简单并且能够很好的满足实验要求中的频率不变,占空比可调以及功耗等要求的方案一。
3.2.2载波设计
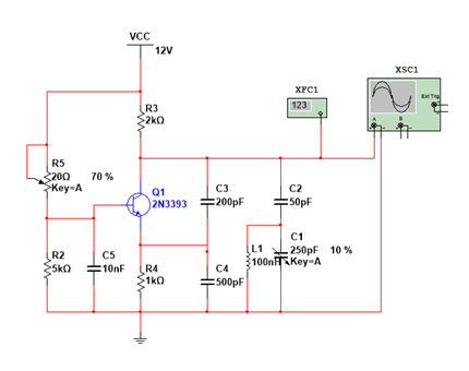
方案一: 采用席勒振荡电路,在电容三点式振荡电路的电感支路上串联一个小电容C构成席勒振荡电路,其振荡频率为:f_0≈1/(2π√LC),基本与电路内的电容无关,从而减少了极间电容的变化对振荡频率的影响,提高了振荡频率的稳定性。并且席勒振荡电路调整范围大,载波效果好。其电路图如下:  方案二: 使用MC1648高频信号发生器设计方波振荡电路,其芯片价格便宜,性价比高。并且只需要通过简单的外部电路搭建即可产生频率可调的高频正弦波,通过选取不同容值的电容,可以得到不同频率范围的正弦波。如下图8所示,通过调节可变电容C3,可以得到实验所需的63MHz正弦波,作为载波。 其产生的载波频率计算公式为: f=1/(2π√LC)  通过比较,最终选择设计简便,焊接方便且频率调节简便的方案二,通过MC1648产生63MHz的正弦波。
3.2.3调幅电路设计
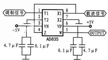
振幅调制电路时发射机的核心组成部分,通过将高频率的载波附加到低频的方波上,进行发射,振幅调制电路要保证输出的信号为载波信号的振幅。 调幅电路使用AD835模拟乘法器芯片构造,它是一款完整高速的四象限电压输出模拟乘法器,用其构造的调幅电路外围电路设计简单,调节方便,载波频率能够达到300MHz,调制系数能够达到100%,输入范围约为±1V。

3.2.4功率放大
方案一: 使用2N222A三极管和电容电阻等元件,构成丙类功率放大电路,采用调谐回路作为负载,其放大倍数和效果均不俗,并且2N2222A三极管和电容电阻等元件性价比很高,但是使用这类功率放大电路无法同时满足功率与效率的需求。 方案二: 采用THS3091高压低失真电流反馈运算放大器,它不受基本增益带宽积的限制,可以获得很大的增益,还能通过与输出端串联电阻与天线进行阻抗匹配,保证信号的完整性。 
3.3接收端设计
3.3.1高频小信号放大设计
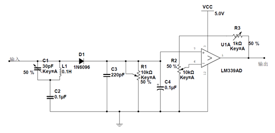
发射端发出的高频信号在空间中传播时会产生损耗,幅度发生衰减,随着距离的增加这个衰减会越来越明显,以至于无法达到包络检波电路需要的工作指标,这时我们需要在接收端增加一个高频小信号放大电路模块。 高频小信号选用S9018三极管,通过电位器调整电路的静态工作点和电路的增益。

3.3.2 检波整形电路设计
检波电路选用1N60P检波二极管,通过调整电阻改善电路输出的方波的占空比。而整形电路则通过LM399电压比较器进行整形,用电阻调整电路的基准电压,然后通过另一端的电阻R的调整,得到最终的方波。 
3.4 天线
天线模块是向空间辐射或接收电磁波的装置,我们可以通过导线在竹竿等物体上的缠绕,产生磁通从而实现天线功能,并根据缠绕导线的不同匹配不同的频率、阻抗。本次实验中为了简便电路设计,天线采用设计并制作好的全频段、长度可调的天线。
3.5电源
电源模块可以采用实验室中的直流电源模块,输出±5V的直流电源,同时也可以采用能够直接购买到的9V电池为基础的电源转换模块来输出实验所需的电压,构成无线系统。
四、实验总结
进一步温习和学习了许多的知识,包括但不限于: (1)电路的设计,Multisim 14.0和Altim Designer等软件的使用; (2)元器件数据手册的查询; (3)电路的焊接的实际操作 (4)调幅、检波、二极管、三极管、电容电感等元器件的各项性能和使用方式; (5)示波器、信号发生器、电源的使用; (6)天线阻抗匹配问题,电路波形相位的问题等; (7)各个模块的连接和相互之间的影响。 最终整个无线发射系统虽然得以实现,但存在一定的瑕疵: (1)调幅电路调制波形不够完美; (2)在实际测量和整体系统实验中,载波频率无法完美达到63MHz; (3)功率放大器存在一定的反向问题; (4)通信距离对信号的传输产生较大的影响。 这些瑕疵对整个系统产生了不少的影响,让实验结果无法达到理想情况。究其原因,可能是电路内阻抗不匹配,整体系统元件之间相互影响,功率放大和高频小信号放大倍数不够等。
注:部分参考资料来源于网络,侵删
|