|
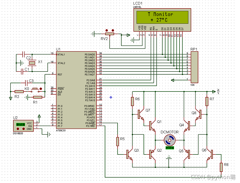
实验模拟电路图(简略):

?在proteus原理图的绘制中需要用到的元器件:

?程序源码:
#include<reg51.h> //预处理命令,定义SFR的头
#include <math.h>
#define uchar unsigned char //定义缩写字符uchar
#define uint unsigned int //定义缩写字符uint
#define lcd_data P0 //定义LCD1602接口 P0
sbit DQ =P1^7; //将DQ位定义为P1.7引脚
sbit lcd_RS=P2^0; //将RS位定义为P2.0引脚
sbit lcd_RW=P2^1; //将RW位定义为P2.1引脚
sbit lcd_EN=P2^2; //将EN位定义为P2.2引脚
sbit PWM=P3^7; //将PWM定义为P3.7引脚
sbit D=P3^6; //将d定义为P3.6引脚,转向选择位
uchar t[2],speed,temperature; //用来存放温度值,测温程序就是通过这个数组与主函数通信的
uchar DS18B20_is_ok;
uchar TempBuffer1[12]={0x20,0x20,0x20,0x20,0xdf,0x43,'\0'};
uchar tab[16]={0x20,0x20,0x20,0x54,0x20,0x4d,0x6f,0x6e,0x69,0x74,0x6f,0x72,'\0'};
//显示"T Monitor"
/**********lcd显示子程序************/
void delay_20ms(void) /*延时20ms函数*/
{
uchar i,temp; //声明变量i,temp
for(i = 20;i > 0;i--) //循环
{
temp = 248; //给temp赋值248
while(--temp); //temp减1是否等于0,否则继续执行该行
temp = 248; //给temp赋值248
while(--temp); //temp减1是否等于0,否则继续执行该行
}
}
void delay_38us(void) /*延时38us函数*/
{ uchar temp; //声明变量temp
temp = 18; //给temp赋值
while(--temp); //temp减1是否等于0,否则继续执行该行
}
void delay_1520us(void) /*延时1520us函数*/
{ uchar i,temp; //声明变量i,temp
for(i = 3;i > 0;i--) //循环
{
temp = 252; //给temp赋值
while(--temp); //temp减1是否等于0,否则继续执行该行
}
}
uchar lcd_rd_status( ) /*读取lcd1602的状态,主要用于判断忙*/
{
uchar tmp_sts; //声明变量tmp_sts
lcd_data = 0xff; //初始化P3口
lcd_RW = 1; //RW =1 读
lcd_RS = 0; //RS =0 命令,合起来表示读命令(状态)
lcd_EN = 1; //EN=1,打开EN,LCD1602开始输出命令数据,100nS之后命令数据有效
tmp_sts = lcd_data; //读取命令到tmp_sts
lcd_EN = 0; //关掉LCD1602
lcd_RW = 0; //把LCD1602设置成写
return tmp_sts; //函数返回值tmp_sts
}
void lcd_wr_com(uchar command ) /*写一个命令到LCD1602*/
{
while(0x80&lcd_rd_status()); //写之前先判断LCD1602是否忙,看读出的命令的最高位是否为1,为1表示忙,继续读,直到不忙
lcd_RW = 0;
lcd_RS = 0; //RW=0,RS=0 写命令
lcd_data = command; //把需要写的命令写到数据线上
lcd_EN = 1;
lcd_EN = 0; //EN输出高电平脉冲,命令写入
}
void lcd_wr_data(uchar sjdata ) /*写一个显示数据到lcd1602*/
{
while(0x80&lcd_rd_status()); //写之前先判断lcd1602是否忙,看读出的命令的最高位是否为1,为1表示忙,继续读,直到不忙
lcd_RW = 0;
lcd_RS = 1; //RW=0,RS=1 写显示数据
lcd_data = sjdata ; //把需要写的显示数据写到数据线上
lcd_EN = 1;
lcd_EN = 0; //EN输出高电平脉冲,命令写入
lcd_RS = 0;
}
void Init_lcd(void) /*初始化lcd1602*/
{
delay_20ms(); //调用延时
lcd_wr_com(0x38); //设置16*2格式,5*8点阵,8位数据接口
delay_38us(); //调用延时
lcd_wr_com(0x0c); //开显示,不显示光标
delay_38us(); //调用延时
lcd_wr_com(0x01); //清屏
delay_1520us(); //调用延时
lcd_wr_com(0x06); //显示一个数据后光标自动+1
}
void GotoXY(uchar x, uchar y) //设定位置,x为行,y为列
{
if(y==0) //如果y=0,则显示位置为第一行
lcd_wr_com(0x80|x);
if(y==1)
lcd_wr_com(0xc0|x); //如果y=1,则显示位置为第二行
}
void Print(uchar *str) //显示字符串函数
{
while(*str!='\0') //判断字符串是否显示完
{
lcd_wr_data(*str); //写数据
str++;
}
}
void LCD_Print(uchar x, uchar y, uchar *str)//x为行值,y为列值,str是要显示的字符串
{
GotoXY(x,y); //设定显示位置
Print(str); //显示字符串
}
/*****************系统显示子函数*****************/
void covert1() //温度转化程序
{
uchar x=0x00; //变量初始化
if(t[1]>0x07) //判断正负温度
{
TempBuffer1[0]=0x2d; //0x2d为"-"的ASCII码
t[1]=~t[1]; //负数的补码
t[0]=~t[0]; //换算成绝对值
x=t[0]+1; //加1
t[0]=x; //把x的值送入t[0]
if(x>255) //如果x大于255
t[1]++; //t[1]加1
}
else
TempBuffer1[0]=0x2b; //0xfe为变"+"的ASCII码
t[1]<<=4; //将高字节左移4位
t[1]=t[1]&0x70; //取出高字节的3个有效数字位
x=t[0]; //将t[0]暂存到X,因为取小数部分还要用到它
x>>=4; //右移4位
x=x&0x0f; //和前面两句就是取出t[0]的高四位
t[1]=t[1]|x; //将高低字节的有效值的整数部分拼成一个字节
temperature=t[1];
TempBuffer1[1]=t[1]/100+0x30;//加0x30 为变 0~9 ASCII码
if(TempBuffer1[1]==0x30) //如果百位为0
TempBuffer1[1]=0xfe; //百位数消隐
TempBuffer1[2]=(t[1]%100)/10+0x30;//分离出十位
TempBuffer1[3]=(t[1]%100)%10+0x30;//分离出个位
}
/*******************DS18B20函数**********************/
void delay_18B20(uint i) //延时程序
{
while(i--);
}
void Init_DS18B20(void) //ds18b20初始化函数
{
uchar x=0;
DQ = 1; //DQ复位
delay_18B20(8); //稍做延时
DQ = 0; //单片机将DQ拉低
delay_18B20(80); //精确延时大于480us
DQ = 1; //拉高总线
delay_18B20(14);
x=DQ; //稍做延时后 如果x=0则初始化成功 x=1则初始化失败
delay_18B20(20);
}
uchar ReadOneChar(void) //ds18b20读一个字节函数
{
unsigned char i=0;
unsigned char dat0 = 0;
for (i=8;i>0;i--)
{
DQ = 0; //读前总线保持为低
dat0>>=1;
DQ = 1; //开始读总线释放
if(DQ) //从DS18B20总线读得一位
dat0|=0x80;
delay_18B20(4); //延时一段时间
}
return(dat0); //返回数据
}
void WriteOneChar(uchar dat1) //ds18b20写一个字节函数
{
uchar i=0;
for (i=8; i>0; i--)
{
DQ = 0; //开始写入DS18B20总线要处于复位(低)状态
DQ = dat1&0x01; //写入下一位
delay_18B20(5);
DQ = 1; //重新释放总线
dat1>>=1; //把一个字节分成8个BIT环移给DQ
}
}
void ReadTemperature() //读取ds18b20当前温度
{
delay_18B20(80); //延时一段时间
Init_DS18B20();
WriteOneChar(0xCC); // 跳过读序号列号的操作
WriteOneChar(0x44); // 启动温度转换
delay_18B20(80); // 延时一段时间
Init_DS18B20(); //DS18B20初始化
WriteOneChar(0xCC); //跳过读序号列号的操作
WriteOneChar(0xBE); //读取温度寄存器等(共可读9个寄存器) 前两个就是温度
delay_18B20(80); //延时一段时间
t[0]=ReadOneChar(); //读取温度值低位
t[1]=ReadOneChar(); //读取温度值高位
}
void delay_motor(uchar i) //延时函数
{
uchar j,k; //变量i、k为无符号字符数据类型
for(j=i;j>0;j--) //循环延时
for(k=200;k>0;k--); //循环延时
}
/*******************电机转动程序*******************/
void motor(uchar tmp)
{
uchar x;
if(TempBuffer1[0]==0x2b) //温度为正数
{
if(tmp<25) //温度小于25度
{
D=0; //电机停止转动
PWM=0;
}
else if(tmp>50) //温度大于50度,全速转动
{
D=0; //D置0
PWM=1; //正转,PWM=1
x=250; //时间常数为x
delay_motor(x); //调延时函数
PWM=0; // PWM=0
x=5; //时间常数为x
delay_motor(x); //调延时函数
}
else
{
D=0; //D置0
PWM=1; //正转,PWM=1
x=5*tmp; //时间常数为x
delay_motor(x); //调延时函数
PWM=0; // PWM=0
x=255-5*tmp; //时间常数为255-x
delay_motor(x); //调延时函数
}
}
else if (TempBuffer1[0]==0x2d) //温度小于0,反转
{
D=1;
PWM=0; // PWM=0
x=5*tmp; //时间常数为tmp
delay_motor(x); //调延时函数
PWM=1; // PWM=1
x=255-5*tmp; //时间常数为255- tmp
delay_motor(x); //调延时函数
}
}
void delay(unsigned int x) //延时函数名
{
unsigned char i; //定义变量i的类型
while(x--) //x自减1
{
for(i=0;i<123;i++){;} //控制延时的循环
}
}
/*************************main主程序*********************/
void main(void)
{
delay_20ms(); //系统延时20ms启动
ReadTemperature(); //启动DS18B20
Init_lcd(); //调用LCD初始化函数
LCD_Print(0,0,tab); //液晶初始显示
delay(1000); //延时一段时间
while(1)
{
ReadTemperature(); //读取温度,温度值存放在一个两个字节的数组中,
delay_18B20(100);
covert1(); //数据转化
LCD_Print(4,1,TempBuffer1); //显示温度
motor(temperature); //电机转动
}
}
运行即可通过示波器观察到在不同温度的情况下,输出方波的高低情况。

?
|