|
一、I2C协议
I2C 通讯协议(Inter-Integrated Circuit)是由 Phiilps 公司开发的,由于它引脚少,硬件 实现简单,可扩展性强,不需要 USART、CAN 等通讯协议的外部收发设备,现在被广泛地使用在系统内多个集成电路(IC)间的通讯。
(一)I2C物理层的特点:
?
电阻一般选择4.7k。
它的物理层有如下特点:
(1) 它是一个支持多设备的总线。“总线”指多个设备共用的信号线。在一个 I2C 通讯总 线中,可连接多个 I2C 通讯设备,支持多个通讯主机及多个通讯从机。
(2) 一个 I2C 总线只使用两条总线线路,一条双向串行数据线(SDA) ,一条串行时钟线 (SCL)。数据线即用来表示数据,时钟线用于数据收发同步。
(3) 每个连接到总线的设备都有一个独立的地址,主机可以利用这个地址进行不同设备之间的访问。
(4) 总线通过上拉电阻接到电源。当 I2C 设备空闲时,会输出高阻态,而当所有设备都空闲,都输出高阻态时,由上拉电阻把总线拉成高电平。(线与特性)如果这个时候有个设备输出低电平,那其他设备不可能会输出高电平,可以呈现高阻态的形式(即断开)。
(5) 多个主机同时使用总线时,为了防止数据冲突,会利用仲裁方式决定由哪个设备占用 总线。(0V)
(6) 具有三种传输模式:标准模式传输速率为 100kbit/s ,快速模式为 400kbit/s ,高速模式 下可达 3.4Mbit/s,但目前大多 I 2C 设备尚不支持高速模式。一般采用低速模式。
(7) 连接到相同总线的 IC 数量受到总线的最大电容 400pF 限制 。(防止受到干扰)
(二)IIC的协议层
IIC的协议定义了通讯的起始和停止信号、数据有效性、响应、仲裁、时钟同步和地址广播等环节。
-
IIC基本读写过程: 主机写数据到从机:

阴影部分为:数据由主机传输至从机。
非阴影部分为:数据由从机传输至主机。(方向由读写位控制)
起始信号产生后,所有从机就开始等待主机紧接下来广播 的从机地址信号 (SLAVE_ADDRESS)。在 I2C 总线上,每个设备的地址都是唯一的,当主机广播的地址与某个设备地址相同时,这个设备就被选中了,没被选中的设备将会忽略之后的数据信号。 根据 I2C 协议,这个从机地址可以是 7 位或 10 位。 在地址位之后,是传输方向的选择位,该位为 0 时,表示后面的数据传输方向是由主 机传输至从机,即主机向从机写数据。该位为 1 时,则相反,即主机由从机读数据。 从机接收到匹配的地址后,主机或从机会返回一个应答(ACK)或非应答(NACK)信号, 只有接收到应答信号后,主机才能继续发送或接收数据。
广播完地址,接收到应 答信号后,主机开始正式向从机传输数据(DATA),数据包的大小为 8 位,主机每发送完一 个字节数据,都要等待从机的应答信号(ACK),重复这个过程,可以向从机传输 N 个数据, 这个 N 没有大小限制。当数据传输结束时,主机向从机发送一个停止传输信号(P),表示不再传输数据。
S:传输开始信号。
SLAVE_ADDRESS:从机地址。(相当于点名)
A/A:应答(ACK)或非应答(NACK)信号
主机由从机中读数据:

广播完地址,接收到应 答信号后,从机开始向主机返回数据(DATA),数据包大小也为 8 位,从机每发送完一个数 据,都会等待主机的应答信号(ACK),重复这个过程,可以返回 N 个数据,这个 N 也没有 大小限制。当主机希望停止接收数据时,就向从机返回一个非应答信号(NACK),则从机自 动停止数据传输。
通讯复合模式:

?
除了基本的读写,I2C 通讯更常用的是复合格式,该传输过程有 两次起始信号(S)。一般在第一次传输中,主机通过 SLAVE_ADDRESS 寻找到从设备后, 发送一段“数据”,这段数据通常用于表示从设备内部的寄存器或存储器地址(注意区分它 与 SLAVE_ADDRESS 的区别);在第二次的传输中,对该地址的内容进行读或写。也就是 说,第一次通讯是告诉从机读写地址,第二次则是读写的实际内容。而前面所讲的SLAVE_ADDRESS是区分设备的地址。而这个地址是已经区分好设备后,写入设备里面的内存地址。
2. 通讯的起始和停止信号
?
3.数据有效性
IIC使用SDA信号线来传输数据,使用SCL信号线进行数据同步,SDA数据写在SCL的每个时钟周期传输一位数据。
?
-
SCL为高电平的时候SDA表示的数据有效,即此时的SDA为高电平时表示数据1,为低电平表示数据0 -
SCL为低电平时,SDA的数据无效,一般在这个时候SDA进行电平切换,为下一次表示数据做好准备。 -
每次数据传输都以字节为单位,每次传输的字节数不受限制。
?4.地址及数据方向

-
IIC总线上的每个设备上都有自己的独立地址,主机发起通讯时,通过SDA信号线发送设备地址(SLAVE_ADDRESS)来查找从机。设备地址可以是7位或10位。 -
紧跟设备地址的一个数据位R/W用来表示数据传输方向,数据方向位位1时表示主机由从机读取数据,该位为0时表示主机向从机写数据。 -
读数据方向时,主机会释放对SDA 信号线的控制,由从机控制 SDA 信号线,主机接 收信号,写数据方向时,SDA 由主机控制,从机接收信号。(发送端具有SDA线的控制权)
通常我们都使用7位来存储地址,有些IIC可以使用10位,当我们使用7位时,我们会将最后一位方向位并入其中,形成8位读地址或者是8位写地址。
5.??响应
?
-
I2C 的数据和地址传输都带响应。响应包括“应答(ACK)”和“非应答(NACK)”两种 信号。作为数据接收端时,当设备(无论主从机)接收到 I2C 传输的一个字节数据或地址后, 若希望对方继续发送数据,则需要向对方发送“应答(ACK)”信号,发送方会继续发送下 一个数据;若接收端希望结束数据传输,则向对方发送“非应答(NACK)”信号,发送方接 收到该信号后会产生一个停止信号,结束信号传输。 -
传输时主机产生时钟,在第 9 个时钟时,数据发送端会释放 SDA 的控制权,由数据接 收端控制 SDA,若 SDA 为高电平,表示非应答信号(NACK),低电平表示应答信号(ACK)。
(三)STM32的IIC特性及架构
-
软件IIC:使用CPU直接控制通讯引脚的电平,产生出符合通讯协议标准的逻辑。 -
硬件IIC:由STM32的IIC片上外设专门负责实现IIC通讯协议,只要配置好该外设,它就会自动根据协议要求产生通讯信号,收发数据并缓存起来,CPU只要检测该外设的状态和访问数据寄存器,就能完成数据的收发。这种由硬件外设处理IIC协议的方式减轻了CPU的工作,且使软件设计更加简单。 -
STM32的IIC外设可用作通讯的主机及从机,支持100Kbit/s和400Kbit/s的速率,支持7位、10位设备地址,支持DMA数据传输,并具有数据校验功能。
架构剖析:

1为通讯引脚;2为时钟控制逻辑;3为数据控制逻辑;4为整体控制逻辑。
(1)通讯引脚

(2)时钟控制逻辑
SCL线的时钟信号,由IIC接口根据时钟控制器(CCR)控制,控制的参数主要为时钟频率。

-
选择IIC通讯的“标准/快速”模式,这两个模式分别为IIC对应100Kbit/s或400Kbit/s的通讯速率。 -
在快速模式下可选择SCL时钟的占空比,可选用Tlow/Thigh=2或Tlow/Thigh=16/9模式。所说的Tlow就是低电平所占的周期,Thigh就是高电平所占的周期。 -
CCR寄存器中12位的配置因子CCR,它与IIC外设的输入时钟源共同作用,产生SCL时钟。STM32的IIC外设输入时钟源为PCLK1。
计算时钟频率的公式如下:
标准模式: Thigh=CCR * TPCKL1 Tlow = CCR*TPCLK1
快速模式中Tlow/Thigh=2时: Thigh = CCR * TPCKL1 Tlow = 2 * CCR * TPCKL1
快速模式中Tlow/Thigh=16/9时: Thigh = 9 * CCR * TPCKL1 Tlow = 16* CCR*TPCKL1
例如,PCLK1=45MHz,想要配置400Kbit/s的速率,计算方式如下:
PCLK时钟周期: TPCLK1 = 1/45000000
目标SCL时钟周期: TSCL = 1/400000
SCL时钟周期内的高电平时间: THIGH = TSCL/3
SCL时钟周期内的低电平时间: TLOW = 2*TSCL/3
计算CCR的值: CCR = THIGH/TPCLK1 = 37.5
计算结果为小数,而CCR寄存器是无法配置小数参数的,所以我们只能把CCR 取值为38,这样I2C的SCL实际频率无法达到400KHz (约为394736Hz)。
(3)数据控制逻辑
IIC的SDA信号主要连接到数据移位寄存器上,数据移位寄存器的数据来源及目标是数据寄存器(DR)、地址寄存器(OAR)、PEC寄存器(校验)以及SDA数据线。
-
当向外发送数据的时候,数据移位寄存器以“数据寄存器”为数据源,把数据一位一位地通过SDA信号线发送出去。 -
当从外部接收数据时,数据移位寄存器就把SDA信号线采样到的数据一位一位地存储到“数据寄存器”中。 -
若使能了数据校验,接收到的数据会经过 PCE 计算器运算,运算结果存储在“PEC 寄存器”中。 -
当 STM32 的 I2C 工作在从机模式的时候,接收到设备地址信号时,数据移位寄存器会把接收到的地址与 STM32 的自身的“I2C 地址寄存器”的值作比较,以便响应主机的寻址。 -
STM32 的自身 I2C 地址可通过修改“自身地址寄存器”修改,支持同时使用两个 I2C 设备地址,两个地址分别存储在 OAR1 和 OAR2 中。
(4)整体逻辑控制
整体控制逻辑负责协调整个IIC外设,控制逻辑的工作模式根据我们配置地“控制寄存器(CR1/CR2)”的参数而改变。在外设工作时,控制逻辑会根据外设的工作状态修改状态寄存器(SR1/SR2),我们只要读取这些寄存器相关的寄存器位,就可以了解IIC的工作状态。控制逻辑还会根据要求,负责控制产生IIC中断信号、DMA请求及各种IIC的通讯信号(起始、停止、响应信号等)。

?
(四)STM32的IIC通讯过程
使用IIC外设通讯时,在通讯的不同阶段它会对“状态寄存器(SR1及SR2)”的不同数据位写入参数,通过读取这些寄存器标志来了解通讯状态。
-
主机发送器

?先生成起始位:

?之后会产生EV5这一事件,在寄存器I2C_SR1可看到,检测SB位是否为1:

?之后,就开始发送地址,也就是我们前面所说的8位写地址,紧接着发送设备地址并等待应答信号,若有从机应答,则产生事件”EV6“及”EV8“,这时SR1寄存器的”ADDR“位及”TXE“位被置1,ADDR为1表示地址已经发送,TXE为1表示寄存器为空。

?
以上步骤正常执行并对ADDR位清零后,我们往IIC的”数据寄存器DR“写入要发送的数据,这时TXE位会被重置0,表示数据寄存器非空,IIC外设通过SDA信号线一位位把数据发送出去后,又会产生”EV8“事件,即TXE位被置1,重复这个过程,就可以发送多个字节数据了;最后产生一个停止信号P,这个时候会产生EV2事件,SR1的TXE位及BTF位都被置1,表示通讯结束。
2. 主接收器

主接收器接收流程及事件说明如下:
(1) 同主发送流程,起始信号(S)是由主机端产生的,控制发生起始信号后,它产生事 件“EV5”,并会对 SR1 寄存器的“SB”位置 1,表示起始信号已经发送;
(2) 紧接着发送设备地址并等待应答信号,若有从机应答,则产生事件“EV6”这时 SR1 寄存器的“ADDR”位被置 1,表示地址已经发送。
(3) 从机端接收到地址后,开始向主机端发送数据。当主机接收到这些数据后,会产 生“EV7”事件,SR1 寄存器的 RXNE 被置 1,表示接收数据寄存器非空,我们 读取该寄存器后,可对数据寄存器清空,以便接收下一次数据。此时我们可以控 制 I2C 发送应答信号(ACK)或非应答信号(NACK),若应答,则重复以上步骤接收数据,若非应答,则停止传输;
(4) 发送非应答信号后,产生停止信号(P),结束传输。
(五)IIC初始化结构体
typedef struct {
uint32_t I2C_ClockSpeed; //设置 SCL 时钟频率,此值要低于40y0000
uint16_t I2C_Mode; //指定工作模式,可选 I2C 模式及 SMBUS 模式
uint16_t I2C_DutyCycle; //指定时钟占空比,可选 low/high = 2:1 及 16:9 模式
uint16_t I2C_OwnAddress1; //指定自身的 I2C 设备地址
uint16_t I2C_Ack; //使能或关闭响应(一般都要使能)
uint16_t I2C_AcknowledgedAddress; //指定地址的长度,可为 7 位及 10 位
} I2C_InitTypeDef;
-
I2C_ClockSpeed:设置IIC的传输速率,函数会根据输入的数值经过运算后把时钟因子写入到IIC的时钟控制寄存器CCR。 -
I2C_Mode :选择 I 2C 的使用方式,有 I2C 模式(I2C_Mode_I2C )和 SMBus 主、从模式 (I2C_Mode_SMBusHost、 I2C_Mode_SMBusDevice ) 。I2C 不需要在此处区分主从模式,直接设置 I2C_Mode_I2C 即可。 -
I2C_DutyCycle:设置IIC的SCL线时钟占空比。 -
I2C_OwnADDress1:配置的是设备自己的地址。每个连接到 I2C 总线上的设备都要有 一个自己的地址,作为主机也不例外。地址可设置为 7 位或 10 位(受下面 I2C_AcknowledgeAddress 成员决定),只要该地址是 I2C 总线上唯一的即可。STM32 的 I2C 外设可同时使用两个地址,即同时对两个地址作出响应,这个结构成员 I2C_OwnAddress1 配置的是默认的、OAR1 寄存器存储的地址,若需要设置第二个地址寄 存器 OAR2,可使用 I2C_OwnAddress2Config 函数来配置,OAR2 不支持 10 位地址。 -
I2C_Ack_Enable:设置为使能可以发送响应信号,应答与非应答,改为非应答往往会导致通讯错误。 -
I2C_AcknowledgeAddress:本成员选择 I2C 的寻址模式是 7 位还是 10 位地址。这需要根据实际连接到 I2C 总线上 设备的地址进行选择,这个成员的配置也影响到 I2C_OwnAddress1 成员,只有这里设置成 10 位模式时,I2C_OwnAddress1 才支持 10 位地址。
(六)读写EEPROM实验
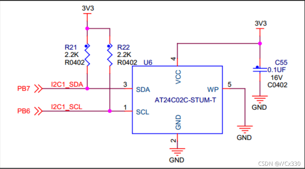
(1)首先,我们来熟悉板子上的EEPROM:

?
?由图可以看出,该芯片为AT24C02,它的设备地址是固定的,高四位固定为1010,而后三位为A2\A1\A0,由于三个引脚都接地,则1010000为该设备的设备地址。以上由AT24C02规格书得知。而我们也可以通过修改A2/A1/A0的值去区分多个EEPROM。
?
EEPROM中的读写方式跟STM32有些区别 ,它每次写入一个数据后,必须重新发送一次地址才可以继续写下去:

?所以我们使用下面这种方式,我们只需要确定起始地址跟起始数据,之后的数据它都会按顺序的填下去:

?接下来是读,先写后读,先确定数据的位置,再进行传输,传输一次需要发三个字节,这会消耗很多的时间。下面的图比较节省时间,取决于用户是否继续响应。

EEPROM 芯片中还有一个 WP 引脚,具有写保护功能,当该引脚电平为高时,禁止写 入数据,当引脚为低电平时,可写入数据,我们直接接地,不使用写保护功能。
(2)软件设计
-
设置引脚
#define EEPROM_I2C I2C1
#define EEPROM_I2C_CLK RCC_APB1Periph_I2C1
#define EEPROM_SCL_GPIO_PORT GPIOB
#define EEPROM_SCL_GPIO_CLK RCC_AHB1Periph_GPIOB
#define EEPROM_SCL_PIN GPIO_Pin_6
#define EEPROM_SCL_AF GPIO_AF_I2C1
#define EEPROM_SCL_SOURCE GPIO_PinSource6
#define EEPROM_SDA_GPIO_PORT GPIOB
#define EEPROM_SDA_GPIO_CLK RCC_AHB1Periph_GPIOB
#define EEPROM_SDA_PIN GPIO_Pin_7
#define EEPROM_SDA_AF GPIO_AF_I2C1
#define EEPROM_SDA_SOURCE GPIO_PinSource7
2. 初始化GPIO
void EEPROM_GPIO_Config(void)
{
GPIO_InitTypeDef GPIO_InitStructure;
RCC_AHB1PeriphClockCmd(EEPROM_SCL_GPIO_CLK|EEPROM_SDA_GPIO_CLK,ENABLE);
/* 连接SCL*/
GPIO_PinAFConfig(EEPROM_SCL_GPIO_PORT,EEPROM_SCL_SOURCE,EEPROM_SCL_AF);
/* 连接 SDA*/
GPIO_PinAFConfig(EEPROM_SDA_GPIO_PORT,EEPROM_SDA_SOURCE,EEPROM_SDA_AF);
/* GPIO初始化 */
GPIO_InitStructure.GPIO_OType = GPIO_OType_OD;
GPIO_InitStructure.GPIO_PuPd = GPIO_PuPd_NOPULL;
GPIO_InitStructure.GPIO_Speed = GPIO_Speed_50MHz;
/* 配置SCL引脚为复用功能 */
GPIO_InitStructure.GPIO_Mode = GPIO_Mode_AF;
GPIO_InitStructure.GPIO_Pin = EEPROM_SCL_PIN ;
GPIO_Init(EEPROM_SCL_GPIO_PORT, &GPIO_InitStructure);
/* 配置SDA引脚为复用功能 */
GPIO_InitStructure.GPIO_Pin = EEPROM_SDA_PIN;
GPIO_Init(EEPROM_SDA_GPIO_PORT, &GPIO_InitStructure);
}
3.初始化IIC
#define I2C_OWN_ADDR 0x77 //这个地址只需要与STM32上IIC外设地址不一样即可
#define I2C_SPEED 400000
#define EEPROM_ADDR (0x50<<1) //0xA0也可以
上面得EEPROM_ADDR为什么需要左移一位是因为补上了方向位,因为在库函数中是这么处理的:

?接下来进行初始化:
void EEPROM_I2C_ModeConfig(void)
{
I2C_InitTypeDef I2C_InitStruct;
//使能 I2C时钟
RCC_APB1PeriphClockCmd(RCC_APB1Periph_I2C1, ENABLE);
//使能响应
I2C_InitStruct.I2C_Ack = I2C_Ack_Enable;
//IIC寻址模式
I2C_InitStruct.I2C_AcknowledgedAddress = I2C_AcknowledgedAddress_7bit;
//通信速率
I2C_InitStruct.I2C_ClockSpeed = I2C_SPEED;
//占空比
I2C_InitStruct.I2C_DutyCycle = I2C_DutyCycle_2;
//IIC模式
I2C_InitStruct.I2C_Mode = I2C_Mode_I2C ;
//IIC自身地址
I2C_InitStruct.I2C_OwnAddress1 = I2C_OWN_ADDR;
//IIC写入配置
I2C_Init(EEPROM_I2C,&I2C_InitStruct);
//使能IIC
I2C_Cmd(EEPROM_I2C,ENABLE);
}
?4.byte write 函数
这个函数的顺序是来源于上面EEPROM写入数据的顺序,它所产生的EV5等事件,在库函数中均有声明:
 

?最后实现的程序如下:
void EEPROM_Byte_Write(uint8_t* pData,uint8_t addr)
{
I2C_GenerateSTART(EEPROM_I2C,ENABLE); //产生起始信号
while(I2C_CheckEvent(EEPROM_I2C,I2C_EVENT_MASTER_MODE_SELECT)!= SUCCESS )
{
}
I2C_Send7bitAddress(EEPROM_I2C,EEPROM_ADDR,I2C_Direction_Transmitter);
while(I2C_CheckEvent(EEPROM_I2C,I2C_EVENT_MASTER_TRANSMITTER_MODE_SELECTED)!= SUCCESS)
{
}
I2C_SendData(EEPROM_I2C,addr);
while(I2C_CheckEvent(EEPROM_I2C,I2C_EVENT_MASTER_BYTE_TRANSMITTED)!= SUCCESS)
{
}
I2C_SendData(EEPROM_I2C,*pData);
while(I2C_CheckEvent(EEPROM_I2C,I2C_EVENT_MASTER_BYTE_TRANSMITTED)!= SUCCESS)
{
}
I2C_GenerateSTOP(EEPROM_I2C,ENABLE);
}
?5.测试
写一个读一个字节的函数来进行测试,我们使用串口来测试,在测试的过程中,我们需要注意的是需要等待EEPROM写完数据后才可以接下一步,检测ADDR位中的ACK有没有置1,如果没有,则重新发送。会导致以上原因是因为STM32运行速度过快,在EEPROM还未写入时,STM32认为已经传输完毕后,会导致卡在某个等待函数中。
void Wait_for_EEPROM(void)
{
do
{
I2C_GenerateSTART(EEPROM_I2C,ENABLE);
I2C_Send7bitAddress(EEPROM_I2C,EEPROM_ADDR,I2C_Direction_Transmitter);
}while(I2C_GetFlagStatus(EEPROM_I2C,I2C_FLAG_ADDR) == RESET);
//等待ADDR = 1 才执行下面的语句
I2C_ClearFlag(EEPROM_I2C,I2C_FLAG_AF);
I2C_GenerateSTOP(EEPROM_I2C,ENABLE);
while(I2C_GetFlagStatus(EEPROM_I2C,I2C_FLAG_BUSY) == SET);
//总线空闲,执行下面的语句,防止在执行的过程中,刚结束即又开始
}
解决了上述问题后,就可以写读的函数了:
uint8_t EEPROM_Byte_Read(uint8_t addr)
{
uint8_t readTemp;
Wait_for_EEPROM();
I2C_GenerateSTART(EEPROM_I2C,ENABLE);
while(I2C_CheckEvent(EEPROM_I2C,I2C_EVENT_MASTER_MODE_SELECT) != SUCCESS )
{
}
I2C_Send7bitAddress(EEPROM_I2C,EEPROM_ADDR,I2C_Direction_Transmitter);
while(I2C_CheckEvent(EEPROM_I2C,I2C_EVENT_MASTER_TRANSMITTER_MODE_SELECTED) != SUCCESS )
{
}
I2C_SendData(EEPROM_I2C,addr);
while(I2C_CheckEvent(EEPROM_I2C,I2C_EVENT_MASTER_BYTE_TRANSMITTED) != SUCCESS )
{
}
I2C_GenerateSTART(EEPROM_I2C,ENABLE);
while(I2C_CheckEvent(EEPROM_I2C,I2C_EVENT_MASTER_MODE_SELECT) != SUCCESS )
{
}
I2C_Send7bitAddress(EEPROM_I2C,EEPROM_ADDR,I2C_Direction_Receiver);
while(I2C_CheckEvent(EEPROM_I2C,I2C_EVENT_MASTER_RECEIVER_MODE_SELECTED) != SUCCESS )
{
}
I2C_AcknowledgeConfig(EEPROM_I2C,DISABLE); //收到一个数据后,开启非响应
while(I2C_CheckEvent(EEPROM_I2C,I2C_EVENT_MASTER_BYTE_RECEIVED) != SUCCESS )
{
}
readTemp = I2C_ReceiveData(EEPROM_I2C);
I2C_GenerateSTOP(EEPROM_I2C,ENABLE);
return readTemp;
}
6.主函数
之后,在主函数中需要使用串口来收EEPROM中的数据,这个时候断电后把写入函数屏蔽掉时,串口仍然可以得到数据,这也就说明了EEPROM掉电后数据不会丢失:
int main(void)
{
uint8_t test_addr = 0x02;
uint8_t test_writeData = 0x27;
uint8_t test_readData =0;
/*初始化USART 配置模式为 115200 8-N-1,中断接收*/
Debug_USART_Config();
/* 发送一个字符串 */
Usart_SendString( DEBUG_USART,"这是一个EEPROM测试实验\n");
printf("这是一个EEPROM测试实验\n");
printf("\r\n初始化I2C\r\n");
EEPROM_GPIO_Config();
EEPROM_I2C_ModeConfig();
printf("\r\nI2C初始化完毕\r\n");
EEPROM_Byte_Write(&test_writeData,test_addr);
test_readData = EEPROM_Byte_Read(test_addr);
printf("test_readData =0x%x",test_readData);
while(1)
{
}
}
(七)读写EEPROM程序升级版
当我们真正使用IIC时,不会使用以上的代码来进行写入以及读出,因为它这样不严谨,而且容易产生bug,所以我就学习了例程中的IIC:
区别1:可以修改硬件EEPROM的地址。
void I2C_EE_Init(void)
{
I2C_GPIO_Config();
I2C_Mode_Configu();
/* 根据头文件i2c_ee.h中的定义来选择EEPROM要写入的地址 */
#ifdef EEPROM_Block0_ADDRESS
/* 选择 EEPROM Block0 来写入 */
EEPROM_ADDRESS = EEPROM_Block0_ADDRESS;
#endif
#ifdef EEPROM_Block1_ADDRESS
/* 选择 EEPROM Block1 来写入 */
EEPROM_ADDRESS = EEPROM_Block1_ADDRESS;
#endif
#ifdef EEPROM_Block2_ADDRESS
/* 选择 EEPROM Block2 来写入 */
EEPROM_ADDRESS = EEPROM_Block2_ADDRESS;
#endif
#ifdef EEPROM_Block3_ADDRESS
/* 选择 EEPROM Block3 来写入 */
EEPROM_ADDRESS = EEPROM_Block3_ADDRESS;
#endif
}
?区别二:定义了一个数字进行自减,让它在设定时间内完成事件的标志位置,如果没有,则打印出某个事件出错:
uint32_t I2C_EE_ByteWrite(u8* pBuffer, u8 WriteAddr)
{
//IIC起始信号
I2C_GenerateSTART(EEPROM_I2C, ENABLE);
//设置超时等待时间
I2CTimeout = I2CT_FLAG_TIMEOUT;
//检测EV5事件并清除标志
while(!I2C_CheckEvent(EEPROM_I2C, I2C_EVENT_MASTER_MODE_SELECT))
{
if((I2CTimeout--) == 0) return I2C_TIMEOUT_UserCallback(0);
}
//发送EEPROM设备地址
I2C_Send7bitAddress(EEPROM_I2C,EEPROM_ADDRESS,I2C_Direction_Transmitter);
I2CTimeout = I2CT_FLAG_TIMEOUT;
//检测EV6事件并清除标志
while(!I2C_CheckEvent(EEPROM_I2C,I2C_EVENT_MASTER_TRANSMITTER_MODE_SELECTED))
{
if((I2CTimeout--) == 0) return I2C_TIMEOUT_UserCallback(1);
}
//发送要写入EEPROM内部地址
I2C_SendData(EEPROM_I2C, WriteAddr);
I2CTimeout = I2CT_FLAG_TIMEOUT;
//检测EV8事件并清除标志
while(!I2C_CheckEvent(EEPROM_I2C, I2C_EVENT_MASTER_BYTE_TRANSMITTED))
{
if((I2CTimeout--) == 0) return I2C_TIMEOUT_UserCallback(2);
}
//发送一字节要写入的数据
I2C_SendData(EEPROM_I2C, *pBuffer);
I2CTimeout = I2CT_FLAG_TIMEOUT;
//检测EV8事件并清除标志
while(!I2C_CheckEvent(EEPROM_I2C, I2C_EVENT_MASTER_BYTE_TRANSMITTED))
{
if((I2CTimeout--) == 0) return I2C_TIMEOUT_UserCallback(3);
}
//发送停止信号
I2C_GenerateSTOP(EEPROM_I2C, ENABLE);
return 1;
}
//返回函数
static uint32_t I2C_TIMEOUT_UserCallback(uint8_t errorCode)
{
EEPROM_ERROR("I2C 等待超时!errorCode = %d",errorCode); //相当于printf
return 0;
}
在库函数中还学习到可以实时打印出错,报错的宏,它可以直接指向错误的地方:
#define EEPROM_DEBUG(fmt,arg...) do{\
if(EEPROM_DEBUG_ON)\
printf("<<-EEPROM-DEBUG->> [%d]"fmt"\n",__LINE__, ##arg);\
}while(0)
有关这些找出报错的宏也有如下:
#define EEPROM_INFO(fmt,arg...) printf("<<-EEPROM-INFO->> "fmt"\n",##arg)
#define EEPROM_ERROR(fmt,arg...) printf("<<-EEPROM-ERROR->> "fmt"\n",##arg)
区别三:读多个数据,数据块。
/*
* @brief 从EEPROM里面读取一块数据
* @param
* @arg pBuffer:存放从EEPROM读取的数据的缓冲区指针
* @arg WriteAddr:接收数据的EEPROM的地址
* @arg NumByteToWrite:要从EEPROM读取的字节数
* @retval 无
*/
uint32_t I2C_EE_BufferRead(u8* pBuffer, u8 ReadAddr, u16 NumByteToRead)
{
I2CTimeout = I2CT_LONG_TIMEOUT;
//总线非空闲
while(I2C_GetFlagStatus(EEPROM_I2C, I2C_FLAG_BUSY))
{
if((I2CTimeout--) == 0) return I2C_TIMEOUT_UserCallback(9);
}
//产生起始信号
I2C_GenerateSTART(EEPROM_I2C, ENABLE);
//*((u8 *)0x4001080c) &=~0x80;
I2CTimeout = I2CT_FLAG_TIMEOUT;
//检测EV5事件并清除标志
while(!I2C_CheckEvent(EEPROM_I2C, I2C_EVENT_MASTER_MODE_SELECT))
{
if((I2CTimeout--) == 0) return I2C_TIMEOUT_UserCallback(10);
}
//发送EEPROM设备地址
I2C_Send7bitAddress(EEPROM_I2C, EEPROM_ADDRESSI2C_Direction_Transmitter);
I2CTimeout = I2CT_FLAG_TIMEOUT;
//检测EV6事件并清除标志
while(!I2C_CheckEvent(EEPROM_I2C, I2C_EVENT_MASTER_TRANSMITTER_MODE_SELECTED))
{
if((I2CTimeout--) == 0) return I2C_TIMEOUT_UserCallback(11);
}
//通过重新设置PE位清除EV6事件
I2C_Cmd(EEPROM_I2C, ENABLE);
//发送要读取的EEPROM内部地址(即EEPROM内部存储器的地址)
I2C_SendData(EEPROM_I2C, ReadAddr);
I2CTimeout = I2CT_FLAG_TIMEOUT;
//检测EV8事件并清除标志
while(!I2C_CheckEvent(EEPROM_I2C, I2C_EVENT_MASTER_BYTE_TRANSMITTED))
{
if((I2CTimeout--) == 0) return I2C_TIMEOUT_UserCallback(12);
}
//产生第二次IIC起始信号
I2C_GenerateSTART(EEPROM_I2C, ENABLE);
I2CTimeout = I2CT_FLAG_TIMEOUT;
//检测EV5事件并清除
while(!I2C_CheckEvent(EEPROM_I2C, I2C_EVENT_MASTER_MODE_SELECT))
{
if((I2CTimeout--) == 0) return I2C_TIMEOUT_UserCallback(13);
}
//发送EEPROM设备地址
I2C_Send7bitAddress(EEPROM_I2C, EEPROM_ADDRESS, I2C_Direction_Receiver);
I2CTimeout = I2CT_FLAG_TIMEOUT;
//检测EV6事件并清除标志
while(!I2C_CheckEvent(EEPROM_I2C, I2C_EVENT_MASTER_RECEIVER_MODE_SELECTED))
{
if((I2CTimeout--) == 0) return I2C_TIMEOUT_UserCallback(14);
}
//读取设定的多少个数据
while(NumByteToRead)
{
//如果它等于1,那么就是最后一个数据了,发送非应答信号,结束传输
if(NumByteToRead == 1)
{
//发送非应答信号
I2C_AcknowledgeConfig(EEPROM_I2C, DISABLE);
//发送停止信号
I2C_GenerateSTOP(EEPROM_I2C, ENABLE);
}
I2CTimeout = I2CT_LONG_TIMEOUT;
while(I2C_CheckEvent(EEPROM_I2C, I2C_EVENT_MASTER_BYTE_RECEIVED)==0)
{
if((I2CTimeout--) == 0) return I2C_TIMEOUT_UserCallback(3);
}
{
//通过IIC,从设备中读取一个字节的数据
*pBuffer = I2C_ReceiveData(EEPROM_I2C);
//指向下一个地址
pBuffer++;
//接收数据自减
NumByteToRead--;
}
}
//使能应答,方便下一次传输
I2C_AcknowledgeConfig(EEPROM_I2C, ENABLE);
return 1;
}
这么写就是前面所说的,EEPROM读取数据是一个复合的IIC时序,实际上包括一个写过程和一个读过程。

读时序的第一个通讯过程中,使用 I2C 发送设备地址寻址(写方向),接着发送要读取 的“内存地址”;第二个通讯过程中,再次使用 I2C 发送设备地址寻址(读方向),在这个过程之后,EEPROM 会向主机返回从“内存地址”开始的数据,一个字节一个字节地传输,只要主机的响应为“应答信号”,它就会一直传输下去,主机 想结束传输时,就发送“非应答信号”,并以“停止信号”结束通讯,作为从机的 EEPROM 也会停止传输。
区别四:写入一页的数据(多个数据),不需要等待EEPROM写入一个字节是否完成,原因是在于它将写入的数据临时存储在一个地方
在上边自己写的例子中,我们只传输了一个数据,并且每次写一次都需要等待它缓存进去后才会写进去第二个。但是这个函数有个缺点,就是只能写入八个数据,不灵活:
/*
* @brief 在EEPROM的一个写循环中可以写多个字节,但一次写入的字节数
* 不能超过EEPROM页的大小,AT24C02每页有8个字节
* @param
* @arg pBuffer:缓冲区指针
* @arg WriteAddr:写地址
* @arg NumByteToWrite:写的字节数
* @retval 无
*/
uint32_t I2C_EE_PageWrite(u8* pBuffer, u8 WriteAddr, u8 NumByteToWrite)
{
I2CTimeout = I2CT_LONG_TIMEOUT;
while(I2C_GetFlagStatus(EEPROM_I2C, I2C_FLAG_BUSY))
{
if((I2CTimeout--) == 0) return I2C_TIMEOUT_UserCallback(4);
}
//产生IIC起始信号
I2C_GenerateSTART(EEPROM_I2C, ENABLE);
I2CTimeout = I2CT_FLAG_TIMEOUT;
//检测EV5事件并清除标志
while(!I2C_CheckEvent(EEPROM_I2C, I2C_EVENT_MASTER_MODE_SELECT))
{
if((I2CTimeout--) == 0) return I2C_TIMEOUT_UserCallback(5);
}
//发送EEPROM设备地址
I2C_Send7bitAddress(EEPROM_I2C, EEPROM_ADDRESS, I2C_Direction_Transmitter);
I2CTimeout = I2CT_FLAG_TIMEOUT;
//检测EV6事件并清除标志
while(!I2C_CheckEvent(EEPROM_I2C, I2C_EVENT_MASTER_TRANSMITTER_MODE_SELECTED))
{
if((I2CTimeout--) == 0) return I2C_TIMEOUT_UserCallback(6);
}
//发送要写入的EEPROM内部地址 (即EEPROM内部存储器的地址)
I2C_SendData(EEPROM_I2C, WriteAddr);
I2CTimeout = I2CT_FLAG_TIMEOUT;
//检测EV8事件并清除标志
while(! I2C_CheckEvent(EEPROM_I2C, I2C_EVENT_MASTER_BYTE_TRANSMITTED))
{
if((I2CTimeout--) == 0) return I2C_TIMEOUT_UserCallback(7);
}
//循环发送所设定的个数的数据
while(NumByteToWrite--)
{
//发送缓冲区中的数据
I2C_SendData(EEPROM_I2C, *pBuffer);
//指向缓冲区下一个数据
pBuffer++;
I2CTimeout = I2CT_FLAG_TIMEOUT;
//检测到EV8事件并清除标志
while (!I2C_CheckEvent(EEPROM_I2C, I2C_EVENT_MASTER_BYTE_TRANSMITTED))
{
if((I2CTimeout--) == 0) return I2C_TIMEOUT_UserCallback(8);
}
}
//发送停止信号
I2C_GenerateSTOP(EEPROM_I2C, ENABLE);
return 1;
}
为了解决以上只能写入8个数据的问题,对此做出了下面的改进,其实也就是在控制调用多少次上面的函数,在这个函数中,也有区分从哪个地址开始写,也就是对齐或者不对齐:
/* AT24C01/02 每页有 8 个字节 */
#define I2C_PageSize 8
/*
* @brief 将缓冲区中的数据写到I2C EEPROM中
* @param
* @arg pBuffer:缓冲区指针
* @arg WriteAddr:写地址
* @arg NumByteToWrite:写的字节数
* @retval 无
*/
void I2C_EE_BufferWrite(u8* pBuffer, u8 WriteAddr, u16 NumByteToWrite)
{
u8 NumOfPage = 0, NumOfSingle = 0, Addr = 0, count = 0;
//地址运算求余,算WriteAddr是否是IIC_PageSize的整数倍,也就是是否对齐
Addr = WriteAddr % I2C_PageSize;
//差多少个数据可以对齐
count = I2C_PageSize - Addr;
//计算出要写多少整页数
NumOfPage = NumByteToWrite / I2C_PageSize;
//求余,求写不满的那一页的字节数
NumOfSingle = NumByteToWrite % I2C_PageSize;
//Addr=0则说明刚好对齐
if(Addr == 0)
{
//如果要写入的数小于8个
if(NumOfPage == 0)
{
I2C_EE_PageWrite(pBuffer, WriteAddr, NumOfSingle);
I2C_EE_WaitEepromStandbyState();
}
//反之,大于
else
{
//先把整页写满
while(NumOfPage--)
{
I2C_EE_PageWrite(pBuffer, WriteAddr, I2C_PageSize);
I2C_EE_WaitEepromStandbyState();
WriteAddr += I2C_PageSize;
pBuffer += I2C_PageSize;
}
//再把剩余的写完
if(NumOfSingle!=0)
{
I2C_EE_PageWrite(pBuffer, WriteAddr, NumOfSingle);
I2C_EE_WaitEepromStandbyState();
}
}
}
//如果非对齐
else
{
//如果小于八个
if(NumOfPage== 0)
{
I2C_EE_PageWrite(pBuffer, WriteAddr, NumOfSingle);
I2C_EE_WaitEepromStandbyState();
}
//如果大于八个
else
{
//地址不对齐多出的count分开处理,不加入这个运算
NumByteToWrite -= count;
NumOfPage = NumByteToWrite / I2C_PageSize;
NumOfSingle = NumByteToWrite % I2C_PageSize;
//先把所在页的剩余字节写了
if(count != 0)
{
I2C_EE_PageWrite(pBuffer, WriteAddr, count);
I2C_EE_WaitEepromStandbyState();
//writeAddr加上count后,地址久对齐到页了,方便下一页填满
WriteAddr += count;
pBuffer += count;
}
//把整页都写了
while(NumOfPage--)
{
I2C_EE_PageWrite(pBuffer, WriteAddr, I2C_PageSize);
I2C_EE_WaitEepromStandbyState();
WriteAddr += I2C_PageSize;
pBuffer += I2C_PageSize;
}
//若有多余不满的一页数据,则写完
if(NumOfSingle != 0)
{
I2C_EE_PageWrite(pBuffer, WriteAddr, NumOfSingle);
I2C_EE_WaitEepromStandbyState();
}
}
}
}
EEPROM 支持的页写入只是一种加速的 I2C 的传输时序,实际上并 不要求每次都以页为单位进行读写,EEPROM 是支持随机访问的(直接读写任意一个地址), 如前面的单个字节写入。在某些存储器,如 NAND FLASH,它是必须按照 Block 写入的, 例如每个 Block 为 512 或 4096 字节,数据写入的最小单位是 Block,写入前都需要擦除整 个 Block;NOR FLASH 则是写入前必须以 Sector/Block 为单位擦除,然后才可以按字节写 入。而我们的 EEPROM 数据写入和擦除的最小单位是“字节”而不是“页”,数据写入前不需要擦除整页。
在国庆的效率真的好低好低,五天才学完一个东西T T,下次要好好督促自己!!!
|