|
MCS-51 系列单片机:8 位CPU,128B RAM,4KB ROM,4 个 8 位并口,1 个全双工串行口,2 个 16 位定时/计数器,寻址范围 64K。
89C52 系列单片机:8 位CPU,256B RAM,8KB ROM,4 个 8 位并口,1 个全双工串行口,3 个 16 位定时/计数器,寻址范围 64K。
定义单片机为 TTL 电平:高电平 +5V,低电平 0V RS232电平:计算机的串口 高电平 -12V,低电平 +12V
     锁存器:  
OE
 ̄
\overline{\text{OE}}
OE 表示低电平有效 LE:锁存器的锁存端,LE 为高,输出端跟随着输入端变化而变化;LE 为低时,输出端保持着先前 LE 为高的值不变
51 单片机所有 IO 口上电默认全是高电平,所以电路图中的 DIOLA 默认是高电平,DQ 处于直通状态。   共阴极 高电平点亮 共阳极 低电平点亮
unsigned char NixieArray[] = {
0x3f, 0x06, 0x5b, 0x4f,
0x66, 0x6d, 0x7d, 0x07,
0x7f, 0x6f, 0x77, 0x7c,
0x39, 0x5e, 0x79, 0x71
};
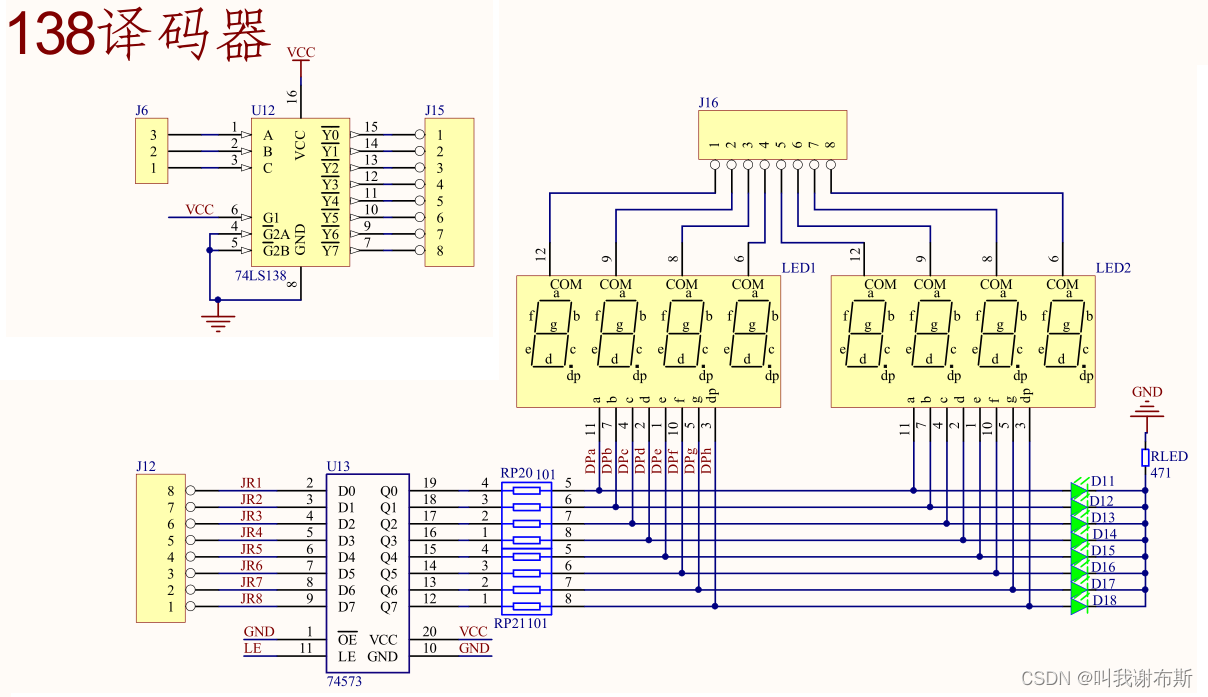
 位选 控制那个数码管,段选 控制数码管显示什么
  由上图可知,由于是共阴极数码管,位选低电平(和共阴极有关)选中数码管,段选高电平点亮数码管  锁存器的锁存端是高电平的时候,输入端和输出端是直通的 锁存器的锁存端是低电平的时候,输入端和输出端都打开,输出端保存原来的值
 138 译码器 把 CBA 三位的值转化为 10 进制的数 0-7,也就是通过 0-7 的数来控制 8 个数码管谁亮。
   
|