|
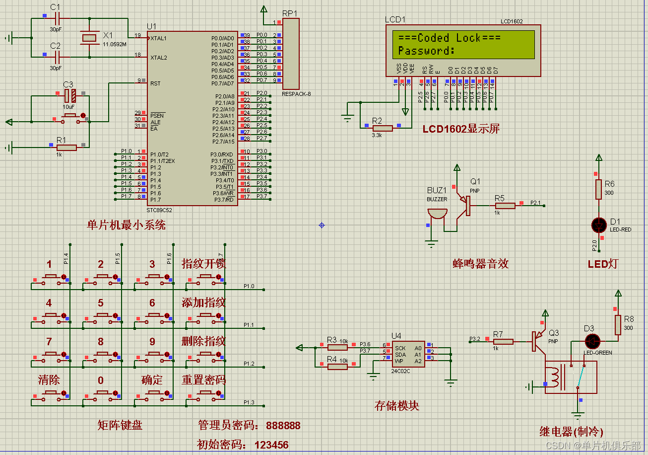
项目编号:mcuclub-302 设计简介: 资料下载网址:www.mcuclub.cn 项目名:基于单片机的智能指纹密码锁的设计-普通版 单片机:STC89C52 功能简介: 1、通过4*4的矩阵键盘可输入密码、重置密码、添加指纹、删除指纹 2、通过STC89C52单片机内部的eeprom存储密码,实现掉电保存密码 3、当输入密码错误次数大于等于3次,进行锁定键盘3分钟,在此期间,每按一次按键都会蜂鸣器报警 4、通过继电器控制门磁锁,模拟开门和关门 5、通过LED灯显示门的状态,LED灯亮,表示门打开 6、通过LCD1602显示输入的密码(*号表示,防止被偷看) 7、通过JM-101指纹模块,可录入指纹、搜索指纹、删除指纹,并可通过指纹进行开锁
资料预览 仿真图:  总体资料:  原理图:  软件设计流程:  系统框图:  本设计以STC89C52单片机为核心控制器,加上其他的模块一起组成指纹密码锁的整个系统,其中包含中控部分、输入部分和输出部分。中控部分采用了STC89C52单片机,其主要作用是获取输入部分数据,经过内部处理,控制输出部分。输入由三部分组成,第一部分是指纹检测模块,通过该模块可检测当前指纹;第二部分是矩阵键盘,通过按键进行密码的输入及其功能的设置;第三部分是供电电路,给整个系统进行供电。输出由四部分组成,第一部分是LCD1602显示模块, 通过该模块可以显示当前密码、开锁状态等;第二部分是继电器控制门,当输入密码正确或者指纹匹配正确,打开门;第三部分是LED灯,当输入密码正确时,LED指示灯点亮;第五部分为蜂鸣器,当键盘锁定3分钟之内,检测到按键按下,进行蜂鸣器报警。
硬件清单: 
|