|
@[TOC]STM32低功耗串口唤醒(RS485)
STM32的低功耗模式
对于STM32的低功耗模式,有睡眠模式,停止模式以及待机模式三种,可以根据实际需求选择对应的模式,这三种模式的特点是,功耗P(睡眠)>P(停止)>P(待机),响应时间为T(睡眠)>T(停止)>T(待机)。本次采用常用的停止模式,其唤醒方式更多,并且和待机模式功耗接近,官方手册给出的停止模式功耗为20uA,待机模式为2uA,而睡眠模式为mA级。使用串口唤醒的方式进行唤醒。
RS485通讯唤醒
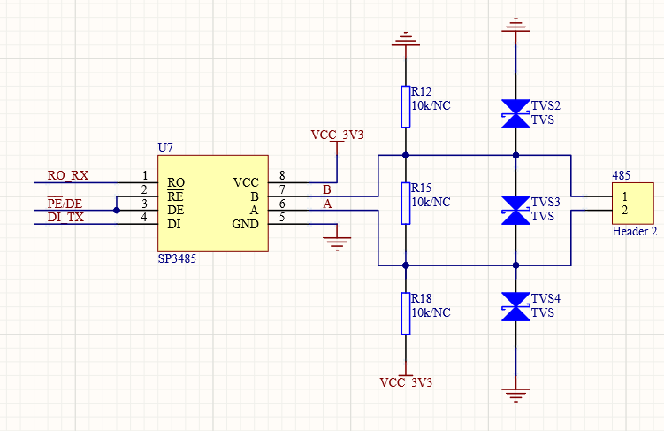
串口唤醒方式网上的例程有很多,但是使用RS485进行通讯的时候,需要注意一点,当我们将RX配置成外部中断的引脚之后,我们还必须确定接收使能的引脚,下图为485硬件电路,使能引脚为SP3485的2,3引脚。  以下是进入停止模式的自定义函数,在该函数中,最后一句 语句表示进入停止模式,在之前需要将485的接收引脚配置为低电平,一些可能消耗的外设引脚可根据具体项目设计,如此例中的风扇控制引脚,旨在将功耗降到最低。 根据停止模式的特性,进入停止模式之后各个IO状态是保持进入之前的IO状态且之后无法更改,所以可以在此处配置以便无法进行串口唤醒功能。
void system_enter_stopmode(void)
{
GPIO_ResetBits(GPIOA,GPIO_Pin_11);
delay_ms(1);
GPIO_ResetBits(GPIOA,GPIO_Pin_15);
uart_exti_int();
RCC_APB1PeriphClockCmd(RCC_APB1Periph_PWR, ENABLE);
PWR_EnterSTOPMode(PWR_Regulator_LowPower, PWR_STOPEntry_WFE);
}
下图为RX配置为外部触发引脚部分代码,上升沿触发,触发之后进入外部中断中,在中断中为了不影响之后的串口通讯等功能,需要将各个时钟重新初始化,最简单粗暴的方法就是直接系统复位。
void uart_exti_int(void)
{
GPIO_InitTypeDef GPIO_InitStructure;
NVIC_InitTypeDef NVIC_InitStructure;
EXTI_InitTypeDef EXTI_InitStructure;
RCC_APB2PeriphClockCmd(RCC_APB2Periph_GPIOA|RCC_APB2Periph_AFIO, ENABLE);
GPIO_InitStructure.GPIO_Pin = GPIO_Pin_10;
GPIO_InitStructure.GPIO_Mode = GPIO_Mode_IPD;
GPIO_Init(GPIOA, &GPIO_InitStructure);
GPIO_EXTILineConfig(GPIO_PortSourceGPIOA,GPIO_PinSource10);
EXTI_InitStructure.EXTI_Line=EXTI_Line10;
EXTI_InitStructure.EXTI_Trigger = EXTI_Trigger_Rising;
EXTI_InitStructure.EXTI_LineCmd = ENABLE;
EXTI_Init(&EXTI_InitStructure);
NVIC_InitStructure.NVIC_IRQChannel=EXTI15_10_IRQn;
NVIC_InitStructure.NVIC_IRQChannelPreemptionPriority=2;
NVIC_InitStructure.NVIC_IRQChannelSubPriority=2;
NVIC_InitStructure.NVIC_IRQChannelCmd=ENABLE;
NVIC_Init(&NVIC_InitStructure);
}
void EXTI15_10_IRQHandler(void)
{
if(EXTI_GetFlagStatus(EXTI_Line10) != RESET)
{
EXTI_ClearITPendingBit(EXTI_Line10);
NVIC_SystemReset();
}
}
如何在主函数中进入停止模式? 只需要在对应位置调用函数system_enter_stopmode()即可。本例程在while循环中用标志位判断的方式进入停止模式。
while(1)
{
if(flag_stop_mode == 1)
{
system_enter_stopmode();
}
此处注意程序逻辑上不要将STM32进入到停止模式的循环中,会导致无法下载程序。若不小心发生上述情况,可以使用强制下载程序功能。分为两种情况: 1.有复位按键的,在下载之前按住复位键,然后点击下载程序,会出现一个对话框,选择yes,之后停留一小会儿松开,即可强制下载。这个一会儿具体多久呢,可以自己试试。 2、若没有复位按键,可以使用镊子将复位引脚和地短路,之后步骤同1即可。 记录本次调试情况, 欢迎大家一起学习交流! 附上本次调试结果图: 正常运行模式:  停止模式,3mA的原因是外围电路中有部分电阻消耗,大家如果很大的话可以根据原理图看看哪个地方会有电流通过,通过配置IO口或者加大电阻值的方式来进一步减小功耗。 
|