|
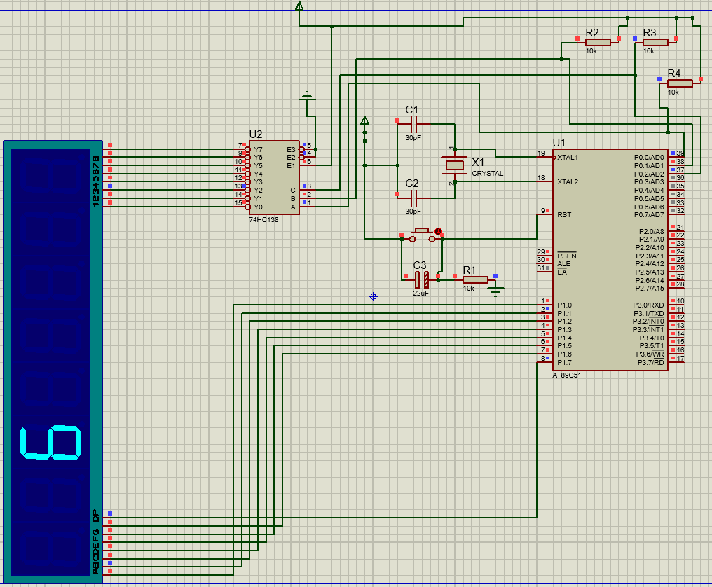
? ? ? ? ? ? ? ? ? ? ? ? ?此原理图一些信息:38译码器连接MCU的P0.2(C)、P0.1(B)、P0.0(A)端口;→P0口给位码 ? ? ? ? ? ? ? ? ? ? ? ? ? ? ? ? ? 数码管共阴极→给1亮; ? ? ? ? ? ? ? ? ? ? ? ? ? ? ? ? ? 数码管 从下到上对应 1(Y0)、2(Y1)、3(Y2)、4(Y3)、 ? ? ? ? ? ? ? ? ? ? ? ? ? ? ? ?(无上横线→给1有些)? ??5(Y4)、6(Y5)、7(Y6)、8(Y7) ? ? ? ? ? ? ? ? ? ? ? ? ? ? ? ? ? P1.7~P1.0口对应段为: →P1口给段码
? ? ? ? ? ? ? ? ? ? ? ? ? ? ? ? ? ? ? ? ? ? ? ? ? ? ? ? ? ? ? ? ? ? ? ? ↓让第3个LED亮6? ? ? ? ? ? ? ? ? ? ? ? ? ? ? ? ? ? ? → ? ? ? ? ? ? ? ? ? ? ? ? ? ? ? ? ? ? ? ? ? ? ? ? ? ? ? ? ? ? ? ? ? ? ? ?↓利用子函数、数组在任意位显示任意数字
 ? ? ? ? ? ? ? ? ? ? ? ? ? ? ? ? ? ? ? ? ?(注:改动⑦处即改变显示的位置, ? ? ? ? ? ? ? ? ? ? ? ? ? ? ? ? ? ? ? ? ? ? ? ? ? ? 改动⑧处即改变显示的数字。) ? ? ? ? ? ? ? ? ? ? ? ? ? ? ? ? ? ? ? ? ? ? ? ? ? ? ? ? ? ? ? ? ? ? ? ? ↓ ? ? ? ? ? ? ? ?第6位显示7:
|