1、设计要求:
? ? ? ?设计一个十字路口交通灯控制器。用单片机控制LED灯模拟指示。模拟东西方向的十字路口交通信号控制情况。东西向通行时间为80s,南北向通行时间为60s,缓冲时间为3s。
2、设计思路:
? ? ? ? 通过设计要求计算交通路口的总时间,得到一个时间指针。通过这个指针来控制程序的执行顺序。特别注意红灯时间=绿灯通行时间+缓冲时间。首先是南北红灯接通83秒,东西绿灯接通80秒,之后东西黄灯接通3秒。后面东西红灯接通63秒,南北红灯接通60秒,之后南北黄灯接通3秒。第一周期循环结束。后面按着这个周期循环往复。
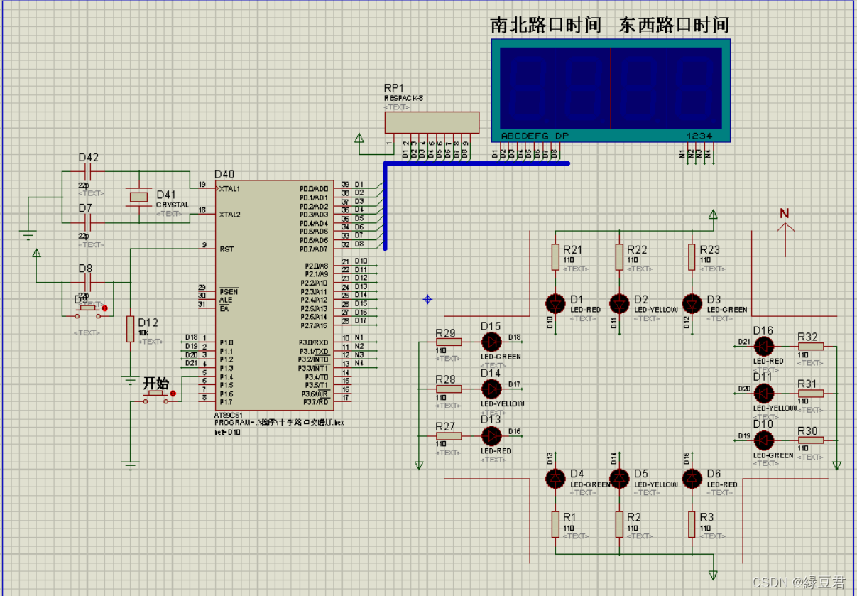
3、Protues原理图

?4、仿真效果图



?5、单片机代码
#include<reg51.h>
#define u8 unsigned char
#define u16 unsigned int
sbit start = P1^4; //开始按钮
sbit northred=P2^0; //北面路口红灯
sbit northyellow=P2^1; //北面路口黄灯
sbit northgreen=P2^2; //北面路口绿灯
sbit southgreen=P2^3; //南面路口绿灯
sbit southyellow=P2^4; //南面路口黄灯
sbit southred=P2^5; //南面路口红灯
sbit westred=P2^6; //西面路口红灯
sbit westyellow=P2^7; //西面路口黄灯
sbit westgreen=P1^0; //西面路口绿灯
sbit eastgreen=P1^1; //东面路口绿灯
sbit eastyellow=P1^2; //东面路口黄灯
sbit eastred=P1^3; //东面路口红灯
sbit highone = P3^0; //选择数码管接通标志位
sbit lowone = P3^1; //选择数码管接通标志位
sbit hightwo = P3^2; //选择数码管接通标志位
sbit lowtwo = P3^3; //选择数码管接通标志位
u8 code number[]={0x3f,0x06,0x5b,0x4f,0x66,0x6d,0x7d,0x07,0x7f,0x6f}; //共阴极
u8 xianshi[]={0x3f,0x3f,0x3f,0x3f};
u8 Tpointer=146; //时间指针。
u8 done = 0; //开始标志
u16 i;
void delay(u16 h) //延时函数
{
while(h--);
}
void xuanze() //选择函数函数
{ //选择标志位接通对应的数码管
u8 k;
for(k=0;k<4;k++)
{
switch(k)
{
case(0):
lowone=1;hightwo=1;lowtwo=1;highone=0;break;
case(1):
highone=1;hightwo=1;lowtwo=1;lowone=0;break;
case(2):
highone=1;lowone=1;lowtwo=1;hightwo=0;break;
case(3):
highone=1;lowone=1;hightwo=1;lowtwo=0;break;
}
P0=xianshi[k];
delay(500);
}
}
void checkstartkey() //检测开始按钮函数
{
if(start==0)
{
delay(1000); //消抖
if(start==0)
{
done=1;
}
while(!start)
{
xuanze();
}
}
}
void InitTimer0() //定时器函数
{
TMOD = 0x01; //定时器T0为模式1
TH0 = 0xd8; //设置定时器初值
TL0 = 0xef;
EA = 1; //总中断允许
ET0 = 1;
}
由于篇幅有限相应的代码和仿真图已经上传(包括程序和课程设计报告),有需要的自取:
https://download.csdn.net/download/weixin_47675608/76102894
?由于篇幅有限相应的代码和仿真图已经上传(包括程序和课程设计报告),压缩包内容包括(Protues仿真,单片机程序)有需要的自取:基于单片机的十字路口交通灯课程设计.zip-C/C++文档类资源-CSDN文库
对您有帮助的话,请点赞、评论、收藏、转发加关注。您的鼓励才是作者创作的动力,求打赏。
|