1、什么是自举电容?
自举电容是利用电容两端电压不能突变的特性,当电容两端保持有一定电压时,提高电容负端电压,正端电压仍保持于负端的原始压差,等于正端的电压被负端举起来了。
核心原理:电容两端电压不能突变。
2、自举电容在buck芯片上的典型应用
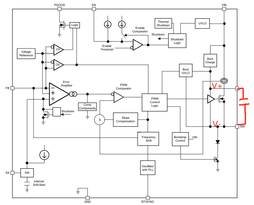
如下图 1 是某buck芯片内部结构框图。一般我们用的buck芯片都会有一个BST或BOOT引脚,它通过一个100nF的电容与SW引脚相连,那么这个100nF的电容起什么作用呢?

图 1 buck芯片内部结构框图
?
通常我们把BST与SW引脚之间的电容叫做自举电容。图 1 中的buck芯片内部开关管由两个NMOS构成。
buck芯片工作时,当下面的NMOS导通时,SW管脚通过一个二极管与GND接通,电压在0V附近,此时自举电容(上正下负)被Boot Charge充电至一定电压大小,假设充电电压为5V,则此时电容上的电压为5V。当下面NMOS关闭,上面的NMOS导通时,SW引脚处电压由0V变为VIN,由于此时电容两端的电压不能突变,因此BST/BOOT引脚被抬升到大于VIN电压位置(VIN+5),此时上管NMOS满足导通条件:Vgs>VIN+Vgs(th)被打开。
3、为什么有的buck芯片外面没有自举电容?
这个问题跟buck芯片内部的结构有关系。具体来说:如果内部两个开关管都是NMOS,那么是需要自举电容的。因为由上文第2条可知NMOS导通条件是Vgs>VIN+Vgs(th),此时需要自举电容升压实现NMOS的驱动。但是当buck芯片内部PMOS管+NMOS的结构时,驱动上管PMOS就不需要产生比VIN还高的电压,也就不需要BOOT电容。如下图 2 所示:

图 2 某buck芯片内部框图部分截图
|