zynq7系列DDR3的PCB走线阻抗与端接电阻问题
zynq7020仅PS带有DDR端口,兼容DDR2到DDR3协议,PCB设计主要参考ug933手册。
本文主要讨论其走线阻抗与端接电阻问题。
1. 官方推荐电压-1.5V/1.35V
 DDR3和DDR3L都同时支持1.5V和1.35V的I/O电压。 ············· ············
2. 官方推荐走线阻抗–DDR3单端40,差分80

3. 官方推荐端接电阻–单端40,差分时钟80

4.正点原子开源的原理图–单端40.2,差分80.6

5.问题
如果完全按照官方参考来,应该没什么问题,但是实际走线阻抗多用50R,时钟差分也多用100R,一是更通用,二是阻抗更大在叠层设计时走线可以控制得更细、更合理,如一般板厂6层PCB的叠层结构下top计算50欧线宽大概5-6mil,如果40欧则外层来到8-9mil,内层线宽将更大,会让本就不富裕的空间雪上加霜。
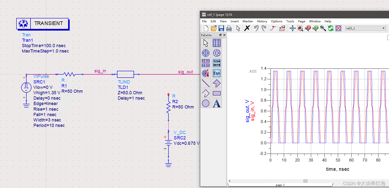
那么走线50欧,端接电阻是多少,是按照直觉同步搞成50,还是按照官方推荐的40不变? 下面在ADS中简单仿真一下,
- 走线50,端接40
 - 走线50,端接50
 - 走线40,端接50
 - 走线40,端接40

2和4波形是所想要的,说明端接电阻应该和走线阻抗匹配;
-
输出阻抗改成200,走线和端接均50  中心在0.68V附近,幅度大幅缩减,由于无法得知实际芯片的阻抗,故由此得知从官方推荐40改到50后的主要影响在于信号围绕中线的幅度有所变化。 -
去掉端接电阻  终端信号满幅度,但是源端回勾明显,说明终端电阻是必要的,但是对于DQ数据线DDR3是支持ODT的,也就不需要去加,但是时钟和地址是没有的需要额外加。
6.上述是基于理想情况的,实际考虑到寄生电容等因素就不得而知了,也有说走线50,端接40是个经验值,否则就得做个整板的SI仿真。
|