|
一种利用微小信号放大器进行放大的红外成像仪 [url]😐|-:😐|-:[/url]
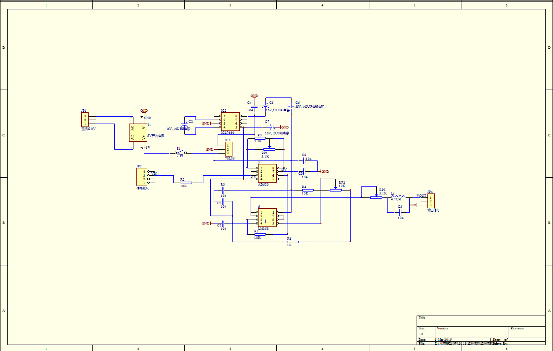
一种利用微小信号放大器进行放大的红外成像仪 技术领域 本实用新型涉及一种利用微小信号放大器进行放大的红外成像仪,这是一种可以探测到0.5米水泥墙后人体红外影像的红外成像仪。 背景技术 现有常规红外线成像仪只能探测到一层A4纸后面的人体红外影像,无法探测到0.5米厚的水泥墙后的人体红外影像。这对人们使用红外成像仪带来很大的不便。例如,在地震过后,人们使用常规红外成像仪搜索被建筑废墟掩埋的受害者有很的困难。一种利用微小信号放大器进行放大的红外成像仪是一种利用5个微小信号放大芯片OPA1611,OPA356,AD623,AD620,LM358将红外探头采集到的红外信号进行放大的红外成像仪。因为在0.5米厚水泥墙后面的人体发出的红外线穿透水泥墙的信号只有几十纳伏特,所以必须进行信号放大,将几十纳伏特的红外信号放大到几伏特,才能让红外探头采集到信号,进而才能使红外成像仪成像。 实用新型内容 为了解决常规红外线成像仪只能探测到一层A4纸后面的人体红外影像,无法探测到0.5米厚的水泥墙后的人体红外影像的缺点。一种利用微小信号放大器进行放大的红外成像仪是一种将红外信号进行放大,可以使红外成像仪发现0.5米水泥墙后面人体的红外成像仪。 本实用新型解决其技术问题所采用的技术方案是:一种利用微小信号放大器进行放大的红外成像仪是一种利用微小信号放大芯片OPA1611,OPA356,AD623,AD620,LM358将红外探头采集到的信号进行放大的红外成像仪。因为0.5米水泥墙后的人体红外信号穿透水泥墙以后只有几十纳伏特,这个信号太小了,红外成像仪的单片机无法采集到信号,所以必须经过微小信号发大器进行放大后,使信号变为几伏特,才能被红外成像仪的单片机采集并成像。一种利用微小信号放大器进行放大的红外成像仪采用4阶放大电路把红外探头采集到的信号进行放大。红外探头可以使用淘宝网上面的HC-SR51红外传感器的常规红外探头,或淘宝网上面的PIR红外热释电感应开关探头,即菲涅尔透镜型探头,或一般常规人体红外探头。下面以东莞市鑫泰仪器仪表有限公司的鑫思特HT-02型红外成像仪说明电路。鑫思特HT-02型红外成像仪的红外探头有10根线组成。如图1所示,第一根为地线,第二根为A路采样信号,第三根为B路采样信号,第四根为+3.3V电源,第五根为+5V电源,第六根为采样频率线,第七根为+3.3V电源,第八根为地线,第九根为+5V电源,第十根为+5v电源。当红外探头采样的物体温度为20摄氏度时,A路采样信号和B路采样信号的电压都是1.26V,当红外探头采样的物体温度为130摄氏度时,A路采样信号和B路采样信号的电压都是1.32V。也就是说,红外探头的两路采样信号的温度在20摄氏度到130摄氏度时,电压从1.26V变化到1.32V,电压最低为1.26V,最高位1.32V。所以在A路采样信号和B路采样信号上面要增加相同的放大电路。下面以A路采样信号为例说明。因为A路采样信号的最低电压为1.26V所以要在A路采样信号串连一个5.1K欧的电位器和一个470微亨的电感,再给这个电感上面并连一个100皮法的独石电容。因为独石电容可以让交流电通过,电感可以让直流电通过,当它们并连时所有交直流信号都可以通过。并且它们可以使电压降低,电位器也可以使电压降低。调节电位器的阻值的使它的输出信号VOUT电压降低为0V左右。当A路采样信号的电压从1.26V增加时,输出信号VOUT的电压就会从0V增大。 红外探头的输出信号VOUT要经过四阶放大电路才能将0.5米后水泥墙的几十纳伏特的红外信号放大为几伏特。 第一阶放大电路主要由芯片OPA1611组成。如图2所示红外探头的输出信号VOUT进入第一阶放大电路变为输入信号VIN,经过芯片OPA1611放大以后,变为几十微伏特在经过串连一个5.1K欧的电位器和一个470微亨的电感,再给这个电感上面并连一个100皮法的独石电容,信号衰减为几百纳伏特,再输出到下一阶放大电路。 第二阶放大电路主要由芯片OPA356组成。如图3所示红外探头的输出信号VOUT进入第二阶放大电路变为输入信号VIN,经过芯片OPA365放大以后,变为几十微伏特在经过串连一个5.1K欧的电位器和一个470微亨的电感,再给这个电感上面并连一个100皮法的独石电容,信号衰减为几百纳伏特,再输出到下一阶放大电路。 第三阶放大电路主要由芯片AD623组成。如图4所示红外探头的输出信号VOUT进入第三阶放大电路变为输入信号VIN,经过芯片AD623放大以后,变为几十毫伏特在经过串连一个5.1K欧的电位器和一个470微亨的电感,再给这个电感上面并连一个100皮法的独石电容,信号衰减为几百微伏特,再输出到下一阶放大电路。
第四阶放大电路主要由芯片AD620,LM358组成。如图5所示红外探头的输出信号VOUT进入第三阶放大电路变为输入信号VIN,经过芯片AD623和LM358放大以后,变为几伏特信号,再经过串连一个5.1K欧的电位器和一个470微亨的电感,再给这个电感上面并连一个100皮法的独石电容,信号衰减为1.2伏特左右,再输出到红外成像仪采集电路。 最后,红外成像仪通过AD采样采样电路将这些红外信号通过液晶屏显示出来。我们就可以看到0.5米水泥墙后的人体红外影像了。 同时,也可以省略前三阶放大电路,只采用第四阶放大电路。如果采用前三阶放大电路,就可以将几十纳伏特的红外信号进行发大。只采用第四阶放大电路,只能讲几十微伏特的红外信号进行放大。 上述的一种利用微小信号放大器进行放大的红外成像仪,所述的是一种利用微小信号放大器将红外探头采集到的信号进行放大的红外成像仪。 附图说明 下面结合附图和实施例对本实用新型进一步说明。 图1为本实用新型红外探头电路图。 图1为本实用新型第一阶放大器电路图。 图1为本实用新型第二阶放大器电路图。 图1为本实用新型第三阶放大器电路图。 图1为本实用新型第四阶放大器电路图。 图1中,1.红外成像仪的红外探头。 图2中,2.OPA1611芯片。 图3中,3.OPA356芯片。 图4中,4.AD623芯片。 图5中,5.AD620芯片,6.LM358芯片。 具体实施方式 图1中,红外信号的红外探头信号输出端经过经过串连一个5.1K欧的电位器和一个470微亨的电感,再给这个电感上面并连一个100皮法的独石电容,信号衰减为0伏特左右。 图2中,红外信号经过微小放大芯片OPA1611进行放大。 图3中,红外信号经过微小放大芯片OPA356进行放大。 图4中,红外信号经过微小放大芯片AD623进行放大。 图5中,红外信号经过微小放大芯片AD620,LM358进行放大。
    
图1
图2
图3
图4
图5
|