|
FS2116A适用升压输出3.7V升12V 1.5A,3.7V升9V 2A,3.7V升8.4V 2A,5V升12V 1.5A,两串锂电池6-8.4V 升12V 2A,是一颗电流控制模式升压转化器,脉波宽度调变(PWM), 內置?15m?/10A/14VMOSFET, 能做大功率高转换效率, 周边元件少节省空间, 适合用在行动装置,宽工作电压2.7V~12V, 单节与双节锂电池都能使用, 精准反馈电压?1.2V(±2%), 过电流保护通过外部电阻调整, 电流控制模式让暂态响应与系统稳定性佳, 轻载进入省电模式(Skip Mode), 达到轻载高效率,封装为ESOP8
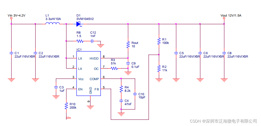
特性 ??工作电压范围?2.7V~12V ??可调输出电压最高?13V ??固定工作频率?400kHz ??VFB 反馈电压1.2V(±2%) ??內置?15m?,10A,14V MOSFET ??关机耗电流最大1μA ??过温保护?150℃ ??內置软启动 ??可调过电流保护?2A~10A ??封装?SOP-8L(EP) ?
应用范围 ??快充移动电源 ??蓝牙音箱 ??手持式产品 ??充电器 ??电子烟
输出电压计算
输出电压由?FB Pin?分压电阻決定,计算公式如下,R1?使用?300k?~500k??
VOUT=1.2V*(1+R1/R2)
- 应用元件
??C1,C2,C5,C6,C8:输入与输出稳压滤波电容。 ??C9:HVDD?滤波电容。 ??C3:HVDD?经过內部稳压管到?Vcc?产生?5V,此电压会提供內部电路与驱动?MOS,需要加稳压电容。 ??C4,C10,R4:系统补偿回路元件,关系到?LX?方波稳定度与暂态响应速度。 ??R1,R2:FB?分压电阻,決定输出电压,R1?使用300k?~500k?。 ??R3:改变阻值,调整过电流保护点。 ??R10:EN?到输入上拉电阻,控制?EN?下拉地,开关?IC。 ??Rout:HVDD?限流电阻,避免输出电压过高,击伤?IC。 ??C12,R8:突波吸收元件,降低?LX?开关切换突波。 ??L1:电感具有储能与滤波功用,感值越大电流涟波越小,相对感值越小涟波越大。选用电感注意电感是否适合高频操作,及电感额定饱和电流值。 ??D1:当?LX?截止时,D1?肖特基管导通,提供电感放电回路 - PCB布局说明
- ??大电流路径走线要粗,铺铜走线最佳。
- ??开关切换连接点?L1、LX?与?D1,走线要短与粗,铺铜走线最佳。
??输入电容?C9?靠近?HVDD?与?GND Pin,达到稳压与滤波功效。 ??分压电阻?R1,R2?靠近?FB?与?GND Pin。 ??FB Pin,D-,D+?远离开关切换点?L1、LX?与?D1,避免受到干扰。 ??输入电容?C1,C2?的地、输出电容?C5,C6,C8?地与?GND Pin,铺铜走线,上下层地多打洞连接。 ??输出电容?C5?的地一定要靠近?IC?底部散热片?GND Pin,降低开关切换突波与输出高频杂讯。 ??突波吸收元件?R8,C12?两者靠近,且靠近?LX?与?GND Pin,R9,C13两者靠近,且靠近?D1。 ??板子多余空间建议铺地。 ??L1,?D1,?PL7512?在升压工作时,属于主要发热源,需要注意散热和 PCB 布局。 
?
|