1.? ?初始化及提交
$ pwd
"""
/Users/wupeiqi/PycharmProjects/pondo
"""
$ git init
"""
Initialized empty Git repository in /Users/wupeiqi/PycharmProjects/pondo/.git/
"""
????????初始化后,会在当前目录自动创建 .git 文件夹,该文件是Git中最重要的文件夹,因为Git相关文件以及版本都将保存在该文件夹中,有了它,妈妈再也不用担心我好多文件来记录版本了。通过Git命令可以将所有版本保存在 .git 文件中,两条命令创建一个版本:
$ git status # 查看当前git状态
"""
On branch master
Initial commit
Untracked files:
(use "git add <file>..." to include in what will be committed)
.idea/
app01/
db.sqlite3
manage.py
pondo/
readme
templates/
nothing added to commit but untracked files present (use "git add" to track)
"""
$ git add . # 添加当前目录下所有文件到版本库
$ git commit -m '测试提交' # 提交到版本库,并填写版本说明,以便以后回滚。
"""
[master (root-commit) df47fe4] 测试提交
33 files changed, 879 insertions(+)
create mode 100644 .idea/dictionaries/wupeiqi.xml
create mode 100644 .idea/encodings.xml
create mode 100644 .idea/inspectionProfiles/profiles_settings.xml
...
"""
2.? ?两个区域四个状态
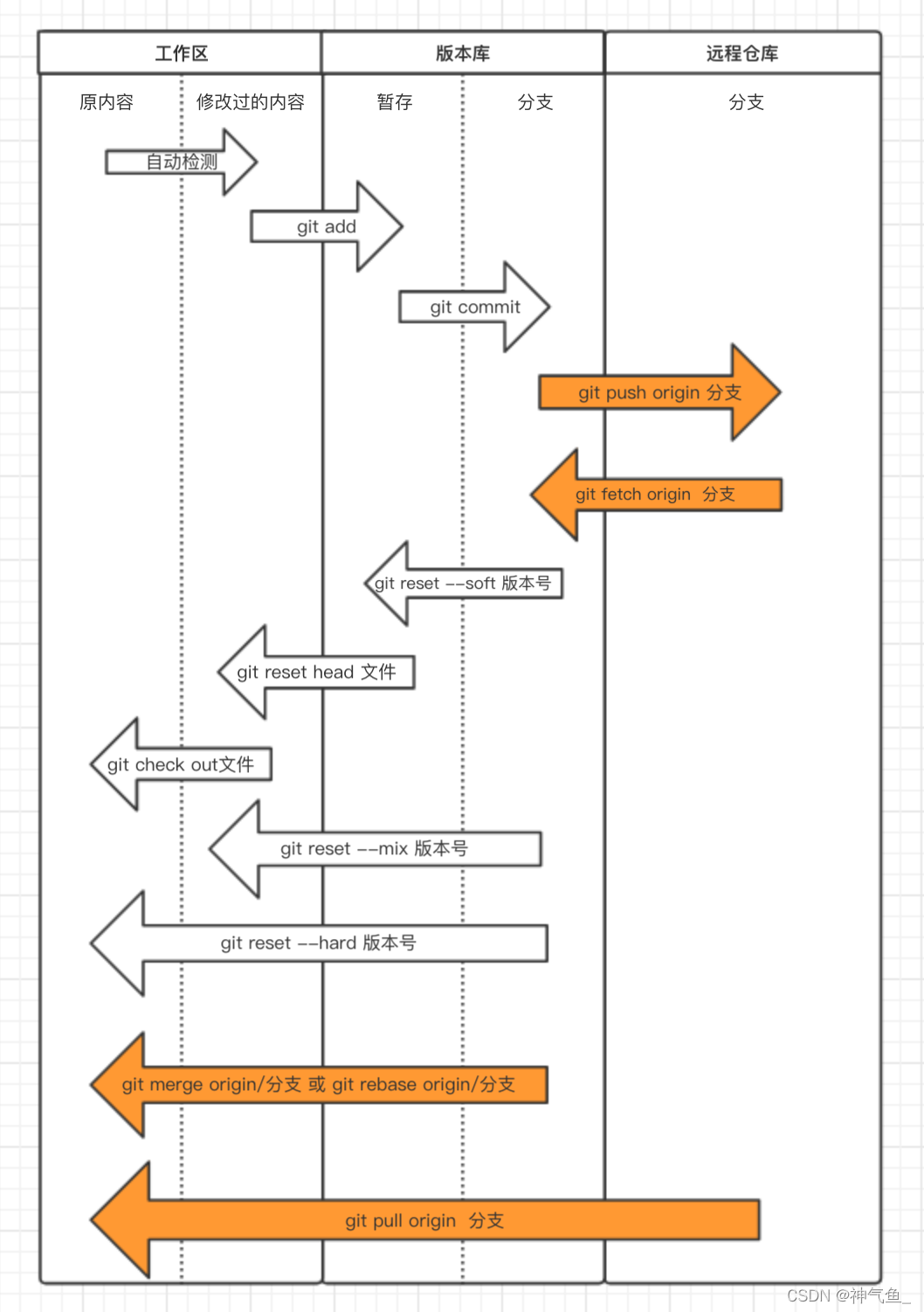
????????工作区:当前开发程序所在目录称为工作区,即:工作开发都是在该目录,该区域的文件会有状态的变化且状态由git自动检测,如果程序中文件做任何操作(增、删、改),文件状态均会被检测到,可以使用 【git status】命令查看。
????????版本库:工作区检测到有文件发生变化,那么意味着较上一个版本之后对程序进行了修改,修改完成之后,可以当做下一版本进行提交,那么就是执行 【git add .】 将所有文件提交到暂存区,然后再执行【git commit -m '又一个版本'】提交到版本库的分支即可,之后可以使用【git log】命令查看版本记录。
? ? ? ? 注:红色的文件是工作区和暂存区的差异。绿色的文件是暂存区和版本库之间的差异。为什么要设暂存区?应该是给一个反悔的缓冲。

????????
????????目前已使用Git的四个命令,这四个命令已经可以代替本地多个文件保存版本的方式:
- git init,初始化,表示即将对当前文件夹进行版本控制。
- git status,查看Git当前状态,如:那些文件被修改过、那些文件还未提交到版本库等。
- git add 文件名,将指定文件添加到版本库的暂存状态。
- git commit -m '提交信息',将暂存区的文件提交到版本库的分支。
- git log,查看提交记录,即:历史版本记录
3.? ?回滚
? ? ? ? 用git log或git reflog查看历次提交,再用git reset(将工作区的代码)回滚。
? ? ? ? 有如下例子及两次提交:
# 第一个版本
$ git init
$ git add .
$ git commit -m "项目首次移植到git控制版本"
"""
[master (root-commit) 6c439d2] 项目首次移植到Git控制版本
32 files changed, 870 insertions(+)
create mode 100644 .idea/dictionaries/wupeiqi.xml
create mode 100644 .idea/encodings.xml
...
"""
# 第二个版本,添加新功能
$ git add .
$ git commit -m '非洲专区上线'
"""
[master 0972f4b] 非洲专区上线
1 file changed, 3 insertions(+), 1 deletion(-)
MacBook-Pro-4:pondo wupeiqi$
"""
? ? ? ? 有一天需要将工作区的代码回滚到第一个版本,可这样操作:
$ git log
"""
commit 0972f4bb43104baee15aeec2dd62bd0a307ec837
Author: 武沛齐 <wupeiqi@live.com>
Date: Fri Aug 11 10:54:42 2017 +0800
非洲专区上线
commit 6c439d2fd0d943f36f3ee84e158ff86b052961d2
Author: 武沛齐 <wupeiqi@live.com>
Date: Fri Aug 11 10:42:09 2017 +0800
项目首次移植到Git控制版本
"""
$ git reset --hard 6c439d2fd0d943f36f3ee84e158ff86b052961d2
"""
HEAD is now at 6c439d2 项目首次移植到Git控制版本
"""
# 命令执行完,工作区的所有文件就变成未开发非洲专区功能之前了,太爽了有么有....
?????????如果某一天想要在回有非洲专区功能的版本怎么办呢?来来来,不能像以往通过【git log】来查看记录再回滚了,再回去需要这么搞:
$ git reflog
"""
6c439d2 HEAD@{2}: reset: moving to 6c439d2fd0d943f36f3ee84e158ff86b052961d2
0972f4b HEAD@{3}: commit: 非洲专区上线
6c439d2 HEAD@{4}: commit (initial): 项目首次移植到Git控制版本
"""
$ git reset --hard 0972f4b
"""
HEAD is now at 0972f4b 非洲专区上线
"""
4.? ?分支
? ? ? ? 有一个原始版本c1共100个文件,之后一个版本c2又修改了30个文件。那么在c2的版本里只需记录和c1不同的文件内容即可,也即增量式更新。怎么建立版本间的联系?有个叫指针的东西从c2指向c1。当我们需要加载c2时,顺着指针拿出c2和c1即可。但实际画图时为方便观看,是c1指向c2。
????????branch称为分支,默认仅有一个名为master的分支。一般开发新功能流程为:开发新功能时会在分支dev上进行,开发完毕后再合并到master分支。

$ git branch dev # 创建新分支,即:拷贝一份当前所在分支代码到新分支
$ git checkout dev # 切换到dev分支
$ vim app01/views.py # 开发功能
$ git status # 查看状态,即:在dev分支修改了app01/views.py文件
"""
On branch dev
Changes not staged for commit:
(use "git add <file>..." to update what will be committed)
(use "git checkout -- <file>..." to discard changes in working directory)
modified: app01/views.py
no changes added to commit (use "git add" and/or "git commit -a")
"""
$ git add . # 将修改文件添加到版本库的暂存区
$ git commit -m '新功能开发完毕' # 将暂存区的内容提交到当前所在分支,即:dev分支
"""
[dev 32b40cd] 新功能开发完毕
1 file changed, 2 insertions(+)
"""
$ git checkout master # 切换回master分支
"""
Switched to branch 'master'
"""
$ git merge dev # 将dev分支内容合并到master分支
Updating 0972f4b..32b40cd
Fast-forward
app01/views.py | 2 ++
1 file changed, 2 insertions(+)
"""
????????学习参考上图,也可以按照着这样的流程进行开发,如果遇到上文开发到一半需要临时修复Bug的情况,可以按照下图的流程进行:

# ---------------------------- 开发新功能 ---------------------------
$ git branch # 当前在master分支
#* master
$ git branch dev # 创建dev分支用于开发新功能
$ git checkout dev # 切换到dev分支
#Switched to branch 'dev'
$ vim app01/views.py # 开发新功能到一半,需要紧急修复Bug
$ git add .
$ git commit -m '新功能开发一半'
"""
[dev b3ac2cb] 新功能开发一半
1 file changed, 2 insertions(+)
"""
# ---------------------------- 修复bug ------------------------------
$ git checkout master # 切换回master分支
#Switched to branch 'master'
$ git branch bug # 创建bug分支
$ git checkout bug # 切换到bug分支
#Switched to branch 'bug'
$ vim pondo/settings.py # 修改bug
$ git add . # 提交bug
$ git commit -m '紧急修复bug' # 提交bug
"""
[bug f42f386] 紧急修复bug
1 file changed, 1 insertion(+), 1 deletion(-)
"""
# ---------------------------- 把bug分支合到主分支 ---------------------
$ git checkout master # 切换会master
#Switched to branch 'master'
$ git merge bug # 将bug分支内容合并到master分支,表示bug修复完毕,可以上线
"""
Updating 0972f4b..f42f386
Fast-forward
pondo/settings.py | 2 +-
1 file changed, 1 insertion(+), 1 deletion(-)
"""
# ---------------------------- 切换回dev继续开发 ---------------------
$ git checkout dev # 切换到dev分支,继续开发新功能
#Switched to branch 'dev'
$ vim app01/views.py # 继续开发其他一半功能
$ git add . # 提交新功能
$ git commit -m '继续开发完成' # 提交功能
"""
[dev c0bfb27] 继续开发完成
1 file changed, 1 insertion(+)
"""
# ---------------------------- 切换回master合并新功能 ---------------------
$ git checkout master # 切换回master分支
#Switched to branch 'master'
$ git merge dev # 将dev分支合并到master分支
"""
Merge made by the 'recursive' strategy.
app01/views.py | 3 +++
1 file changed, 3 insertions(+)
"""
注意:git merge 时也可能会出现冲突,解决冲突的方式上述stash相同,即:找到冲突文件,手动修改冲突并提交,此处不再敖述。
branch相关常用命令:
- git branch 分支名称 ? ? ? ? ? ? 创建分支
- git checkout 分支名称 ? ? ? ? ?切换分支
- git branch -m 分支名称 ? ? ? ?创建并切换到指定分支
- git branch ? ? ? ? ? ? ? ? ? ? ? ? ?查看所有分支
- git branch -d 分支名称 ? ? ? ? 删除分支
- git merge 分支名称 ? ? ? ? ? ? ?将指定分支合并到当前分支
5.? ?远程托管

?在家里,小P开发完毕部分功能将代码推送到GitHub。
$ git remote add origin https://github.com/xxx.git # 为地址起一个别名origin
$ git push origin master # 将本地master分支内容以及版本信息推送到GitHub
"""
Username for 'https://github.com': # 输入GitHub用户名
Password for 'https://wupeiqi@github.com': # 输入GitHub密码
Counting objects: 2, done.
Delta compression using up to 4 threads.
Compressing objects: 100% (2/2), done.
Writing objects: 100% (2/2), 270 bytes | 0 bytes/s, done.
Total 2 (delta 1), reused 0 (delta 0)
remote: Resolving deltas: 100% (1/1), completed with 1 local object.
To https://github.com/WuPeiqi/pondo.git
634aac4..274f1e4 master -> master
"""
$ git push origin dev # 将本地dev分支内容以及版本信息推送到GitHub
"""
Counting objects: 3, done.
Delta compression using up to 4 threads.
Compressing objects: 100% (2/2), done.
Writing objects: 100% (3/3), 261 bytes | 0 bytes/s, done.
Total 3 (delta 1), reused 0 (delta 0)
remote: Resolving deltas: 100% (1/1), completed with 1 local object.
To https://github.com/WuPeiqi/pondo.git
274f1e4..50e2169 dev -> dev
"""
在公司,新电脑第一次使用,需要将代码从GitHub中获取并继续开发,开发完事就下班回家。
$ git clone https://github.com/WuPeiqi/pondo.git # 将项目从GitHub中获取
$ cd pondo/
$ git branch # 默认获取到得只有master分支
# * master
$ git branch dev origin/dev # 创建dev分支且和远程dev分支同步
# Branch dev set up to track remote branch dev from origin.
$ git checkout dev # 切换到dev分支
# Switched to branch 'dev'
$ vim app01/views.py # 继续开发新功能
$ git add . # 添加文件到版本库的暂存状态
$ git commit -m '公司开发功能1' # 提交新功能到版本库的分支
$ git push origin dev # 提交dev分支内容到远程GitHub托管仓库的dev分支
在家里,由于白天在公司已经开发一部分功能并提交到GitHub,家里电脑的代码还是昨晚的版本,所以需要从GitHub拉去最新代码,然后继续开发。
$ git checkout dev # 切换到dev分支
# Already on 'dev'
$ git pull origin dev # 从远程GitHub仓库获取dev分支最新内容,并合并到本地
"""
remote: Counting objects: 4, done.
remote: Compressing objects: 100% (2/2), done.
remote: Total 4 (delta 2), reused 4 (delta 2), pack-reused 0
Unpacking objects: 100% (4/4), done.
From https://github.com/WuPeiqi/pondo
* branch dev -> FETCH_HEAD
50e2169..9281447 dev -> origin/dev
Updating 50e2169..9281447
Fast-forward
app01/views.py | 2 +-
1 file changed, 1 insertion(+), 1 deletion(-)
"""
$ vim app01/views.py # 继续开发新功能
$ git add . # 添加文件到版本库的暂存状态
$ git commit -m '家里开发功能1' # 提交新功能到版本库的分支
在公司,由于昨天晚上在家已经开发了一部分功能,在公司需要先把昨晚开发的功能从GitHub中拉取,并继续开发。
$ git checkout dev # 切换到dev分支
$ git fetch origin dev # 从GitHub仓库获取dev分支最新内容到版本库的分支
"""
remote: Counting objects: 3, done.
remote: Compressing objects: 100% (1/1), done.
remote: Total 3 (delta 1), reused 3 (delta 1), pack-reused 0
Unpacking objects: 100% (3/3), done.
From https://github.com/WuPeiqi/pondo
* branch dev -> FETCH_HEAD
150d891..65b6604 dev -> origin/dev
"""
$ git merge origin/dev # 将版本库的分支内容合并到工作区
"""
Updating 150d891..65b6604
Fast-forward
readme | 5 ++++-
1 file changed, 4 insertions(+), 1 deletion(-)
"""
$ vim app01/views.py # 继续开发新功能
$ git add . # 添加文件到版本库的暂存状态
$ git commit -m 'xxxxxxxxxxx' # 提交新功能到版本库的分支
长此以往,将Git和GitHub结合使用做到避免电脑损坏造成数据丢失以及多地开发的问题,上文执行过程中执行 【git pull origin 分支】命令等同于【git fetch origin 分支】+ 【git merge origin/分支】,并且在执行过程中可能会出现冲突,原因是由于本地代码和获取的最新代码有重合部分,那么就需要自己手动解决冲突然后再继续开发。
参考:老铁,这年头不会点Git真不行!!! - 武沛齐 - 博客园
|