链表面试题

前言
一、 删除链表中等于给定值 val 的所有节点。
题目链接
1.链表为空,直接返回空链表。
2.链表第一个节点值是val
那么很容易想到把头结点释放掉,直接头指针指向next。 或许你会这样写:
if(head!=NULL&&head->val == val)
{
head = head->next;
}
思路正确,但是!!!你要注意你保证删除了原来的头结点,但是现在的头结点值是否还是val呢??或者测试样例给你连续几个相同的节点,而你就只考虑了第一个这时候第二个就会被忽略!!
3.其他节点是val 此时我们已经确保头结点值不是val了,只需要往后判断  如果第二个节点值是val,那么只需前一个结点指向第三个节点,释放掉第二个节点即可。这里注意一旦第三个节点为空也适用。只需要这样用两个指针 cur 和 next 依次判断,直到next不是空为止。
struct ListNode* removeElements(struct ListNode* head, int val){
if(head == NULL)
{
return NULL;
}
while(head!=NULL&&head->val == val)
{
head = head->next;
}
struct ListNode* cur = head;
struct ListNode* next = NULL;
while(cur!=NULL&&cur->next!= NULL)
{
next = cur->next;
if(next->val == val)
{
cur->next = next->next;
next = next->next;
}
else
{
cur = cur->next;
next = next->next;
}
}
return head;
}
二、反转一个单链表。
题目地址
- 思路:首先这道题你可以偷懒去交换节点的值,太没水平不做赘述。那么这道题正常怎么做呢?我们去把整个链表给他拆下来,节点虽然麻烦,但是我们改变指针方向轻松。
  - 首先用cur指针指向链表头结点,next指向下一个。把cur指针改变方向去指向NULL,接下来cur回到链表上next往下走,再把2节点指向1。依次遍历来达到翻转。
代码如下(示例):
struct ListNode* reverseList(struct ListNode* head){
struct ListNode* cur = head;
struct ListNode* newhead = NULL,*next = NULL;
while(cur)
{
next = cur->next;
cur->next = newhead;
newhead = cur;
cur = next;
}
return newhead;
}
代码如下(示例):
data = pd.read_csv(
'https://labfile.oss.aliyuncs.com/courses/1283/adult.data.csv')
print(data.head())
三、给定一个带有头结点 head 的非空单链表,返回链表的中间结点。如果有两个中间结点,则返回第二个中间结点。
题目链接
struct ListNode* middleNode(struct ListNode* head){
struct ListNode*slow = head,*fast = head;
while(fast&&fast->next)
{
slow = slow->next;
fast = fast->next->next;
}
return slow;
}
四、输入一个链表,输出该链表中倒数第k个结点。
题目链接
- 思路一:人人都能想到的正常遍历,遍历一遍求长度,再来一遍求倒数第k个结点。思路简单,代码省略。
- 思路二:仍然是双指针。注意双指针解决问题应用很多,可以大大提高效率。那么方法就是想让fast指针走k步,接着两个指针一起一次一步往后走,直到fast为空,那么此时slow的位置正好是倒数第K个节点。(或者fast指针先走k-1步,接着依次往后直到fast指向最后一个节点,此时slow也指向倒数第K个节点,原理都一样)

struct ListNode* FindKthToTail(struct ListNode* pListHead, int k ) {
struct ListNode* slow =pListHead,*fast = pListHead;
k--;
while(k--&&fast)
{
fast = fast->next;
}
if(fast == NULL)
return NULL;
while(fast->next)
{
slow = slow->next;
fast = fast->next;
}
return slow;
}
五、 将两个有序链表合并为一个新的有序链表并返回。新链表是通过拼接给定的两个链表的所有节点组成的。
题目链接
- 思路:首先注意给的数据都是有序从小到大排列的,而我们要做到的就是创建一个新的链表,不断把两个链表合并并且要保持有序。
- 那么要保持有序就得把两个链表数值比较,用两个指针指向两个链表,比较之后,小的节点合并到新链表,指针指向下一个,另一个不操作。直到链表为空。
struct ListNode* mergeTwoLists(struct ListNode* l1, struct ListNode* l2){
if(l1==NULL)return l2;
if(l2==NULL)return l1;
struct ListNode* head =NULL,*p = NULL;
if(l1->val <= l2->val)
{
head = l1;
l1 = l1->next;
}
else
{
head = l2;
l2 = l2->next;
}
p = head;
while(l1 && l2)
{
if(l1->val <= l2->val)
{
p->next = l1;
l1 = l1->next;
}
else
{
p->next = l2;
l2 = l2->next;
}
p=p->next;
}
if(l1)
{
p->next = l1;
}
else if(l2)
{
p->next = l2;
}
return head;
}
六、 编写代码,以给定值x为基准将链表分割成两部分,所有小于x的结点排在大于或等于x的结点之前 。
题目链接
- 思路:我们新开辟两个两个链表,一个用来存放小于x的结点,另一个存放大于或等于x的结点,最后把两个链表连在一起。如下:
 这里假设x = 3,需要注意这里排序之后5和最后一个2还是链接在一起的,对于big这个链表需要在原来链表遍历之后把最后节点next置空!!!!
class Partition {
public:
ListNode* partition(ListNode* pHead, int x)
{
struct ListNode*lessHead,*greaterHead,*lessTail,*greaterTail;
lessHead = (ListNode*)malloc(sizeof(ListNode));
lessTail = lessHead;
lessTail->next = NULL;
greaterHead = (ListNode*)malloc(sizeof(ListNode));
greaterTail = greaterHead;
greaterTail->next = NULL;
struct ListNode* cur = pHead;
while(cur)
{
if(cur->val < x)
{
lessTail->next = cur;
lessTail = lessTail->next;
}
else
{
greaterTail->next = cur;
greaterTail = greaterTail->next;
}
cur = cur->next;
}
lessTail->next = greaterHead->next;
struct ListNode* newnode = lessHead->next;
greaterTail->next = NULL;
free(lessHead);
free(greaterHead);
return newnode;
}
};
七、 链表的回文结构。
题目链接 对于一个链表,请设计一个时间复杂度为O(n),额外空间复杂度为O(1)的算法,判断其是否为回文结构。给定一个链表的头指针A,请返回一个bool值,代表其是否为回文结构。保证链表长度小于等于900。
- 思路:这道题需要注意啊,时间复杂度为O(n),额外空间复杂度为O(1)。这也就说明了正常思路,说把给的链表逆置过来这种做法空间复杂度就达到O(N),是不允许的!
那么怎么做呢? 既然不让翻转整体那我们就翻转一半,先用快慢指针法找到中点;再将中点之后的链表反转;原链表中点前一个成员指向空;原链表循环比较反转链表,若有不同则返回false,若成功执行到最后返回true.这里逆置,找中间元素前边有讲解不再赘述。 

struct ListNode* reverseList(struct ListNode* head){
struct ListNode* cur = head;
struct ListNode* newhead = NULL,*next = NULL;
while(cur)
{
next = cur->next;
cur->next = newhead;
newhead = cur;
cur = next;
}
return newhead;
}
struct ListNode* middleNode(struct ListNode* head){
struct ListNode*slow = head,*fast = head;
while(fast&&fast->next)
{
slow = slow->next;
fast = fast->next->next;
}
return slow;
}
class PalindromeList {
public:
bool chkPalindrome(ListNode* A) {
struct ListNode* middle = middleNode(A);
struct ListNode* rHead = reverseList(middle);
struct ListNode* curA = A;
struct ListNode* curR = rHead;
while(curA && curR)
{
if(curA->val != curR->val)
{
return false;
}
else
{
curA = curA->next;
curR = curR->next;
}
}
return true;
}
};
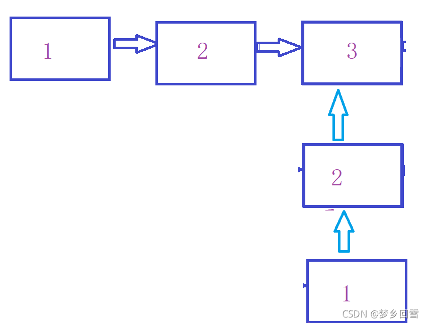
八、 两个链表相交问题
题目链接
- 首先你要知道两个链表相交,并不是链表交叉
 而是从有交点开始,就一直相同,如下图这种Y型结构。  - 那么第一个问题:判断两个链表是否成环,也就是两个链表是否相交?
如果你在想那简单,暴力算法挨个比较两个链表中是否有相同节点,那么做法就太复杂了。 其实你只需要判断两个链表的尾节点是否相同就能判断。 - 其次判断出是否相交之后,我们怎么找到第一个相同的节点?
其实你要注意,相交的链表尾部都是相同,从相交开始,长度数据都一样。因此我们只需要遍历两个链表求出两个长度M 和 N,再让两个指针指向两个头节点,让长的链表指针先走M和N的差,这样再让两个指针依次往后走,返回相等的节点就是第一个。
struct ListNode *getIntersectionNode(struct ListNode *headA, struct ListNode *headB) {
int lena=0,lenb=0;
struct ListNode *taila = headA,*tailb = headB;
while(taila)
{
taila=taila->next;
lena++;
}
while(tailb)
{
tailb=tailb->next;
lenb++;
}
if(taila == tailb)
{
if(lena > lenb)
{
int n = lena-lenb;
while(n--)
{
headA = headA->next;
}
}
else if(lenb > lena)
{
int n = lenb-lena;
while(n--)
{
headB = headB->next;
}
}
int min = lena > lenb ? lenb:lena;
while(min--)
{
if(headB == headA)
{
return headA;
}
headA = headA->next;
headB = headB->next;
}
}
return NULL;
}
九、 链表判环问题
题目链接  抽象如图: 
- 思路:用快慢指针。对于一个有环的链表,遍历最终都会进入都环里。那么问题来了,或许你直接想到fast每次走2步,slow每次走一步。那不知道你有没有想过为什么走两步,走三步行吗?四步呢?
- 那么接下来看这张图,假设快指针每次走3步,满指针一次走1步,那么很显然永远不能相遇!!!由于环的长度你并不知道,因此3步4步不可取!!!而构成一个环至少长度是2,当你快指针走2步时,每一次比满指针快走一步,而环长>=2永远是1的倍数,因此一旦有环,总会相交。
 - 那么怎么找到第一次相交的节点?让一个指针从链表起始位置开始遍历链表,同时让一个指针从判环时相遇点的位置开始绕环运行,两个指针都是每次均走一步,最终肯定会在入口点的位置相遇

struct ListNode *detectCycle(struct ListNode *head) {
struct ListNode *fast = head;
struct ListNode *slow = head;
while(fast&&fast->next)
{
fast = fast->next->next;
slow = slow->next;
if(fast == slow)
{
struct ListNode *meet = fast;
while(meet!=head)
{
meet = meet->next;
head = head->next;
}
return meet;
}
}
return NULL;
}
总结
以上就是链表部分几道主要常见的面试题。希望有所帮助! 
|