一、ConcurrentHashMap使用场景
二、put方法的整体流程
1、put方法源码
public V put(K key, V value) {
return putVal(key, value, false);
}
2、在put方法中,调用了putVal方法。由于该方法代码较多,我们只保留框架性质的代码,这样会更方便我们理解。如下所示:
final V putVal(K key, V value, boolean onlyIfAbsent) {
... ...
for (Node<K,V>[] tab = table;;) {
Node<K,V> f; int n, i, fh;
if (tab == null || (n = tab.length) == 0)
tab = initTable();
else if ((f = tabAt(tab, i = (n - 1) & hash)) == null) {
if (casTabAt(tab, i, null,
new Node<K,V>(hash, key, value, null)))
break;
}
else if ((fh = f.hash) == MOVED)
tab = helpTransfer(tab, f);
else {
V oldVal = null;
synchronized (f) {
... 针对f链表或红黑树进行添加Node节点操作,执行完毕后break ...
}
if (binCount != 0) {
if (binCount >= TREEIFY_THRESHOLD)
treeifyBin(tab, i);
if (oldVal != null)
return oldVal;
break;
}
}
}
addCount(1L, binCount);
return null;
}
3、上面的代码,可以分为两部分内容,
(1)、第一部分:首先开启了无限循环,在里面进行了4中情况的判断。
-
第一种情况:如果table数组需要被创建。 如果table数组为null或者长度为0,则创建table数组。 -
第二种情况:如果寻址后的位置没有被占用。 创建Node节点,插入到这个位置 -
第三种情况:如果寻址后的位置是正在迁移状态。 加入到迁移大军中,帮助一起进行扩容迁移操作。 -
第四种情况:其他情况 将节点插入到链表中或者红黑树中。
(2)、 第二部分:执行addCount,将ConcurrentHashMap中存储的k,v总数+1。
- 下面将骤一的对上述的四个情况和addCount步骤进行分析。
三、第一种情况(初始化table数组)
3.1、initTable源码如下:
private final Node<K,V>[] initTable() {
Node<K,V>[] tab; int sc;
while ((tab = table) == null || tab.length == 0) {
if ((sc = sizeCtl) < 0)
Thread.yield();
else if (U.compareAndSwapInt(this, SIZECTL, sc, -1)) {
try {
if ((tab = table) == null || tab.length == 0) {
int n = (sc > 0) ? sc : DEFAULT_CAPACITY;
@SuppressWarnings("unchecked")
Node<K,V>[] nt = (Node<K,V>[])new Node<?,?>[n];
table = tab = nt;
sc = n - (n >>> 2);
}
} finally {
sizeCtl = sc;
}
break;
}
}
return tab;
}
3.2、sizeCtl
3.3、流程解释
-
我们通过源码可以看到,如果table没有被初始化完毕的话,那么会一直在while循环中,直到table数组初始化完毕: while ((tab = table) == null || tab.length == 0)
-
假设现在有4条线程同时的要去创建table数组,那么当有一条线程已经优先开始初始化table数组操作的时候,sizeCtl就会被赋值为-1,那么其他线程就会执行Thread.yield()让出cpu,并继续while循环,然后再执行Thread.yield(),在那spin旋转,直到那个最早的线程创建好创建table数组之后,所有线程都会跳出while继续往下执行。 private final Node<K,V>[] initTable() {
Node<K,V>[] tab; int sc;
while ((tab = table) == null || tab.length == 0) {
if ((sc = sizeCtl) < 0) {
Thread.yield();
}
else if (U.compareAndSwapInt(this, SIZECTL, sc, -1)) {
... 此处代码省略 ...
... 此处代码省略 ...
}
}
return tab;
}
四、第二种情况(寻址后的位置没有被占用)
4.1、源码如下
else if ((f = tabAt(tab, i = (n - 1) & hash)) == null) {
if (casTabAt(tab, i, null,
new Node<K,V>(hash, key, value, null))){
break;
}
}
- 其中,关键点是,我们要理解tabAt和casTabAt这两个方法的实现逻辑,那么在了解这两个方法之前,我们需要先了解两个变量的含义,即:ABASE和ASHIFT。
4.2、ABASE和ASHIFT 变量
4.3、tabAt 方法
-
源码部分  -
作用 获得tab数组下标为i位置上的Node元素 -
数组的寻址公式为 a[i]_address = base_address + i*data_type_size,通过该方式可以获得对应下标为i的值,即:获得tab[i]的值。 -
public native Object getObjectVolatile(Object o, long offset); (1)、此方法和getObject功能类似,不过附加了volatile语义,也就是强制从主存中获取属性值 (2)、类似的方法有getIntVolatile、getDoubleVolatile等等。 (3)、这个方法要被使用的属性由volatile修饰,否则功能和getObject方法相同。 (4)、offset= ((long)i << ASHIFT) + ABASE,表示从ABASE开始,计算第i个元素的偏移量。 (5)、所以:tabAt(tab, i)就等同于tab[i]。
4.4、casTabAt 方法
-
源码部分  -
作用 如果tab数组下标为i的Node元素是c,则将c修改为v。 -
public final native boolean compareAndSwapObject(Object var1, long var2, Object var4, Object var5); (1)、针对Object对象进行CAS操作。即是对应Java变量引用var1,原子性地更新var1中偏移地址为offset的属性的值为var5,当且仅的偏移地址为offset的属性的当前值为var4才会更新成功返回true,否则返回false。 (2)、var1:目标Java变量引用。 (3)、var2:目标Java变量中的目标属性的偏移地址。 (4)、var4:目标Java变量中的目标属性的期望的当前值。 (5)、var5:目标Java变量中的目标属性的目标更新值。 -
类似的方法有compareAndSwapInt和compareAndSwapLong,在Jdk8中基于CAS扩展出来的方法有getAndAddInt、getAndAddLong、getAndSetInt、getAndSetLong、getAndSetObject,它们的作用都是:通过CAS设置新的值,返回旧的值。
4.5、流程解释
-
这部分属于判断中的第二种情况,通过hash值计算出来应该插入的下标i,如果这个位置是空的,即:还没有保存Node元素,那么就根据我们要put的key和value来创建一个新的Node,并插入到下标为i的位置上,即: if (casTabAt(tab, i, null, new Node<K,V>(hash, key, value, null))) {
break;
}
-
这段采用CAS来保证只有一个线程可以赋值成功。如果我们还是有A,B,C,D这4个线程都执行到了这个判断语句中,假设线程A第一个执行的这个CAS操作,那么只有它会执行成功,其余的3个线程(B,C,D)则会执行失败,casTabAt的结果为false。那么线程A会执行break语句跳出for循环,而其他三个线程会再次执行for循环,并执行到case4的代码段中。
五、第三种情况(如果寻址后的位置是正在迁移状态)
5.1、源码
-
源码如下
else if ((fh = f.hash) == MOVED){
tab = helpTransfer(tab, f);
}
-
MOVED变量的值是什么  -
当我们通过hash寻址到了我们应该插入的下标为i的位置上,已经存在了Node f,并且这个f的hash值等于-1,说明当前这个下标为i的位置,正在执行移动操作。那么,我们会通过执行helpTransfer方法来协助其他线程进行扩容操作。详细操作我们来看helpTransfer方法的具体实现。
5.2、helpTransfer方法
-
源码如下  -
helpTransfer方法作用 参与扩容数据迁移的操作。 -
源码解释 (1)、f.nextTable存储的是扩容后新的table数组。 (2)、int rs = resizeStamp(tab.length);返回的是旧数组的长度信息。 (3)、sc = sizeCtl) < 0 说明当前还是在对旧表操作中的状态,即:扩容数据转移还在操作中,没有操作完毕。 (4)、U.compareAndSwapInt(this, SIZECTL, sc, sc + 1);含义是,由于当前线程要帮忙去执行扩容和数据迁移操作,所以将总参与线程数+1。 (5)、执行transfer操作。该方法具体操作请参考【5.3.6> transfer(Node<K,V>[] tab, Node<K,V>[] nextTab) 】
六、其他情况( 将节点插入到链表中或者红黑树中。)
我们调用put方法的时候,此部分为最核心的处理逻辑了。因为当table表被初始化了,并且出现哈希冲突了,并且Node f这个位置并没有发生移动的情况下,都会走到这段代码段中。而这种情况又是最多发生的情况。所以,这部分我们要着重的仔细分析一番。
6.1、源码如下

6.2、流程解释
- 上面代码一共可以分为3部分内容,已经都用红框标注好了,分别是:
- 第一部分:向链表中插入Node的操作。
- 第二部分:向红黑树中插入Node的操作。(红黑树本次不涉及)
- 第三部分:扩容或者转换元素存储类型的操作。
- 当然,前提是针对f进行synchronize加锁。通过这段代码,我们可以看得出,ConcurrentHashMap是针对具体某个下标的Node进行并发竞争加锁的。极大的避免了由于加锁导致的效率低下的问题。
6.3、第一部分:向链表中插入Node的操作
-
源码如下 if (fh >= 0) {
binCount = 1;
for (Node<K,V> e = f;; ++binCount) {
K ek;
if (e.hash == hash &&
((ek = e.key) == key ||
(ek != null && key.equals(ek)))) {
oldVal = e.val;
if (!onlyIfAbsent)
e.val = value;
break;
}
Node<K,V> pred = e;
if ((e = e.next) == null) {
pred.next = new Node<K,V>(hash, key,
value, null);
break;
}
}
}
-
源码解释 (1)、fh 表示Node f的hash值,如果大于等于0,则表示正常的Node节点。 (2)、binCount=1对应链表中的第2个Node节点。 (3)、从链表的头节点遍历到末尾节点:如果f节点的hash值与put的key的hash值相同,并且两个key值也是相同,那么如果onlyIfAbsent=false则将新的value值替换旧的value值,否则不替换value值。执行完毕后,break跳出循环; 遍历到末尾节点,依然没有找到key值且hash值相同的Node,则将新Node加入到链表末尾。执行完毕后,break跳出循环。
6.4、第三部分:扩容或者转换元素存储类型的操作
如果Node链表长度大于等于9,则执行treeifyBin方法进行扩容或者转换元素存储操作。
6.4.1 、treeifyBin方法
-
源码部分  -
如果table数组长度小于64,则执行扩容操作。 -
如果数组长度大于等于64,则进行红黑树扩充。
6.4.2、 tryPresize方法
-
源码如下 首先,通过tableSizeFor根据size计算出2的n次方所有值中,所有大于size值中最小的那个值。具体的逻辑,参考【6.4.4> tableSizeFor(int c)】 -
源码逻辑解释 (1)、首先,正常情况下,sizeCtl表示table数组的阈值,所以肯定是大于0的。while循环里一共有3个判断逻辑: (2)第一个判断:table数组没有初始化完毕。这块就是创建table数组,没什么别的复杂逻辑。 (3)、第二个判断:数组超过最大值,或者扩容发生越界。(MAXIMUM_CAPACITY=1<<30) 针对如上特殊情况,即直接break跳出循环。 (4)、第三个判断:table还是那个table,这个过程中没有被其他线程重建过。
6.4.2.1、 第一个判断(table数组没有初始化完毕)
-
源码如下 if (tab == null || (n = tab.length) == 0) {
n = (sc > c) ? sc : c;
if (U.compareAndSwapInt(this, SIZECTL, sc, -1)) {
try {
if (table == tab) {
Node<K,V>[] nt = (Node<K,V>[])new Node<?,?>[n];
table = nt;
sc = n - (n >>> 2);
}
} finally {
sizeCtl = sc;
}
}
}
-
执行过程如下所示 (1)、首先,将sizeCtl赋值为-1,则表示针对table正在操作中。 (2)、其次,创建table,且sc赋值为table数组的3/4长度。 (3)、最后,将sizeCtl赋值为扩容阈值,表示针对table的操作已经执行完毕。
6.4.2.2、第二个判断(数组超过最大值,或者扩容发生越界)
-
源码如下 
6.4.2.3、第三个判断(table还是那个table,这个过程中没有被其他线程重建过
)
1、源码如下  2、resizeStamp方法的具体作用是返回table数组长度相关信息。源码如下所见: 
3、resizeStamp方法的解释
- 其中,Integer.numberOfLeadingZeros(n)具体逻辑,请参考【6.4.5> numberOfLeadingZeros(int i)】
- 我么可以举例上面方面发计算过程:
假设n=16,那么二进制就是00010000,那么从左侧最高位开始计算,连续一共有27个0,那么Integer.numberOfLeadingZeros(16)就返回27。 RESIZE_STAMP_BITS=16,那么1<<(RESIZE_STAMP_BITS - 1)=1<<(16-1)=1<<15 我们在计算27 | 15,转换为二进制就是:00011011 | 00001000000000000000 = 00001000000000011011 - 综上所述,resizeStamp返回的结构由三部分组成,就是:
(1)、【高16位】16个0 (2)、【第16位】1 (3)、【第0~15位】"以二进制对table数组长度进行转换,然后计算从最左边算起连续的“0”的总数量"的二进制表现。
4、我们介绍完resizeStamp方法后,往下看if判断,sc表示sizeCtl,如果sc < 0,则说明table数组正在被其他线程操作着(比如:扩容)。
if (sc < 0) {
Node<K,V>[] nt;
if ((sc >>> RESIZE_STAMP_SHIFT) != rs || sc == rs + 1 || sc == rs + MAX_RESIZERS || (nt = nextTable) == null || transferIndex <= 0) {
break;
}
if (U.compareAndSwapInt(this, SIZECTL, sc, sc + 1)) {
transfer(tab, nt);
}
}
-
因为在table被其他线程操作的时候,sc其实高16位表示的就是resizeStamp返回的值,即,我们可以认为是table数组长度的信息。那么如果不等于rs,说明数组的长度已经变化了,如果sc==rs+1,说明数组长度是二进制里前进了1个bit,即:十进制中原数组长度的2倍。后面其他的判断,就不一一说明了,比较容易理解。我们来关注else if中的内容,因为这部分的transfer方法,才是我们关注的重点。如下所示: else if (U.compareAndSwapInt(this, SIZECTL, sc, (rs << RESIZE_STAMP_SHIFT) + 2)) {
transfer(tab, null);
}
-
我们先理解一下(rs << RESIZE_STAMP_SHIFT) + 2)是什么意思? 高16位:记录了旧数组的容量大小。 低16位:保存了参与扩容的线程数量,假设低16位是n,则n-1就是扩容的线程数。 -
为什么要+2而不是从1开始计数呢? 因为数组初始化时,sizeCtl设置为-1,所以1的那个位置被占了,所以从2开始计算。
6.4.3、transfer方法
- transfer这个方法主要是用来执行扩容和之后的数据迁移操作的。这个方法逻辑比较复杂,我们就不把这个方法整个的源码都粘过去了。而是分步骤来给大家标注讲解。
- 我们先来整体的介绍一下这个方法的主要流程:
(1)、步骤1:计算迁移时的步长(stride)。 (2)、步骤2:如果入参nextTab传入null,那么创建初始化nextTab。 (3)、步骤3:开启无限循环。首先:计算需要转移的节点范围。然后:将待转移的节点范围中的每个节点的数据进行转移。
6.4.3.1 步骤1:计算迁移时的步长
1、源码如下所示:
if ((stride = (NCPU > 1) ? (n >>> 3) / NCPU : n) < MIN_TRANSFER_STRIDE) {
stride = MIN_TRANSFER_STRIDE;
}
2、扩容时,计算每次转移的固定节点数(步长)
- 如果NCPU大于1,则stride=n/8/NCPU,否则stride=n;但是,如果计算出来的stride小于16,那么stride就被赋值为16
- 其中:最小转移的节点数为:MIN_TRANSFER_STRIDE=16
3、我们假设现在有A、B两个线程共同执行transfer,入参tab的长度为32,nextTable=null。
- MIN_TRANSFER_STRIDE=16
- n=tab.length=32
- NCPU=8(我自己的电脑)
- 那么n>>>3=32/8=4,由于4<16,所以stride=16。
6.4.3.2 步骤2:初始化nextTab
-
源码如下 if (nextTab == null) {
try {
Node<K,V>[] nt = (Node<K,V>[])new Node<?,?>[n << 1];
nextTab = nt;
} catch (Throwable ex) {
sizeCtl = Integer.MAX_VALUE;
return;
}
nextTable = nextTab;
transferIndex = n;
}
-
如果transfer的第二个入参nextTab为null,那么就会执行上面这段代码。 (1)、首先,创建n的2倍长度的新数组。n如果等于32,那么nt数组的长度就是64。 (2)、其次,将新的table数组nt赋值给nextTable和nextTab变量。即:nextTable=nextTab=nt (3)、最后,transferIndex=n=32。
6.4.3.3 步骤3:扩容及数据迁移
1、首先,创建ForwardingNode,源码如下所示:
ForwardingNode<K,V> fwd = new ForwardingNode<K,V>(nextTab);
2、数据结构如下所示: 
3、开启无限循环
boolean advance = true;
boolean finishing = false;
for (int i = 0, bound = 0;;) {
Node<K,V> f;
int fh;
while (advance) {
int nextIndex;
int nextBound;
if (--i >= bound || finishing) {
advance = false;
}
else if ((nextIndex = transferIndex) <= 0) {
i = -1;
advance = false;
}
else if (U.compareAndSwapInt(this, TRANSFERINDEX, nextIndex,
nextBound = (nextIndex > stride ? nextIndex - stride : 0))) {
bound = nextBound;
i = nextIndex - 1;
advance = false;
}
}
... 下面代码后续我们在分析 ...
}
4、解释
-
while循环中其实主要做了两件事: (1)、第一件:i其实表示要数据迁移的数组下标。那么–i,其实相当于往前遍历一步,随着每次执行for循环,都会一步一步往前走。 (2)、第二件:如果多线程执行,会在CAS赋值transferIndex的时候发生碰撞。transferIndex表示下一个待迁移的边界。 (3)、所以,每个线程迁移数据的范围是从bound到i,迁移长度为stride。 -
transferIndex就是当出现多线程并发扩容时,这个全局变量,这个变量是线程共享的,是用来给各个线程分配节点的。其他变量都是线程内部自有的,线程私有参数。 -
下面代码的主框架是4个case的判断,如下所示: if (i < 0 || i >= n || i + n >= nextn) {
... case1:扩容迁移结束逻辑 ...
}
else if ((f = tabAt(tab, i)) == null) {
... case2:如果下标i处没有节点,则不需要进行扩容迁移操作 ...
}
else if ((fh = f.hash) == MOVED) {
... case3:下标为i的这个位置已经被处理过了,设置advance = true,重新执行while(advance) ...
}
else {
... case4:执行扩容迁移操作 ...
}
-
解释: 下面对四个步骤进行详细解析。
6.4.3.3.1 case1:扩容迁移结束逻辑
1、源码如下
if (i < 0 || i >= n || i + n >= nextn) {
int sc;
if (finishing) {
nextTable = null;
table = nextTab;
sizeCtl = (n << 1) - (n >>> 1);
return;
}
if (U.compareAndSwapInt(this, SIZECTL, sc = sizeCtl, sc - 1)) {
if ((sc - 2) != resizeStamp(n) << RESIZE_STAMP_SHIFT) {
return;
}
finishing = advance = true;
i = n;
}
}
2、解释
- 当扩容的活儿都分配完毕了,那么当前线程就不用执行扩容迁移行为了。那么此时i=-1
- 由于finishing为false,所以,第一次执行这段代码的时候,会直接跳过if(finishing)的代码块。
- 第二个if判断的意思就是,由于当前线程不需要再执行扩容迁移任务了,所以将总参与线程数减掉一个,sc和sizeCtl前面已经介绍过,它包含两部分含义:高16位表示数组长度信息,低16位表示参与扩容数据迁移的总线程数。
- finishing=true之后,再次执行此代码块,就会执行if(finishing)部分。
(1)、这段代码会将table数组赋值为扩容后的新数组nextTab(长度为旧数组的2倍) (2)、根据新的数组nextTab,设置新的阈值。
6.4.3.3.2 case2:如果下标i处没有节点,则不需要进行扩容迁移操作
1、源码如下
else if ((f = tabAt(tab, i)) == null) {
advance = casTabAt(tab, i, null, fwd);
}
2、解释
- 这段由于不需要进行数据迁移了,所以将旧table的i位置赋值fwd节点,表明该位置已经处理过了。
6.4.3.3.3 case3:下标为i的这个位置已经被处理过了
1、源码如下
else if ((fh = f.hash) == MOVED) {
advance = true;
}
2、解释
6.4.3.3.4 case4:执行扩容迁移操作
1、源码如下
synchronized (f) {
if (tabAt(tab, i) == f) {
Node<K,V> ln;
Node<K,V> hn;
if (fh >= 0) {
int runBit = fh & n;
Node<K,V> lastRun = f;
for (Node<K,V> p = f.next; p != null; p = p.next) {
int b = p.hash & n;
if (b != runBit) {
runBit = b;
lastRun = p;
}
}
if (runBit == 0) {
ln = lastRun;
hn = null;
}
else {
hn = lastRun;
ln = null;
}
for (Node<K,V> p = f; p != lastRun; p = p.next) {
int ph = p.hash;
K pk = p.key;
V pv = p.val;
if ((ph & n) == 0) {
ln = new Node<K,V>(ph, pk, pv, ln);
}
else {
hn = new Node<K,V>(ph, pk, pv, hn);
}
}
setTabAt(nextTab, i, ln);
setTabAt(nextTab, i + n, hn);
setTabAt(tab, i, fwd);
advance = true;
}
else if (f instanceof TreeBin) {
... 红黑树处理逻辑(不涉及讲解部分) ...
}
}
}
2、解释
-
首先,锁住下标为i的元素Node<K,V> f -
计算runBit值——int runBit = fh & n; n为旧table数组的长度(假如n=16,则二进制为10000,那么其实后面四个0才是原数组对应的下标位)综上所述,如果runBit=0,则说明元素不需要迁移,因为还是在低位区ln;否则需要迁移,因为是在高位区hn(也就是我们2倍扩展新生成的位置); -
针对原table数组中旧数据拆出高位区和低位区的处理方式如下图所示:  -
组装好ln和hn后,将其插入到相应的高区位下标i+n和低区位i上。 -
将旧的table数组对应i的位置插入fwd节点,表明该位置已经处理过了。(因为hash=MOVED=-1)
6.4.4、tableSizeFor方法
-
源码部分  -
函数的作用——返回指定容量的2的n次方。即:输入值为c,返回值为result:满足result=(2^k>=c),k取最小值。 -
输入输出结果如下: (1)、输入3、4、5时,返回4、4、8 (2)、输入11、12、13时,都返回16 (3)、输入200、210、220时,都返回256。 -
由于table数组长度都是2的n次方,且初始值为16,所以,可以通过高位连续多少个0来判断数组的长度是否相同。 -
如果是偶数,则原样输出  -
如果是奇数,则(n-1)*2 :   
6.4.5、numberOfLeadingZeros方法
-
这个方法的作用是传入一个int类型数据,返回这个数据的二进制串中从最左边算起连续的“0”的总数量。因为int类型的数据长度为32所以高位不足的地方会以“0”填充。 -
我们先看一下这个方法的源码: public static int numberOfLeadingZeros(int i) {
if (i == 0)
return 32;
int n = 1;
if (i >>> 16 == 0) {
n += 16;
i <<= 16;
}
if (i >>> 24 == 0) {
n += 8;
i <<= 8;
}
if (i >>> 28 == 0) {
n += 4;
i <<= 4;
}
if (i >>> 30 == 0) {
n += 2;
i <<= 2;
}
n -= i >>> 31;
return n;
}
-
方法源码看起来不太直观,我们通过图来了解一下  
七、addCount将ConcurrentHashMap中存储的k,v总数+1
7.1、源码
-
源码如下 private final void addCount(long x, int check) {
CounterCell[] as; long b, s;
if ((as = counterCells) != null || !U.compareAndSwapLong(this, BASECOUNT, b = baseCount, s = b + x)) {
... 第一种情况,计算当前存入key-value的总数 ...
}
if (check >= 0) {
... 第二种情况,存储的总kv数量达到了阈值,执行扩容 ...
}
}
-
源码解释 (1)、第一种情况:计算当前存入key-value的总数 (2)、第二种情况:存储的总kv数量达到了阈值,执行扩容 -
addCount方法作用 维护ConcurrentHashMap中总的kv数量值,当存储的总kv值超过了阈值,那么会执行扩容操作。
7.2 第一种情况(计算当前存入key-value的总数)
-
源码如下 if ((as = counterCells) != null || !U.compareAndSwapLong(this, BASECOUNT, b = baseCount, s = b + x)) {
CounterCell a;
long v;
int m;
boolean uncontended = true;
if (as == null ||
(m = as.length - 1) < 0 ||
(a = as[ThreadLocalRandom.getProbe() & m]) == null ||
!(uncontended = U.compareAndSwapLong(a,CELLVALUE, v = a.value, v + x))) {
fullAddCount(x, uncontended);
return;
}
if (check <= 1) {
return;
}
s = sumCount();
}
-
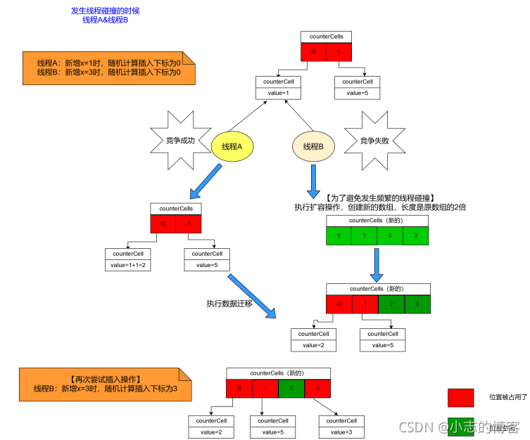
源码解释 (1)、第一次执行这段方法的时候,counterCells默认等于null。 (2)、假设现在有线程A和线程B两个线程同时执行addCount的这段代码,那么(as = counterCells) != null判断结果为false。 (3)、s=b+x,其中b是baseCount,x是addCount的第一个入参,表示总容量需要增加n个kv。 (4)、!U.compareAndSwapLong(this, BASECOUNT, b = baseCount, s = b + x))操作只有一条线程可以执行成功,假设,线程A执行将baseCount修改为s成功,则不用进入if判断的方法体中。而线程B则需要进入if的方法体中。那么,这里大家需要记住一点,总量是有两部分组成的,baseCount就是计数其中之一。 (5)、线程B由于执行CAS操作失败,那么对于这种所有竞争失败的线程,都会执行fullAddCount方法。这个方法里面就是计算总量的第二部分——CounterCell.value。
7.2.1、fullAddCount方法
-
源码部分,只看框架相关的代码,如下: private final void fullAddCount(long x, boolean wasUncontended) {
int h;
if ((h = ThreadLocalRandom.getProbe()) == 0) {
... 初始化操作随机数生成器 ...
}
for (;;) {
if ((as = counterCells) != null && (n = as.length) > 0) {
f ((a = as[(n - 1) & h]) == null) {
...如果随机数h待插入的下标位置没有元素,则插入CounterCell ...
}
else if (!wasUncontended) {
wasUncontended = true;
}
else if (U.compareAndSwapLong(a, CELLVALUE, v = a.value, v + x)) {
break;
}
else if (counterCells != as || n >= NCPU) {
collide = false;
}
else if (!collide) {
collide = true;
}
else if (cellsBusy == 0 && U.compareAndSwapInt(this, CELLSBUSY, 0, 1)) {
... 多线程之间设置CounterCell的value值时发生碰撞,那么扩展CounterCell的长度,以减少碰撞次数 ...
}
... ...
}
else if (cellsBusy == 0 && counterCells == as && U.compareAndSwapInt(this, CELLSBUSY, 0, 1)) {
... 创建一个长度为2的CounterCell数组,将x赋值进数组,跳出循环 ...
}
else if (U.compareAndSwapLong(this, BASECOUNT, v = baseCount, v + x)) {
... 如果修改成功,则跳出循环 ...
break;
}
}
-
源码解释 (1)、fullAddCount代码较多,总体可以分为两部分:第一部分,如果获得随机数为0,则初始化当前线程的探针哈希值。第二部分,开启无限循环,利用CounterCell进行计数。 (2)、 第一部分比较简单。只需要记住一下几个方法的作用: ThreadLocalRandom.getProbe():用来获得随机数 ThreadLocalRandom.localInit():初始化当前线程的探针哈希值 ThreadLocalRandom.advanceProbe(h):更改当前线程的探针哈希值 (3)、第二部分,利用CounterCell进行计数一共分为3种情况: case1:counterCells不为空且数组里面有元素。 case2:cellsBusy为0且counterCells为空。 case3:尝试修改baseCount的值。 (4)、这里我通过一张图,先介绍一下代码里的逻辑:  
7.2.1.1、case1:counterCells不为空且数组里面有元素
-
部分源码 CounterCell[] as;
CounterCell a;
int n;
long v;
if ((as = counterCells) != null && (n = as.length) > 0) {
if ((a = as[(n - 1) & h]) == null) {
if (cellsBusy == 0) {
CounterCell r = new CounterCell(x);
if (cellsBusy == 0 && U.compareAndSwapInt(this, CELLSBUSY, 0, 1)) {
boolean created = false;
try {
CounterCell[] rs;
int m;
int j;
if ((rs = counterCells) != null && (m = rs.length) > 0 && rs[j = (m - 1) & h] == null) {
rs[j] = r;
created = true;
}
} finally {
cellsBusy = 0;
}
if (created) {
break;
}
continue;
}
}
collide = false;
}
else if (!wasUncontended) {
wasUncontended = true;
}
else if (U.compareAndSwapLong(a, CELLVALUE, v = a.value, v + x)) {
break;
}
else if (counterCells != as || n >= NCPU) {
collide = false;
}
else if (!collide) {
collide = true;
}
else if (cellsBusy == 0 && U.compareAndSwapInt(this, CELLSBUSY, 0, 1)) {
try {
if (counterCells == as) {
CounterCell[] rs = new CounterCell[n << 1];
for (int i = 0; i < n; ++i) {
rs[i] = as[i];
}
counterCells = rs;
}
} finally {
cellsBusy = 0;
}
collide = false;
continue;
}
h = ThreadLocalRandom.advanceProbe(h);
}
-
counterCells表示CounterCell的数组,那么我们先介绍一下CounterCell吧。
private transient volatile CunterCell[] counterCells;
@sun.misc.Contended static dinal class CounterCell{
volatile Long value;
CounterCell(long x){
value=x;
}
}
-
@sun.misc.Countended注解是做什么的? (1)、Java8的@sun.misc.Contended注解(Contended:有争议的) (2)、@sun.misc.Contended是Java8新增的一个注解,对某字段加上该注解则表示该字段会单独占用一个缓存行(Cache Line)。 (3)、这里的缓存行是指CPU缓存(L1、L2、L3)的存储单元,常见的缓存行大小为64字节。 (4)、(注:JVM添加-XX:-RestrictContended参数后@sun.misc.Contended注解才有效) -
单独使用一个缓存行有什么作用 (1)、避免伪共享。为了提高读取速度,每个CPU有自己的缓存,CPU读取数据后会存到自己的缓存里。而且为了节省空间,一个缓存行可能存储着多个变量,即伪共享。 (2)、 但是这对于共享变量,会造成性能问题,例如:当一个CPU要修改某共享变量A时会先锁定自己缓存里A所在的缓存行,并且把其他CPU缓存上相关的缓存行设置为无效。但如果被锁定或失效的缓存行里,还储了其他不相干的变量B,其他线程此时就访问不了B,或者由于缓存行失效需要重新从内存中读取加载到缓存里,这就造成了开销。所以让共享变量A单独使用一个缓存行就不会影响到其他线程的访问。 -
Java8之前的方案是什么 (1)、在Java8之前,是通过代码里手动添加属性的方式解决的,如: class LongWithPadding {
long value;
long p0, p1, p2, p3, p4, p5, p6;
}
(2)、一个long占8个字节,再添加7个long属性就会变成64个字节,刚好是一个缓存行大小。 (3)、但是注意,Java7开始JVM做优化时可能会把不用的变量给去掉,所以这种方法并不推荐使用。 (4)、适用场景主要适用于频繁写的共享数据上。如果不是频繁写的数据,那么CPU缓存行被锁的几率就不多,所以没必要使用了,否则不仅占空间还会浪费CPU访问操作数据的时间。 -
源码解释 -
如果(a = as[(n - 1) & h]) == null,则表明随机数h待插入的下标位置没有元素。cellsBusy=0表示当前处理CounterCell是空闲的状态,那么就创建CounterCell,然后通过CAS的方式将cellsBusy赋值为1,表明现在正在处理CounterCell中,将其插入到conuterCells数组中后,将cellsBusy赋值为0,表明操作完毕。 if ((a = as[(n - 1) & h]) == null) {
if (cellsBusy == 0) {
CounterCell r = new CounterCell(x);
if (cellsBusy == 0 && U.compareAndSwapInt(this, CELLSBUSY, 0, 1)) {
boolean created = false;
try {
CounterCell[] rs;
int m;
int j;
if ((rs = counterCells) != null && (m = rs.length) > 0 && rs[j = (m - 1) & h] == null) {
rs[j] = r;
created = true;
}
} finally {
cellsBusy = 0;
}
if (created) {
break;
}
continue;
}
}
collide = false;
}
-
如果wasUncontended=false(表示当前线程CAS竞争失败),则将wasUncontended重置为true。 else if (!wasUncontended) {
wasUncontended = true;
}
-
如果随机数h待插入的下标位置存在CounterCell a,尝试将a的value值加x else if (U.compareAndSwapLong(a, CELLVALUE, v = a.value, v + x)) {
break;
}
-
如果counterCells已经发生了变化(因为下面会有扩容的情况发生) else if (counterCells != as || n >= NCPU) {
collide = false;
}
-
多线程之间设置CounterCell的value值时发生了碰撞,那么扩展CounterCell的长度,以减少碰撞次数 else if (cellsBusy == 0 && U.compareAndSwapInt(this, CELLSBUSY, 0, 1)) {
try {
if (counterCells == as) {
CounterCell[] rs = new CounterCell[n << 1];
for (int i = 0; i < n; ++i) {
rs[i] = as[i];
}
counterCells = rs;
}
} finally {
cellsBusy = 0;
}
collide = false;
continue;
}
7.2.1.2、case2:cellsBusy为0且counterCells为空
-
如果满足这种条件,那么创建一个长度为2的CounterCell数组counterCells,并将x赋值进数组,跳出循环 else if (cellsBusy == 0 && counterCells == as && U.compareAndSwapInt(this, CELLSBUSY, 0, 1)) {
boolean init = false;
try {
if (counterCells == as) {
CounterCell[] rs = new CounterCell[2];
rs[h & 1] = new CounterCell(x);
counterCells = rs;
init = true;
}
} finally {
cellsBusy = 0;
}
if (init) {
break;
}
}
7.2.1.3、case3:尝试修改baseCount的值
7.2.2、sumCount方法
-
源码如下 final long sumCount() {
CounterCell[] as = counterCells; CounterCell a;
long sum = baseCount;
if (as != null) {
for (int i = 0; i < as.length; ++i) {
if ((a = as[i]) != null)
sum += a.value;
}
}
return sum;
}
-
源码解释 里面逻辑比较简单,ConcurrentHashMap里总的kv数量就是:【baseCount数量】+【sum(CounterCells里所有CounterCell的value)】
7.3 第二种情况(存储的总kv数量达到了阈值,执行扩容)
-
源码如下 while (s >= (long)(sc = sizeCtl) && (tab = table) != null && (n = tab.length) < MAXIMUM_CAPACITY) {
int rs = resizeStamp(n);
if (sc < 0) {
if ((sc >>> RESIZE_STAMP_SHIFT) != rs ||
sc == rs + 1 ||
sc == rs + MAX_RESIZERS ||
(nt = nextTable) == null ||
transferIndex <= 0) {
break;
}
if (U.compareAndSwapInt(this, SIZECTL, sc, sc + 1)) {
transfer(tab, nt);
}
}
else if (U.compareAndSwapInt(this, SIZECTL, sc, (rs << RESIZE_STAMP_SHIFT) + 2)) {
transfer(tab, null);
}
s = sumCount();
}
-
源码解释 逻辑包含两个内容: case1:如果sc为负值,表明正在执行扩容操作中,那么也加入扩容的“大部队”中 case2:否则,表明table数组没有扩容,那么,发起扩容操作。 这部分内容涉及的内容U.compareAndSwapInt(this, SIZECTL, sc, sc + 1)、U.compareAndSwapInt(this, SIZECTL, sc, (rs << RESIZE_STAMP_SHIFT) + 2)、transfer方法和sumCount方法在上面都介绍过了。
|