|
两数之和 (注意:此题用到链表的知识)
给你两个 非空 的链表,表示两个非负的整数。它们每位数字都是按照 逆序 的方式存储的,并且每个节点只能存储 一位 数字。
请你将两个数相加,并以相同形式返回一个表示和的链表。
你可以假设除了数字 0 之外,这两个数都不会以 0 开头。 
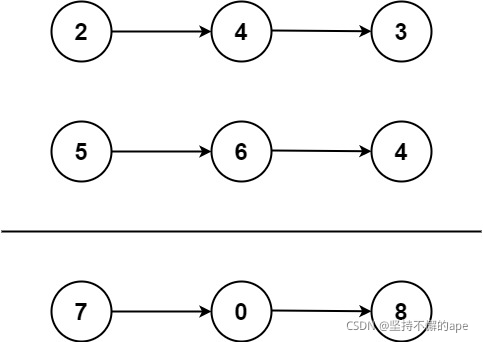
示例 1:
输入:l1 = [2,4,3], l2 = [5,6,4] 输出:[7,0,8] 解释:342 + 465 = 807. 示例 2:
输入:l1 = [0], l2 = [0] 输出:[0] 示例 3:
输入:l1 = [9,9,9,9,9,9,9], l2 = [9,9,9,9] 输出:[8,9,9,9,0,0,0,1]
来源:力扣(LeetCode) 链接:https://leetcode-cn.com/problems/add-two-numbers
package November;
public class Day02 {
public ListCode addTwoNumbers(ListCode l1,ListCode l2) {
ListCode head=null;
ListCode tail=null;
int carry=0;
while(l1!=null||l2!=null) {
int n1=l1!=null?l1.data:0;
int n2=l2!=null?l2.data:0;
int sum=n1+n2+carry;
if (head==null) {
head=tail=new ListCode(sum%10);
}else {
tail.next=new ListCode(sum%10);
tail=tail.next;
}
carry=sum/10;
if (l1!=null) {
l1=l1.next;
}
if (l2!=l2.next) {
l2=l2.next;
}
}
if (carry>0) {
tail.next=new ListCode(carry);
}
return head;
}
}
|