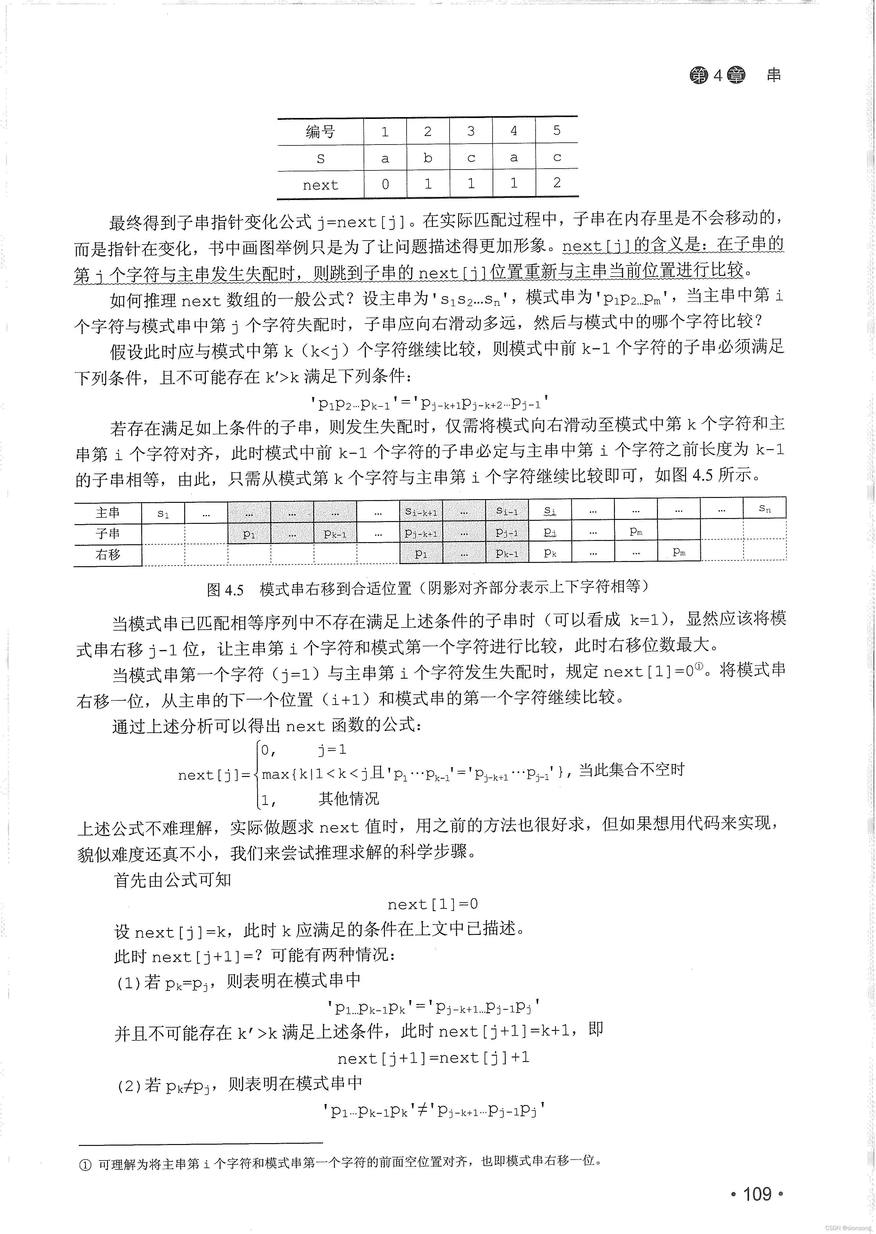
|
截图自王道数据结构考研辅导,下面附上了完整代码
    
#include<iostream>
#include<string>
using namespace std;
int Index_kmp(string S,string T,int next[]){
int i=1,j=1;
while(i<S.size()&&j<T.size()){
if(j==0||S[i]==T[j]){
i++;
j++;
}else{
j=next[j];
}
}
if(j>T.size()-1)
return i-T.size()+1;
else
return 0;
}
void get_next(string T,int next[]){
int i=1,j=0;
next[1]=0;
while(i<T.size()-1){
if(j==0||T[i]==T[j]){
i++;
j++;
next[i]=j;
}else{
j=next[j];
}
}
}
//改进的KMP算法
void get_nextval(string T,int nextval[]){
int i=1,j=0;
nextval[i]=0;
while(i<T.size()-1){
if(j==0||T[i]==T[j]){
i++;
j++;
if(T[i]!=T[j])
nextval[i]=j;
else
nextval[i]=nextval[j];
}else{
j=nextval[j];
}
}
}
// 测试代码
int main() {
string S = " BBC ABCDAB ABCDABCDABDE";//由于从1开始,所以第一个字符为空
string T = " ABCDABD"; //由于从1开始,所以第一个字符为空,真正的T是从第二个字符开始的
int next[T.size()];
int nextval[T.size()];
get_next(T,next);
get_nextval(T,nextval);
int index = Index_kmp(S,T,nextval);
cout << "第一个匹配的索引为:" << index << endl;
return 0;
}
output:
|