|
给你一个链表的头节点 head ,旋转链表,将链表每个节点向右移动 k 个位置。
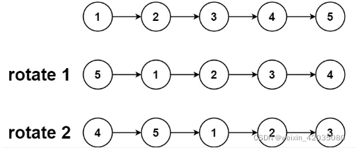
示例 1:
 输入:head = [1,2,3,4,5], k = 2 输出:[4,5,1,2,3]
?
来源:力扣(LeetCode) 链接:https://leetcode-cn.com/problems/rotate-list
/**
* Definition for singly-linked list.
* struct ListNode {
* int val;
* ListNode *next;
* ListNode() : val(0), next(nullptr) {}
* ListNode(int x) : val(x), next(nullptr) {}
* ListNode(int x, ListNode *next) : val(x), next(next) {}
* };
*/
class Solution {
public:
ListNode* rotateRight(ListNode* head, int k) {
if(!head || !head->next)
return head;
ListNode* fast = head;
ListNode* slow = head;
int list_length = 0;
while(fast){
list_length ++;
fast = fast->next;
}
k = k % list_length;
fast = head;
while(k--)
fast = fast->next;
while(fast->next){
slow = slow->next;
fast = fast->next;
}
fast->next = head;
head = slow->next;
slow->next = nullptr;
return head;
}
};
官方解法:
class Solution {
public:
ListNode* rotateRight(ListNode* head, int k) {
if (k == 0 || head == nullptr || head->next == nullptr) {
return head;
}
int n = 1;
ListNode* iter = head;
while (iter->next != nullptr) {
iter = iter->next;
n++;
}
int add = n - k % n;
if (add == n) {
return head;
}
iter->next = head;
while (add--) {
iter = iter->next;
}
ListNode* ret = iter->next;
iter->next = nullptr;
return ret;
}
};
作者:LeetCode-Solution
链接:https://leetcode-cn.com/problems/rotate-list/solution/xuan-zhuan-lian-biao-by-leetcode-solutio-woq1/
来源:力扣(LeetCode)
著作权归作者所有。商业转载请联系作者获得授权,非商业转载请注明出处。
|