1.1 类图结构

注意这个table,就是我们HashMap底层的数组,这是一个Node数组,我们传入的键值对就是封装在这样的一个Node中后存放的。Node是HashMap的一个静态内部类,内部维护了一个next指针,指向的下一个Node,所以Node就是一个单向链表的节点。
static class Node<K,V> implements Map.Entry<K,V> {
final int hash;
final K key;
V value;
Node<K,V> next;
}
1.2 加入元素与扩容机制分析
先根据以下测试代码进行debug来对HashMap的底层进行分析
public static void main(String[] args) {
Map<Integer, String> map = new HashMap<>();
for (int i = 0; i <= 80; i++) {
map.put(i, i + "");
}
}
首先调用HashMap的无参构造器
public HashMap() {
this.loadFactor = DEFAULT_LOAD_FACTOR;
}
调用无参构造器的时候,会初始化加载因子,初始值采用默认值0.75
调用map的put方法
public V put(K key, V value) {
return putVal(hash(key), key, value, false, true);
}
- 计算传入key的hash值——调用hash()方法
static final int hash(Object key) {
int h;
return (key == null) ? 0 : (h = key.hashCode()) ^ (h >>> 16);
}
? 这就是我们计算我们传入的key的hash值的方法,可以看到是调用了对象的hashcode方法;
? 计算key的hash值的目的就是为了在后面计算出当前传入的key应该放在table的哪个位置上。
调用putVal()方法
final V putVal(int hash, K key, V value, boolean onlyIfAbsent,
boolean evict) {
Node<K,V>[] tab; Node<K,V> p; int n, i;
if ((tab = table) == null || (n = tab.length) == 0)
n = (tab = resize()).length;
if ((p = tab[i = (n - 1) & hash]) == null)
tab[i] = newNode(hash, key, value, null);
else {
Node<K,V> e; K k;
if (p.hash == hash &&
((k = p.key) == key || (key != null && key.equals(k))))
e = p;
else if (p instanceof TreeNode)
e = ((TreeNode<K,V>)p).putTreeVal(this, tab, hash, key, value);
else {
for (int binCount = 0; ; ++binCount) {
if ((e = p.next) == null) {
p.next = newNode(hash, key, value, null);
if (binCount >= TREEIFY_THRESHOLD - 1)
treeifyBin(tab, hash);
break;
}
if (e.hash == hash &&
((k = e.key) == key || (key != null && key.equals(k))))
break;
p = e;
}
}
if (e != null) {
V oldValue = e.value;
if (!onlyIfAbsent || oldValue == null)
e.value = value;
afterNodeAccess(e);
return oldValue;
}
}
++modCount;
if (++size > threshold)
resize();
afterNodeInsertion(evict);
return null;
}
扩容放法resize()如下
final HashMap.Node<K,V>[] resize() {
HashMap.Node<K,V>[] oldTab = table;
int oldCap = (oldTab == null) ? 0 : oldTab.length;
int oldThr = threshold;
int newCap, newThr = 0;
if (oldCap > 0) {
if (oldCap >= MAXIMUM_CAPACITY) {
threshold = Integer.MAX_VALUE;
return oldTab;
}
else if ((newCap = oldCap << 1) < MAXIMUM_CAPACITY &&
oldCap >= DEFAULT_INITIAL_CAPACITY)
newThr = oldThr << 1;
}
else if (oldThr > 0)
newCap = oldThr;
else {
newCap = DEFAULT_INITIAL_CAPACITY;
newThr = (int)(DEFAULT_LOAD_FACTOR * DEFAULT_INITIAL_CAPACITY);
}
if (newThr == 0) {
float ft = (float)newCap * loadFactor;
newThr = (newCap < MAXIMUM_CAPACITY && ft < (float)MAXIMUM_CAPACITY ?
(int)ft : Integer.MAX_VALUE);
}
threshold = newThr;
HashMap.Node<K,V>[] newTab = (HashMap.Node<K,V>[])new HashMap.Node[newCap];
table = newTab;
if (oldTab != null) {
for (int j = 0; j < oldCap; ++j) {
HashMap.Node<K,V> e;
if ((e = oldTab[j]) != null) {
oldTab[j] = null;
if (e.next == null)
newTab[e.hash & (newCap - 1)] = e;
else if (e instanceof HashMap.TreeNode)
((HashMap.TreeNode<K,V>)e).split(this, newTab, j, oldCap);
else {
HashMap.Node<K,V> loHead = null, loTail = null;
HashMap.Node<K,V> hiHead = null, hiTail = null;
HashMap.Node<K,V> next;
do {
next = e.next;
if ((e.hash & oldCap) == 0) {
if (loTail == null)
loHead = e;
else
loTail.next = e;
loTail = e;
}
else {
if (hiTail == null)
hiHead = e;
else
hiTail.next = e;
hiTail = e;
}
} while ((e = next) != null);
if (loTail != null) {
loTail.next = null;
newTab[j] = loHead;
}
if (hiTail != null) {
hiTail.next = null;
newTab[j + oldCap] = hiHead;
}
}
}
}
}
return newTab;
}
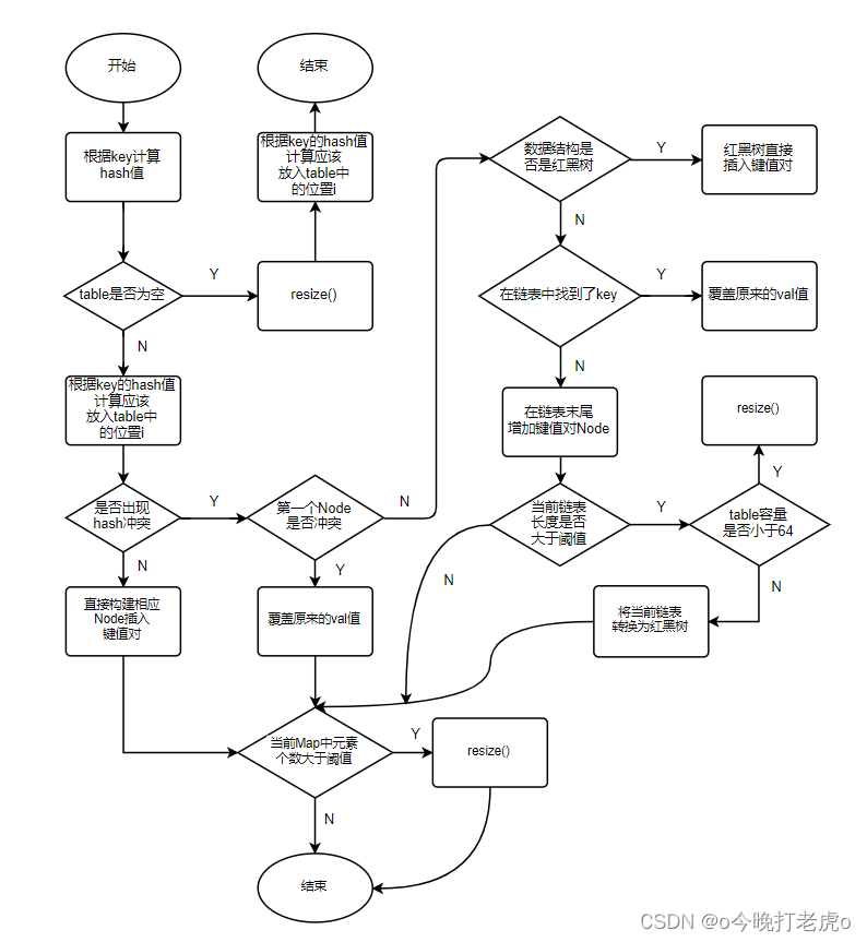
1.3 总结
对以上过程总结了一个流程图,如下所示 
|