|
描述
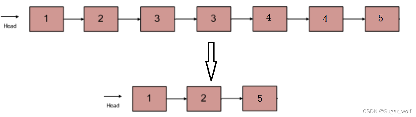
在一个排序的链表中,存在重复的结点,请删除该链表中重复的结点,重复的结点不保留,返回链表头指针。 例如,链表 1->2->3->3->4->4->5 处理后为 1->2->5
数据范围: 链表长度满足 0 ≤ n≤ 1000 ,链表中的值满足 1 ≤ val ≤ 1000
进阶: 空间复杂度 O(n) ,时间复杂度 O(n)
例如输入{1,2,3,3,4,4,5}时,对应的输出为{1,2,5},对应的输入输出链表如下图所示:
 示例1
输入:{1,2,3,3,4,4,5}
返回值:{1,2,5}
示例2
输入:{1,1,1,8}
返回值:{8}
方法一:哈希表
具体做法:
- 可以遍历一次链表用哈希表记录每个结点值出现的次数,然后在链表前加一个结点值为0的表头(返回的时候,直接返回dummy->next,加表头是为了防止删除时全部结点删完了)。
- 再次遍历该链表,对于每个结点值检查哈希表中的计数,只留下计数为1的,其他情况都删除。
复杂度分析: 时间复杂度:O(n),其中n为链表结点数,一共两次遍历,unordered_map每次计数、每次查询都是O(1) 空间复杂度:O(n),最坏情况下n个结点都不相同,哈希表长度为n
class Solution {
public:
ListNode* deleteDuplication(ListNode* pHead) {
if(pHead == nullptr) return nullptr;
unordered_map<int,int> mp;
ListNode* pre = pHead;
while(pre != nullptr){
mp[pre->val]++;
pre = pre->next;
}
ListNode tmp = ListNode(-1);
tmp.next = pHead;
pre = &tmp;
while(pre->next != nullptr){
if(mp[pre->next->val] != 1){
pre->next = pre->next->next;
}
else{
pre = pre->next;
}
}
return tmp.next;
}
};
运行时间:3ms 超过35.11% 用C++提交的代码 占用内存:540KB 超过24.49%用C++提交的代码
方法二:直接比较删除
具体做法:
- 其实在遍历链表的时候也可以直接删除,因为这是一个升序链表,重复的结点都连在一起。
- 同样给链表前加上表头,然后遍历,如果遇到了两个相邻结点相同,则新开内循环将这一段所有的相同都遍历过去,第一个相同前的结点直接连上第一个不相同值的结点。
- 返回时依然要去掉表头。
复杂度分析: 时间复杂度:O(n),其中n为链表结点数,只有一次遍历 空间复杂度:O(1),只开辟了临时指针,没有额外空间
class Solution {
public:
ListNode* deleteDuplication(ListNode* pHead) {
if(pHead == nullptr) return nullptr;
ListNode tmp = ListNode(-1);
tmp.next = pHead;
ListNode* pre = &tmp;
while(pre->next != nullptr && pre->next->next != nullptr){
if(pre->next->val == pre->next->next->val){
int value = pre->next->val;
while(pre->next != nullptr && pre->next->val == value){
pre->next = pre->next->next;
}
}
else{
pre = pre->next;
}
}
return tmp.next;
}
};
运行时间:7ms 超过1.06% 用C++提交的代码 占用内存:532KB 超过25.72%用C++提交的代码
方法三:递归删除
class Solution {
public:
ListNode* deleteDuplication(ListNode* pHead) {
if (pHead==NULL)
return NULL;
if (pHead!=NULL && pHead->next==NULL)
return pHead;
ListNode* current;
if (pHead->next->val==pHead->val){
current=pHead->next->next;
while (current != NULL && current->val==pHead->val)
current=current->next;
return deleteDuplication(current);
}
else {
current=pHead->next;
pHead->next=deleteDuplication(current);
return pHead;
}
}
};
运行时间:4ms 超过9.71% 用C++提交的代码 占用内存:588KB 超过16.81%用C++提交的代码
|