1、MVC及其优缺点
 MVC是模型(model)-视图(view)-控制器(controller)的缩写,用一种业务逻辑、数据、界面显示分离的方法组织代码。其中M层处理数据,业务逻辑等;V层处理界面的显示结果;C层起到桥梁的作用,来控制V层和M层通信以此来达到分离视图显示和业务逻辑层。
其实Android app的界面开发部分已经是遵从MVC模式的:
- 视图层(View):主要包括一下View及ViewGroup控件,可以是系统控件也可以是自定义控件。
- 控制层(Controller):Android的控制层的重任通常落在了众多的Activity的肩上,他们从模型层获取数据,将获取到的数据绑定到view上,并且还需要监听用户的输入等操作。
- 模型层(Model):对数据库的操作、对网络等的操作都应该在Model里面处理,当然对业务计算,变更等操作也是必须放在的该层的。
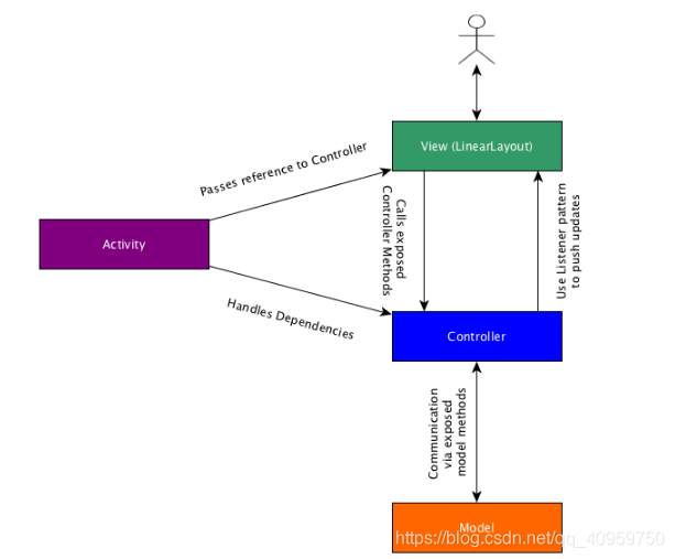
MVC模式具体表现在android上的效果如下图所示: 
MVC的优点:
- 分工明确,各司所职。
- 一定程度上降低了代码间的耦合性。
MVC的缺点:
- 随着界面及其逻辑的复杂度不断提升,Activity类的职责不断增加,以致变得庞大臃肿。
- 视图和控制器间过于紧密的联系,妨碍了各自的重用。
2、MVP及其优缺点
 按照MVC的分层,Activity和Fragment(后面只说Activity)应该属于View层,用于展示UI界面,以及接收用户的输入,此外还要承担一些生命周期的工作。Activity是在Android开发中充当非常重要的角色,特别是TA的生命周期的功能,所以开发的时候我们经常把一些业务逻辑直接写在Activity里面,这非常直观方便,代价就是Activity会越来越臃肿,而且如果是一些可以通用的业务逻辑(比如用户登录),写在具体的Activity里就意味着这个逻辑不能复用了。因此,Activity不仅承担了View的角色,还承担了一部分的Controller角色,这样一来V和C就耦合在一起了,虽然这样写方便,但是如果业务调整的话,要维护起来就难了,而且在一个臃肿的Activity类查找业务逻辑的代码也会非常蛋疼,所以看起来有必要在Activity中,把View和Controller抽离开来,而这就是MVP模式的工作了。
MVP是模型(model)-视图(view)-协调者(presenter)的缩写。MVP把Activity中的UI逻辑抽象成View接口,把业务逻辑抽象成Presenter接口,Model类还是原来的Model。
- 模型层(M):负责存储,检索以及操纵数据。
- 视图层(V):负责绘制UI,与用户进行交互(在Android中体现为Activity)
- 协调者(P):作为View与Model交互的中间纽带,处理与用户交互的负责逻辑。
MVP的优点:
- 分离了视图逻辑和业务逻辑,降低了耦合,Activity只处理生命周期的任务,代码变得更加简洁;
- 视图逻辑和业务逻辑分别抽象到了View和Presenter的接口中去,提高代码的可阅读性;
- Presenter被抽象成接口,可以有多种具体的实现,所以方便进行单元测试;
- 把业务逻辑抽到Presenter中去,避免后台线程引用着Activity导致Activity的资源无法被系统回收从而引起内存泄露和OOM。
MVP的缺点:
- 由于对视图的渲染放在了Presenter中,所以视图和Presenter的交互会过于频繁,视图需要改变,一般presenter也需要跟着改变。
3、MVVM及其优缺点

- View层就是展示数据的,以及接收到用户的操作传递给viewModel层,通过dataBinding实现数据与view的单向绑定或双向绑定
- Model层最重要的作用就是获取数据了,当然不止于此,model层将结果通过接口的形式传递给viewModel层
- ViewModel 层通过调用model层获取数据,以及业务逻辑的处理。 MVVM中 viewModel 和MVP中的presenter 的作用类似 ,只不过是通过 databinding 将数据与ui进行了绑定。
- View
View层做的就是和UI相关的工作,我们只在XML和Activity或Fragment写View层的代码,View层不做和业务相关的事,也就是我们的Activity 不写和业务逻辑相关代码,也不写需要根据业务逻辑来更新UI的代码,因为更新UI通过Binding实现,更新UI在ViewModel里面做(更新绑定的数据源即可),Activity 要做的事就是初始化一些控件(如控件的颜色,添加 RecyclerView 的分割线),Activity可以更新UI,但是更新的UI必须和业务逻辑和数据是没有关系的,只是单纯的根据点击或者滑动等事件更新UI(如 根据滑动颜色渐变、根据点击隐藏等单纯UI逻辑),Activity(View层)是可以处理UI事件,但是处理的只是处理UI自己的事情,View层只处理View层的事。简单的说:View层不做任何业务逻辑、不涉及操作数据、不处理数据、UI和数据严格的分开。 - ViewModel
ViewModel层做的事情刚好和View层相反,ViewModel 只做和业务逻辑和业务数据相关的事,不做任何和UI、控件相关的事,ViewModel 层不会持有任何控件的引用,更不会在ViewModel中通过UI控件的引用去做更新UI的事情。ViewModel就是专注于业务的逻辑处理,操作的也都是对数据进行操作,这些个数据源绑定在相应的控件上会自动去更改UI,开发者不需要关心更新UI的事情。DataBinding 框架已经支持双向绑定,这使得我们在可以通过双向绑定获取View层反馈给ViewModel层的数据,并进行操作。关于对UI控件事件的处理,我们也希望能把这些事件处理绑定到控件上,并把这些事件统一化,方便ViewModel对事件的处理和代码的美观。为此我们通过BindingAdapter 对一些常用的事件做了封装,把一个个事件封装成一个个Command,对于每个事件我们用一个ReplyCommand去处理就行了,ReplyCommand会把可能你需要的数据带给你,这使得我们处理事件的时候也只关心处理数据就行了,具体见MVVM Light Toolkit 使用指南的 Command 部分。再强调一遍ViewModel 不做和UI相关的事。 - Model
Model 的职责很简单,基本就是实体模型(Bean)同时包括Retrofit 的Service ,ViewModel 可以根据Model 获取一个Bean的Observable( RxJava ),然后做一些数据转换操作和映射到ViewModel 中的一些字段,最后把这些字段绑定到View层上
可以看到,MVVM模式的最大亮点是双向绑定。单向绑定上,数据的流向是单方面的,只能从代码流向UI;双向绑定的数据流向是双向的,当业务代码中的数据改变时,UI上的数据能够得到刷新;当用户通过UI交互编辑了数据时,数据的变化也能自动的更新到业务代码中的数据上。
MVVM的优点
- 双向绑定技术,当Model变化时,View-Model会自动更新,View也会自动变化。很好做到数据的一致性,不用担心,在模块的这一块数据是这个值,在另一块就是另一个值了。所以 MVVM模式有些时候又被称作:model-view-binder模式。
- View的功能进一步的强化,具有控制的部分功能,若想无限增强它的功能,甚至控制器的全部功几乎都可以迁移到各个View上(不过这样不可取,那样View干了不属于它职责范围的事情)。View可以像控制器一样具有自己的View-Model.
- 由于控制器的功能大都移动到View上处理,大大的对控制器进行了瘦身。不用再为看到庞大的控制器逻辑而发愁了。
MVVM的缺点
- 数据绑定使得 Bug 很难被调试。你看到界面异常了,有可能是你 View 的代码有 Bug,也可能是 Model 的代码有问题。数据绑定使得一个位置的 Bug 被快速传递到别的位置,要定位原始出问题的地方就变得不那么容易了。
- 一个大的模块中,model也会很大,虽然使用方便了也很容易保证了数据的一致性,当时长期持有,不释放内存,就造成了花费更多的内存。
- 数据双向绑定不利于代码重用。客户端开发最常用的重用是View,但是数据双向绑定技术,让你在一个View都绑定了一个model,不同模块的model都不同。那就不能简单重用View了。
|