|
眼看着"金九银十"也快到来了,很多小伙伴都蠢蠢欲动想要刚给自己涨一波薪资;面试作为涨薪最直接最有效的方式,我们需要花费巨大的精力和时间来准备。除了自身的技术积累之外,掌握一定的面试技巧和熟悉最常见的面试题,一定会让我们如虎添翼。
本文适宜人群:
- 准备 软件测试面试的在校生
- 准备跳槽、正在找工作的 测试 工程师
- 自学和准备转行到 测试技术领域的人
- 想巩固 软件测试 核心知识、查漏补缺的人
说明:收集内容过多,限于篇幅,本文只做部分内容的目录展示。完整内容大家可以关注我公众号:程序员二黑,免费获取!
1. 软件测试技术面试题
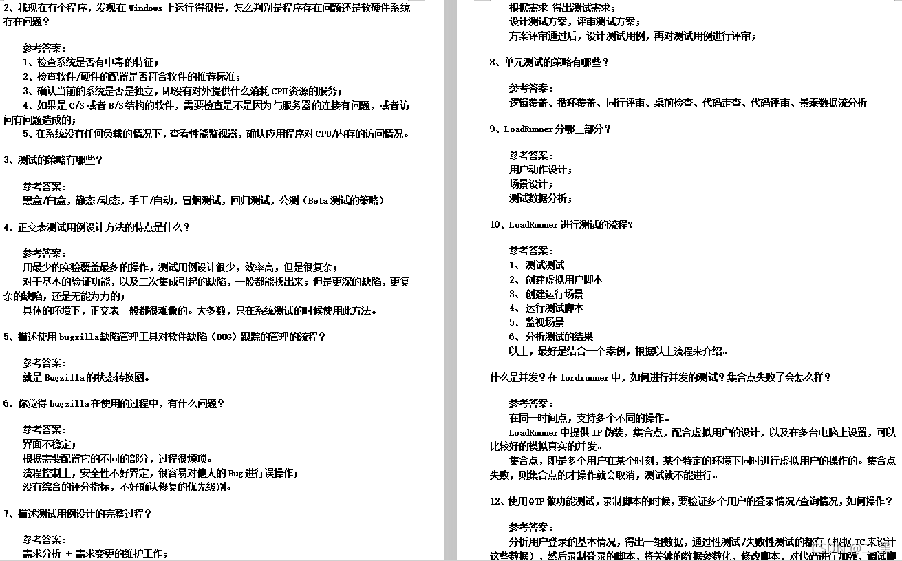
问:我现在有个程序,发现在Windows上运行的很慢,怎么判别是程序存在问题还是软硬件系统存在问题
盘点:2021年8个大厂最新最全、最实用的测试开发岗面试真题 原创2021-09-03 15:06·软件测试学长 眼看着"金九银十"也快到来了,很多小伙伴都蠢蠢欲动想要刚给自己涨一波薪资;面试作为涨薪最直接最有效的方式,我们需要花费巨大的精力和时间来准备。除了自身的技术积累之外,掌握一定的面试技巧和熟悉最常见的面试题,一定会让我们如虎添翼。
本文适宜人群:
准备 软件测试面试的在校生 准备跳槽、正在找工作的 测试 工程师 自学和准备转行到 测试技术领域的人 想巩固 软件测试 核心知识、查漏补缺的人 说明:收集内容过多,限于篇幅,本文只做部分内容的目录展示。完整内容大家可以关注+转发后私信【软件测试】获取!
盘点:2021年8个大厂最新最全、最实用的测试开发岗面试真题
- 软件测试技术面试题
问:我现在有个程序,发现在Windows上运行的很慢,怎么判别是程序存在问题还是软硬件系统存在问题
答:
1、检查系统是否有中毒的特征
2、检查软件/硬件的配置是否符合软件的推荐标准
3、确认当前的系统是否独立,即没有对外提供什么消耗CPU资源的服务
4、如果是C/S或者B/S结构的软件,需要检查是不是因为与服务器的连接有问题,或者访问有问题造成
5、在系统没有任何负载的情况下,查看性能监视器,确认应用程序对CPU/内存的访问情况
 
MySQL面试题
什么是事务的ACID特性?
A=Atomicity ,原子性:事务是数据库最小逻辑单位。事务中包含的各项操作在一次执行过程中,只允许出现两种状态之一,要么全部执行成功 ,要么全部执行失败。任何一项操作都会导致整个事务的失败,同时其它已经被执行的操作都将被撤销并回滚,只有所有的操作全部成功,整个事务才算是成功完成。
C=Consistency ,一致性:系统总是从一个一致性的状态转移到另一个一致性的状态。例如从 A 账户转账到 B 账户,不能因为 A 账户扣了钱,而 B 账户没有加钱,无论 A 和 B 怎么转账,系统中总额是固定的。如果数据库系统运行中发生故障,有些事务尚未完成就被迫中断,这些未完成事务对数据库所做的修改有一部分已写入物理数据库,这时数据库就处于一种不正确的状态,或者说是不一致的状态。
I=Isolation ,隔离性: 通常来说一个事务在完全提交之前,对其他事务是不可见的。也就是说,不同的事务并发操作相同的数据时,每个事务都有各自完整的数据空间。一个事务内部的操作及使用的数据对其它并发事务是隔离的,并发执行的各个事务是不能互相干扰的。
D=Durability ,持久性:事务一旦提交,将永久存在,接下来的其它操作或故障不应该对其执行结果有任何影响。即使服务器系统崩溃或服务器宕机等故障。只要数据库重新启动,那么一定能够将其恢复到事务成功结束后的状态。

Web测试面试题
如何测试购买下单和退货流程
产品经理设计了单品优惠,组合优惠,订单优惠,优惠券优惠(优惠券优惠包含通用券,定向券, 满减券,折扣券)和礼品卡,其中礼品卡上需要单独购买的。请问如何测试购买下单和退货流程,需要注意什么?(包含数据存储)

APP测试
说说会用哪些抓包工具?怎么用的?
参考答案:比如fiddler,主要用来做app抓包使用,先在fiddler客户端做好各项配置,端口设置为8888,然后在手机上设置代理,就可以抓包了,主要看的是服务器返回的值、还能够修改传入参数、传出的参数、模拟网络延时,去构造不同场景。
什么是alpha测试和beta测试?
alpha测试:在公司场地,由员工主导的测试行为;beta测试:在客户场地,由客户主导进行的测试。
请写出一个SQL来查询分数前五5的所有人?
mysql:select * from 分数表 order by 分数 desc limit 5;oracle:select top 5 * from 分数表 order by 分数 desc;

Python基础面试题
L = [1, 2, 3, 5, 6],如何得出结论 ‘12356’?
答: 注意,个人觉得这个题有坑,因为列表的元素不是字符串,所以不能 ‘’.join(L)。以下是过程:
s = ''
for i in L:
s = s + str(i)
print(s) # 12356
print(type(s)) # <class 'str'>
12345
列表和字典有什么区别?
答: 一般都是问列表和元组有什么不同。 (1)获取元素的方式不同。列表通过索引值获取,字典通过键获取。 (2)数据结构和算法不同。字典是 hash 算法,搜索的速度特别快。 (3)占用的内存不同。
如何结束一个进程?
答: (1)调用 terminate 方法。 (2)使用 subProcess 模块的 Popen 方法。使用简单,具体用法,这里不展开。

写在最后
一切技术的产生与发展都离不开最基本的原理,只要追本溯源,了解技术体系最基本、最底层的原理,我们就能根据这些知识储备建立自己的后端技术框架,从而搭建一条完整的成长道路。
记得帮忙点赞;再关注我公众号:程序员二黑,即可获取面试PDF完整版哦~
其他福利
这份管理模板挺不错,已经有很多人找我获取了,需要可以关注公众号:程序员二黑,获取!
项目管理类模板
 计划报告类模板:
 方案设计类模板:

|