1.Confluence
1.1 Dashboard- Space- Page的关系 不用的Space或者Page可以实现全线的设置,比如只给自己看,特定的人看,所有人看等。 1.2如何定义DOR 和DOD DOD-Defination of Done #1.项目成员在项目开始时一致同意。 #2.分层级: 迭代(最初)-版本-发布-每周-每天   1.3如何在confluence运用Macro
2.Review Sprint
What is done and what is not done. 重点是呈现已经做好的成果,比如Demo show.
与retro要分开,retro是三大件( continue to do, not to do, and start to do) 
Sprint planning meeting-> Review Meeting ->Retrospective meeting(1.5hours)
3.User Story Ready
关键:就是要满足基本要求的一个用户故事才叫ready. 
4.自动化测试和人工测试
测试的流程:
单元测试(开发自测)->集成测试->系统测试->验收测试
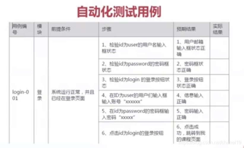
二者的区别在于:精度(ID-输入框(组件)?的清晰)和步骤(自动化多了状态的检验) 
 4.1测试人员不同阶段的工作 测试用例按项目要求分清等级: 一级用例为主流程用例,也是开发人员自测用例。 二级用例为功能分支用例,在不影响主流程的前提下功能堵塞、功能未实现用例。 三级用例是异常行为用例,包括性能、安全、用户适应度等问题。分清用例等级可以更有效的管理统计测试结果。 
|