一、今日进度
| 成员 | 完成的任务 | 完成任务时长 | 遇到问题 | 处理方式 |
|---|
| 吴昭怡 | 测试、收尾工作 | 200min | ———— | ———— | | 陈帅 | 与后端商谈,补充实现各种功能所需的接口 | 120min | 后端改变后的变量无法及时显示 | 接口调用时核对接口名称的书写 | | 吴毕梁 | 前后端对接与单元测试 | 240min | 返回意外的返回值,单元测试报错,但访问正常 | 本地测试并重新部署,单元测试使用IDEA生成新的测试类进行测试 | | 何凱 | 剪辑vlog | 1000min | 寻找bgm,制作片头片尾 | 大量寻找素材 | | 王绮雯 | 注释与注释回复部分的前后端交互、删除注释、删除回复部分、对现阶段工作的收尾、完善 | 190min | 对于两级wx:for,如何实现点击子节点获取父节点的索引值 | 查找博客,查阅官方文档 | | 张雅琦 | 点赞部分,优化注释展开、对现阶段工作的收尾、完善 | 100min | 返回值为null | 查找博客 | | 兰昌龙 | 修改bug | 60min | 函数出现奇怪的bug | 找资料 | | 马晨 | 撰写博客 | 400min | ———— | ———— | | 古丽旦娜 | 提供Vue部分源码位置 | 60 | 不会找 | 求助 | | 王灿龙 | 编写收藏夹页面、我的提问及浏览历史页面、并测试接口、细节完善 | 180min | 循环渲染 | CSDN,百度,请教组长 |
二、commit记录

三、每日进展
燃尽图

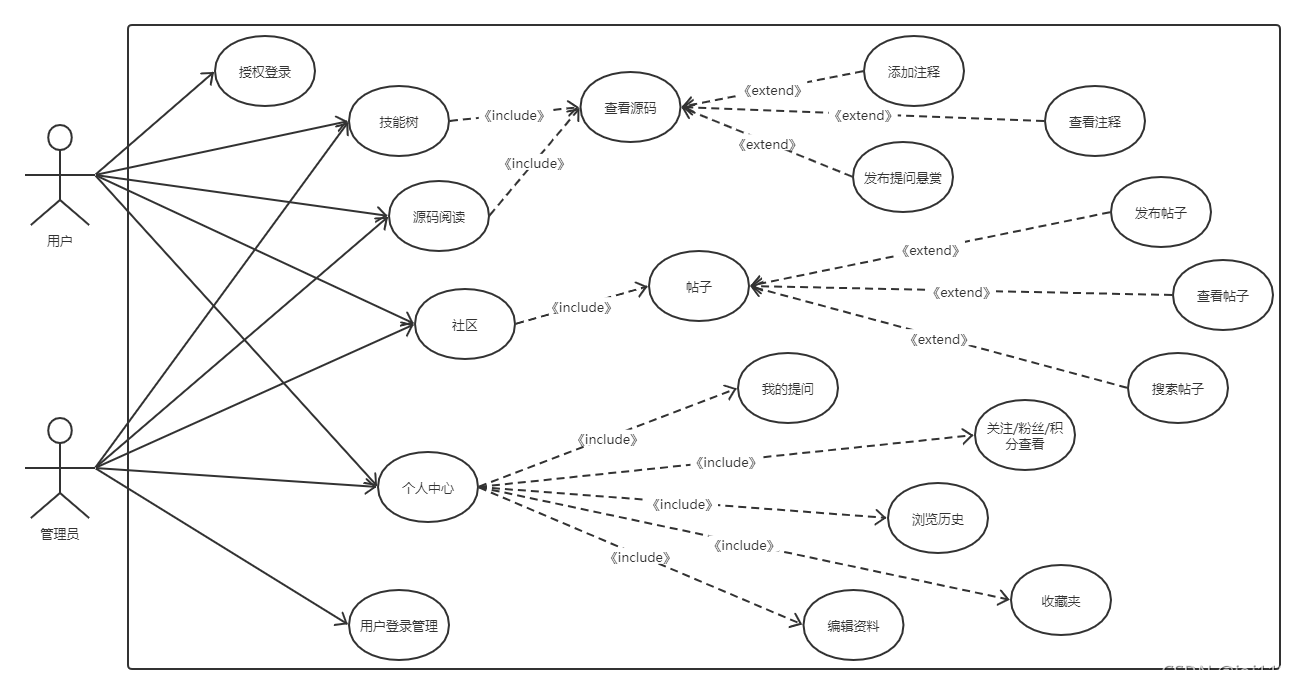
四、项目UML设计图及系统模块的类图
用例图:

设计类图: 
?
E-R图:

?
五、团队成员贡献表
| 姓名 | 贡献比例 |
|---|
| 吴昭怡 | 12% | | 陈帅 | 11% | | 吴毕梁 | 15% | | 何凱 | 12% | | 王绮雯 | 12% | | 张雅琦 | 12% | | 兰昌龙 | 5% | | 马晨 | 11% | | 古丽旦娜·海拉提 | 1% | | 王灿龙 | 11% |
|