|
《linux mmap系统调用》主要描述了用户空间内mmap的使用及其注意事项,mmap最终还是要进入到内核态,如果没有指定addr则由内核分配一段可用的vma,如果已经指定addr则内核按照对齐等要求对addr地址进行整理,根据需要内核生成一个vma,以记录跟踪用户空间的使用情况,最后根据生成的vma以及fd做映射。
mmap主要过程
用户空间mmap主要是通过glibc,由glibc通过系统调用最终进入到内核态__do_sys_mmap(),以内核5.8.10版本为例,主要流程图如下:

?主要流程:
- 用户空间 调用mmap,通过glibc,最终通过系统调用陷入到内核态中,调用__do_sys_mmap()函数
- __do_sys_mmap在每个平台实现稍微有点区别,以X86 64为例 ,该函数定义位于X86 64系统 mmap系统调用位于arch\x86\kernel\sys_x86_64.c文件中
- ?__do_sys_mmap函数对offset参数进行检查是否为页对齐,如果不是页对齐则之间返回。否则就进入ksys_mmap_pgoff函数。
- ksys_mmap_pgoff为x86 64 mmap处理总入口函数,该函数会对flags标记做出不同的处理:
? ? ? ? ?如果是文件映射,则需要根据传入的fd,通过fget获取到对应的文件struct? file(struct file结构作用《linux 内核inode VS file》详细了解)? ?
? ? ? ? 如果是巨页映射情况MAP_HUGETTLB(主要在数据库中应用较多,可以减少page table,从而提高效率,缺点就是内存浪费比较严重),则对该情况进行特殊处理
? ? ? ? 如果是匿名映射不做特殊处理
- 最终进入到vm_mmap_pgoff 实际处理函数中。
- vm_mmap_pgoff ()首先会调用security_mmap_file,该函数主要是内核sandboxing功能,通过sandboxing调用mmap_file函数,如果是文件映射会mmap_file会对文件进行权限检查之类操作(sandboxing功能可以实现程序隔离,增加系统安全性Sandboxing with the Landlock security module [LWN.net])
- mmap_file检查通过之后就会进入mmap主要处理函数do_mmap_pgoff,最终会调用到do_mmap 具体实现mmap映射
- do_mmap主要处理思路就是为相应的映射申请一段合适的用户虚拟空间,根据需要是否生成一个vma结构,用户跟踪用户空间使用情况。
- 最后根据是否配置memlock功能 ,是否提前调用mm_populate为其申请物理内存,memlock功能最大好处就是可以提前为其申请内存,将虚拟内存和物理内存映射固定起来,这样就不需要发生page fault,后面也不会因为内存不足而被置换swap out出去。(对于很多应用场景以及驱动来说都需要用到此功能,但是内核社区也不建议长期对内存锁住,以产生内存不足或者较多内存碎片)。
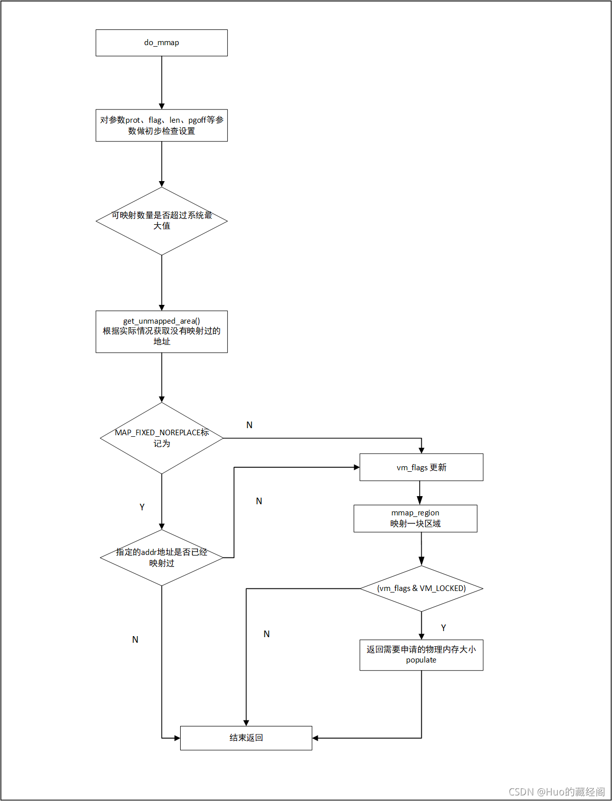
do_mmap
do_mmap是实现mmap系统调用整个关键实现部分,根据入参各种情况,申请一块用户虚拟地址空间,并创建相应VMA用于跟踪记录,以及根据是否需要lock情况,返回要申请的物理内存大小,主要流程图如下:

?该函数实现比较复杂,但是大概可以分为以下几个主体处理部分:
- 参数检查,以及各种系统检查
- 根据实际情况调用get_unmapped_are(),获取一个没有映射并满足需求的虚拟用户空间地址
- MAP_FIXED_NOREPLACE 是否设置,处理
- execute_only_pkey 处理
- ?vm_flag标志位更新
- mmap_region:申请一块用户虚拟地址空间,并创建相应VMA用于跟踪记录
- 如果该vma 被lock住,则需要返回需要申请对应物理内存大小。
参数检查阶段
参数阶段不仅对入参进行检查 还更新了一些状态标记位等处理,主要代码部分如下:
unsigned long do_mmap(struct file *file, unsigned long addr,
unsigned long len, unsigned long prot,
unsigned long flags, vm_flags_t vm_flags,
unsigned long pgoff, unsigned long *populate,
struct list_head *uf)
{
struct mm_struct *mm = current->mm;
int pkey = 0;
*populate = 0;
if (!len)
return -EINVAL;
/*
* Does the application expect PROT_READ to imply PROT_EXEC?
*
* (the exception is when the underlying filesystem is noexec
* mounted, in which case we dont add PROT_EXEC.)
*/
if ((prot & PROT_READ) && (current->personality & READ_IMPLIES_EXEC))
if (!(file && path_noexec(&file->f_path)))
prot |= PROT_EXEC;
/* force arch specific MAP_FIXED handling in get_unmapped_area */
if (flags & MAP_FIXED_NOREPLACE)
flags |= MAP_FIXED;
if (!(flags & MAP_FIXED))
addr = round_hint_to_min(addr);
/* Careful about overflows.. */
len = PAGE_ALIGN(len);
if (!len)
return -ENOMEM;
/* offset overflow? */
if ((pgoff + (len >> PAGE_SHIFT)) < pgoff)
return -EOVERFLOW;
/* Too many mappings? */
if (mm->map_count > sysctl_max_map_count)
return -ENOMEM;
... ...
}
- ?长度len 为0 直接返回错误。
- 如果设置PRT_READ? read权限 则需要根据当前系统配置情况(可以通过系统调用personality() 设置READ_IMPLIES_EXEC) 是否需要追加 可执行权限,如果追加则说明默认read权限附带可执行权限。
-
?如果设置了MAP_FIXED_NOREPLACE 标记为,则需要追加MAP_FIXED,方便后续处理 -
如果没有设置MAP_FIXED,则需要根据传入的参数addr地址选择一个地址,如果传入addr小于mmap_min_addr, 则将addr设置为mmap_min_addr,如果大于mmap_min_addr,则值不变 -
对len 参数进行对齐处理 -
对pgoff和len参数检查 防止overflow场景 -
检查该进程内的用户空间映射的map_count数量是否超过sysctl_max_map_count。
get_unmapped_area
get_unmapped_area()该函数主要代码如下:
unsigned long
get_unmapped_area(struct file *file, unsigned long addr, unsigned long len,
unsigned long pgoff, unsigned long flags)
{
unsigned long (*get_area)(struct file *, unsigned long,
unsigned long, unsigned long, unsigned long);
unsigned long error = arch_mmap_check(addr, len, flags);
if (error)
return error;
/* Careful about overflows.. */
if (len > TASK_SIZE)
return -ENOMEM;
get_area = current->mm->get_unmapped_area;
if (file) {
if (file->f_op->get_unmapped_area)
get_area = file->f_op->get_unmapped_area;
} else if (flags & MAP_SHARED) {
/*
* mmap_region() will call shmem_zero_setup() to create a file,
* so use shmem's get_unmapped_area in case it can be huge.
* do_mmap_pgoff() will clear pgoff, so match alignment.
*/
pgoff = 0;
get_area = shmem_get_unmapped_area;
}
addr = get_area(file, addr, len, pgoff, flags);
if (IS_ERR_VALUE(addr))
return addr;
if (addr > TASK_SIZE - len)
return -ENOMEM;
if (offset_in_page(addr))
return -EINVAL;
error = security_mmap_addr(addr);
return error ? error : addr;
}
?该函数主要功能是根据入参以及 实际使用情况选择一个addr最近的没有映射使用过的地址。
?MAP_FIXED_NOREPLACE
如果设置了MAP_FIXED_NOREPLACE, 则需要对addr地址进行检查,如果addr地址已经映射过,直接返回
unsigned long do_mmap(struct file *file, unsigned long addr,
unsigned long len, unsigned long prot,
unsigned long flags, vm_flags_t vm_flags,
unsigned long pgoff, unsigned long *populate,
struct list_head *uf)
{
... ...
if (flags & MAP_FIXED_NOREPLACE) {
struct vm_area_struct *vma = find_vma(mm, addr);
if (vma && vma->vm_start < addr + len)
return -EEXIST;
}
... ...
}
?vm_flags更新
根据prot 以及匿名映射 和文件映射 等更新vma_flag状态标志位
unsigned long do_mmap(struct file *file, unsigned long addr,
unsigned long len, unsigned long prot,
unsigned long flags, vm_flags_t vm_flags,
unsigned long pgoff, unsigned long *populate,
struct list_head *uf)
{
... ...
/* Do simple checking here so the lower-level routines won't have
* to. we assume access permissions have been handled by the open
* of the memory object, so we don't do any here.
*/
vm_flags |= calc_vm_prot_bits(prot, pkey) | calc_vm_flag_bits(flags) |
mm->def_flags | VM_MAYREAD | VM_MAYWRITE | VM_MAYEXEC;
if (flags & MAP_LOCKED)
if (!can_do_mlock())
return -EPERM;
if (mlock_future_check(mm, vm_flags, len))
return -EAGAIN;
if (file) {
struct inode *inode = file_inode(file);
unsigned long flags_mask;
if (!file_mmap_ok(file, inode, pgoff, len))
return -EOVERFLOW;
flags_mask = LEGACY_MAP_MASK | file->f_op->mmap_supported_flags;
switch (flags & MAP_TYPE) {
case MAP_SHARED:
/*
* Force use of MAP_SHARED_VALIDATE with non-legacy
* flags. E.g. MAP_SYNC is dangerous to use with
* MAP_SHARED as you don't know which consistency model
* you will get. We silently ignore unsupported flags
* with MAP_SHARED to preserve backward compatibility.
*/
flags &= LEGACY_MAP_MASK;
fallthrough;
case MAP_SHARED_VALIDATE:
if (flags & ~flags_mask)
return -EOPNOTSUPP;
if (prot & PROT_WRITE) {
if (!(file->f_mode & FMODE_WRITE))
return -EACCES;
if (IS_SWAPFILE(file->f_mapping->host))
return -ETXTBSY;
}
/*
* Make sure we don't allow writing to an append-only
* file..
*/
if (IS_APPEND(inode) && (file->f_mode & FMODE_WRITE))
return -EACCES;
/*
* Make sure there are no mandatory locks on the file.
*/
if (locks_verify_locked(file))
return -EAGAIN;
vm_flags |= VM_SHARED | VM_MAYSHARE;
if (!(file->f_mode & FMODE_WRITE))
vm_flags &= ~(VM_MAYWRITE | VM_SHARED);
fallthrough;
case MAP_PRIVATE:
if (!(file->f_mode & FMODE_READ))
return -EACCES;
if (path_noexec(&file->f_path)) {
if (vm_flags & VM_EXEC)
return -EPERM;
vm_flags &= ~VM_MAYEXEC;
}
if (!file->f_op->mmap)
return -ENODEV;
if (vm_flags & (VM_GROWSDOWN|VM_GROWSUP))
return -EINVAL;
break;
default:
return -EINVAL;
}
} else {
switch (flags & MAP_TYPE) {
case MAP_SHARED:
if (vm_flags & (VM_GROWSDOWN|VM_GROWSUP))
return -EINVAL;
/*
* Ignore pgoff.
*/
pgoff = 0;
vm_flags |= VM_SHARED | VM_MAYSHARE;
break;
case MAP_PRIVATE:
/*
* Set pgoff according to addr for anon_vma.
*/
pgoff = addr >> PAGE_SHIFT;
break;
default:
return -EINVAL;
}
}
/*
* Set 'VM_NORESERVE' if we should not account for the
* memory use of this mapping.
*/
if (flags & MAP_NORESERVE) {
/* We honor MAP_NORESERVE if allowed to overcommit */
if (sysctl_overcommit_memory != OVERCOMMIT_NEVER)
vm_flags |= VM_NORESERVE;
/* hugetlb applies strict overcommit unless MAP_NORESERVE */
if (file && is_file_hugepages(file))
vm_flags |= VM_NORESERVE;
}
... ...
}
mmap_region
mmap_region是真正实施映射处理,选择一个合适的虚拟空间,生成一个vma,用于跟踪记录:
unsigned long mmap_region(struct file *file, unsigned long addr,
unsigned long len, vm_flags_t vm_flags, unsigned long pgoff,
struct list_head *uf)
{
struct mm_struct *mm = current->mm;
struct vm_area_struct *vma, *prev;
int error;
struct rb_node **rb_link, *rb_parent;
unsigned long charged = 0;
/* Check against address space limit. */
if (!may_expand_vm(mm, vm_flags, len >> PAGE_SHIFT)) {
unsigned long nr_pages;
/*
* MAP_FIXED may remove pages of mappings that intersects with
* requested mapping. Account for the pages it would unmap.
*/
nr_pages = count_vma_pages_range(mm, addr, addr + len);
if (!may_expand_vm(mm, vm_flags,
(len >> PAGE_SHIFT) - nr_pages))
return -ENOMEM;
}
/* Clear old maps */
while (find_vma_links(mm, addr, addr + len, &prev, &rb_link,
&rb_parent)) {
if (do_munmap(mm, addr, len, uf))
return -ENOMEM;
}
/*
* Private writable mapping: check memory availability
*/
if (accountable_mapping(file, vm_flags)) {
charged = len >> PAGE_SHIFT;
if (security_vm_enough_memory_mm(mm, charged))
return -ENOMEM;
vm_flags |= VM_ACCOUNT;
}
/*
* Can we just expand an old mapping?
*/
vma = vma_merge(mm, prev, addr, addr + len, vm_flags,
NULL, file, pgoff, NULL, NULL_VM_UFFD_CTX);
if (vma)
goto out;
/*
* Determine the object being mapped and call the appropriate
* specific mapper. the address has already been validated, but
* not unmapped, but the maps are removed from the list.
*/
vma = vm_area_alloc(mm);
if (!vma) {
error = -ENOMEM;
goto unacct_error;
}
vma->vm_start = addr;
vma->vm_end = addr + len;
vma->vm_flags = vm_flags;
vma->vm_page_prot = vm_get_page_prot(vm_flags);
vma->vm_pgoff = pgoff;
if (file) {
if (vm_flags & VM_DENYWRITE) {
error = deny_write_access(file);
if (error)
goto free_vma;
}
if (vm_flags & VM_SHARED) {
error = mapping_map_writable(file->f_mapping);
if (error)
goto allow_write_and_free_vma;
}
/* ->mmap() can change vma->vm_file, but must guarantee that
* vma_link() below can deny write-access if VM_DENYWRITE is set
* and map writably if VM_SHARED is set. This usually means the
* new file must not have been exposed to user-space, yet.
*/
vma->vm_file = get_file(file);
error = call_mmap(file, vma);
if (error)
goto unmap_and_free_vma;
/* Can addr have changed??
*
* Answer: Yes, several device drivers can do it in their
* f_op->mmap method. -DaveM
* Bug: If addr is changed, prev, rb_link, rb_parent should
* be updated for vma_link()
*/
WARN_ON_ONCE(addr != vma->vm_start);
addr = vma->vm_start;
vm_flags = vma->vm_flags;
} else if (vm_flags & VM_SHARED) {
error = shmem_zero_setup(vma);
if (error)
goto free_vma;
} else {
vma_set_anonymous(vma);
}
vma_link(mm, vma, prev, rb_link, rb_parent);
/* Once vma denies write, undo our temporary denial count */
if (file) {
if (vm_flags & VM_SHARED)
mapping_unmap_writable(file->f_mapping);
if (vm_flags & VM_DENYWRITE)
allow_write_access(file);
}
file = vma->vm_file;
out:
perf_event_mmap(vma);
vm_stat_account(mm, vm_flags, len >> PAGE_SHIFT);
if (vm_flags & VM_LOCKED) {
if ((vm_flags & VM_SPECIAL) || vma_is_dax(vma) ||
is_vm_hugetlb_page(vma) ||
vma == get_gate_vma(current->mm))
vma->vm_flags &= VM_LOCKED_CLEAR_MASK;
else
mm->locked_vm += (len >> PAGE_SHIFT);
}
if (file)
uprobe_mmap(vma);
/*
* New (or expanded) vma always get soft dirty status.
* Otherwise user-space soft-dirty page tracker won't
* be able to distinguish situation when vma area unmapped,
* then new mapped in-place (which must be aimed as
* a completely new data area).
*/
vma->vm_flags |= VM_SOFTDIRTY;
vma_set_page_prot(vma);
return addr;
unmap_and_free_vma:
vma->vm_file = NULL;
fput(file);
/* Undo any partial mapping done by a device driver. */
unmap_region(mm, vma, prev, vma->vm_start, vma->vm_end);
charged = 0;
if (vm_flags & VM_SHARED)
mapping_unmap_writable(file->f_mapping);
allow_write_and_free_vma:
if (vm_flags & VM_DENYWRITE)
allow_write_access(file);
free_vma:
vm_area_free(vma);
unacct_error:
if (charged)
vm_unacct_memory(charged);
return error;
}
如果是一个文件映射,则根据file 进入到call_mmap 实现相对应的文件映射功能,并将其文件映射到虚拟空间中。
如果是匿名映射,则没有特殊处理,直接选择一个合适的虚拟空间,生成vma插入到该进程对应的 mm中。
vm_flags & VM_LOCKED
如果vm 被锁住即虚拟内存被锁住,需要返回需要实际的物理内存大小:
unsigned long do_mmap(struct file *file, unsigned long addr,
unsigned long len, unsigned long prot,
unsigned long flags, vm_flags_t vm_flags,
unsigned long pgoff, unsigned long *populate,
struct list_head *uf)
{
... ...
if (!IS_ERR_VALUE(addr) &&
((vm_flags & VM_LOCKED) ||
(flags & (MAP_POPULATE | MAP_NONBLOCK)) == MAP_POPULATE))
*populate = len;
return addr;
)
|