前言
记录学习《操作系统45讲》02.实现一个最简单的内核
一、HelloOS引导流程
在Linux操作系统中,使用GRUB工具来引导操作系统的加载,Hello OS的加载如下图  电脑加电之后,首先运行BIOS固件中的指令,对硬件进行检测,然后加载可引导设备(大概率是硬盘)第一个扇区的GRUB到0x7c00开始的地址空间,接着跳转到0x7c00处执行指令。最终要加载的Hello OS就是需要完成的部分。
二、主要代码
我们要关注的是GRUB引导的Hello OS内核,最后执行的也是它,如何实现就成为了重点。包含代码如下: 
- entry.asm:入口代码,设置CPU工作模式和C语言运行环境等,最后执行main函数
- hello.lds:链接器的链接脚本
- main.c
调用自己写的printf函数 - vgastr.c/vgastr.c
 显卡字符模式下,第一个字节为字符ASCII码值,第二个为字符颜色值,这里没有设置字符颜色值。
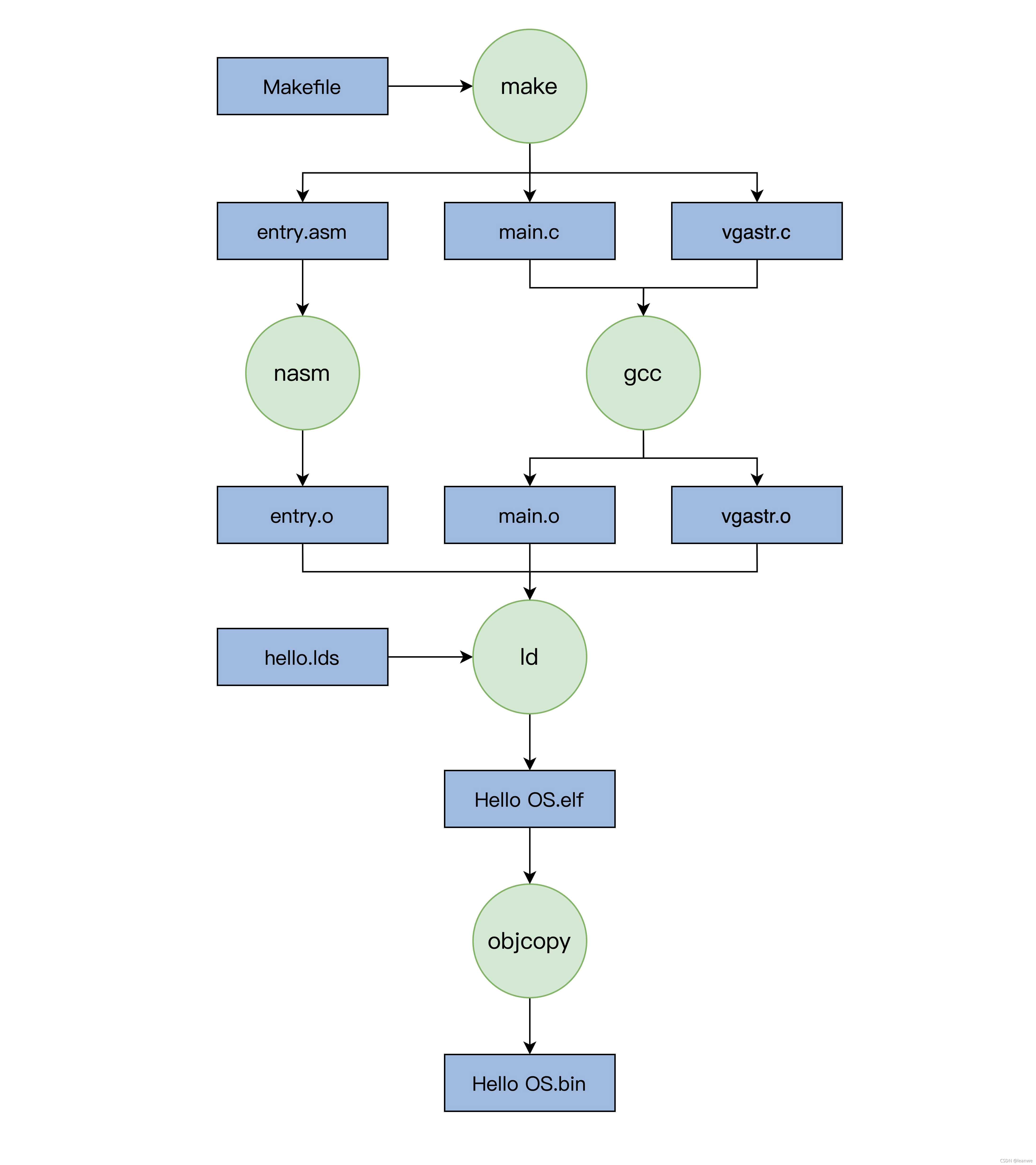
三、编译安装
使用make工具按照预先写好的makefile编译代码,生成HelloOS.bin,编译流程如下:  注意: 这里只是编译好了HelloOS内核,但是没有和GRUB建立联系,也就是说GRUB还不知道去哪里寻找HelloOS.bin程序。 建立的联系的办法就是在/boot/grub/grub.cfg里增加对应的启动项(需要先将HelloOS.bin拷贝到/boot目录下),如下:
menuentry 'HelloOS' {
insmod part_msdos #GRUB加载分区模块识别分区
insmod ext2 #GRUB加载ext文件系统模块识别ext文件系统
set root='hd0,msdos4' #注意boot目录挂载的分区
multiboot2 /boot/HelloOS.bin #GRUB以multiboot2协议加载HelloOS.bin
boot #GRUB启动HelloOS.bin
}
hd0,msdos4 表示第一个硬盘的第四个分区,用df /boot/ 命令可以查看/boot目录的挂载分区:  我的机器为sda1,表示第1个分区,所以启动项应该修改为set root=‘hd0,msdos1’
四、重启测试
一切准备就绪,重启计算机  启动项里增加了Hello OS,选择Hello OS启动项,屏幕输出Hello OS 字符串 
总结
- 启动HelloOS流程:PC加电——>BIOS自检——>加载硬盘第一个扇区的GRUB——>执行GRUB,选择启动项中的HelloOS——>加载并执行HelloOS
- HelloOS可以理解为一个简化的操作系统
|