|
目录
一.Docker复杂安装详说
安装mysql主从复制
1.新建主服务器容器实例3307
2.进入/mydata/mysql-master/conf目录下新建my.cnf
3.修改完配置后重启master实例
?4.进入mysql-master容器
5.master容器实例内创建数据同步用户?
6.新建从服务器容器实例3308?
7.进入/mydata/mysql-slave/conf目录下新建my.cnf?
8.修改完配置后重启slave实例?
9.在主数据库中查看主从同步状态
10.进入mysql-slave容器
11.在从数据库中配置主从复制?
12.在从数据库中查看主从同步状态
13.在从数据库中开启主从同步
?15.主从复制测试
Redis cluster(集群)模式-docker版哈希槽分区进行数据存储
3主3从redis集群配置
1.关闭防火墙+启动docker后台服务
2.新建6个docker容器redis实例
3.进入容器redis-node-1并为6台机器构建集群关系
4.链接进入6381作为切入点,查看集群状态
5.数据读写存储
6.容错切换迁移
Redis主从扩容案例
新建6387、6388两个节点+新建后启动+查看是否8节点
进入6387容器实例内部
将新增的6387节点(空槽号)作为master节点加入原集群
检查集群情况第1次
***重新分派槽号***
检查集群情况第2次
**为主节点6387分配从节点6388**
检查集群情况第3次?
Redis主从缩容案例
目的:6387和6388下线
检查集群情况1获得6388的节点ID
将6388删除从集群中将4号从节点6388删除
?将6387的槽号清空,重新分配,本例将清出来的槽号都给6382
?检查集群情况第二次
将6387删除?
检查集群情况第三次
?二.DockerFile解析
1.是什么
官网
构建三步骤?
2.DockerFile构建过程解析
Dockerfile内容基础知识
Docker执行Dockerfile的大致流程
小总结
3.DockerFile常用保留字指令
?注意事项
小总结
4.案例
自定义镜像mycentosjava8
编写
构建
运行
5.虚悬镜像
查看
删除
6.小总结
三.Docker网络
默认创建3大网络模式
常用基本命令
All命令
?查看网络
查看网络源数据
删除网络
能干嘛
网络模式
bridge模式
host模式
none模式
container模式
自定义网络?
Docker平台架构图解
整体说明
整体架构
?
四.Docker-compose容器编排
能干嘛
去哪下
官网
官网下载
安装步骤
?Compose核心概念
一文件????????
两要素
Compose使用的三个步骤
Compose常用命令
使用Compose
编写docker-compose.yml文件
执行
停止
五.Docker轻量级可视化工具Portainer
安装
官网
步骤
六.Docker容器监控之????????CAdvisor+InfluxDB+Granfana
compose容器编排
新建目录
新建3件套组合的 docker-compose.yml
启动docker-compose文件
查看三个服务容器是否启动
测试
?配置步骤
一.Docker复杂安装详说
安装mysql主从复制
1.新建主服务器容器实例3307
docker run -p 3307:3306 --name mysql-master \
-v /mydata/mysql-master/log:/var/log/mysql \
-v /mydata/mysql-master/data:/var/lib/mysql \
-v /mydata/mysql-master/conf:/etc/mysql \
-e MYSQL_ROOT_PASSWORD=root \
-d mysql:5.7
2.进入/mydata/mysql-master/conf目录下新建my.cnf
vim my.cnf
[mysqld]
## 设置server_id,同一局域网中需要唯一
server_id=101
## 指定不需要同步的数据库名称
binlog-ignore-db=mysql
## 开启二进制日志功能
log-bin=mall-mysql-bin
## 设置二进制日志使用内存大小(事务)
binlog_cache_size=1M
## 设置使用的二进制日志格式(mixed,statement,row)
binlog_format=mixed
## 二进制日志过期清理时间。默认值为0,表示不自动清理。
expire_logs_days=7
## 跳过主从复制中遇到的所有错误或指定类型的错误,避免slave端复制中断。
## 如:1062错误是指一些主键重复,1032错误是因为主从数据库数据不一致
slave_skip_errors=1062
3.修改完配置后重启master实例
docker restart mysql-master
?4.进入mysql-master容器
docker exec -it mysql-master /bin/bash
mysql -uroot -proot
5.master容器实例内创建数据同步用户?
CREATE USER 'slave'@'%' IDENTIFIED BY '123456';
GRANT REPLICATION SLAVE, REPLICATION CLIENT ON *.* TO 'slave'@'%';
6.新建从服务器容器实例3308?
docker run -p 3308:3306 --name mysql-slave \
-v /mydata/mysql-slave/log:/var/log/mysql \
-v /mydata/mysql-slave/data:/var/lib/mysql \
-v /mydata/mysql-slave/conf:/etc/mysql \
-e MYSQL_ROOT_PASSWORD=root \
-d mysql:5.7
7.进入/mydata/mysql-slave/conf目录下新建my.cnf?
vim my.cnf
[mysqld]
## 设置server_id,同一局域网中需要唯一
server_id=102
## 指定不需要同步的数据库名称
binlog-ignore-db=mysql
## 开启二进制日志功能,以备Slave作为其它数据库实例的Master时使用
log-bin=mall-mysql-slave1-bin
## 设置二进制日志使用内存大小(事务)
binlog_cache_size=1M
## 设置使用的二进制日志格式(mixed,statement,row)
binlog_format=mixed
## 二进制日志过期清理时间。默认值为0,表示不自动清理。
expire_logs_days=7
## 跳过主从复制中遇到的所有错误或指定类型的错误,避免slave端复制中断。
## 如:1062错误是指一些主键重复,1032错误是因为主从数据库数据不一致
slave_skip_errors=1062
## relay_log配置中继日志
relay_log=mall-mysql-relay-bin
## log_slave_updates表示slave将复制事件写进自己的二进制日志
log_slave_updates=1
## slave设置为只读(具有super权限的用户除外)
read_only=1
8.修改完配置后重启slave实例?
docker restart mysql-slave
9.在主数据库中查看主从同步状态
show master status;
10.进入mysql-slave容器
docker exec -it mysql-slave /bin/bash
mysql -uroot -proot
11.在从数据库中配置主从复制?
master_host:主数据库的IP地址;
master_port:主数据库的运行端口;
master_user:在主数据库创建的用于同步数据的用户账号;
master_password:在主数据库创建的用于同步数据的用户密码;
master_log_file:指定从数据库要复制数据的日志文件,通过查看主数据的状态,获取File参数;
master_log_pos:指定从数据库从哪个位置开始复制数据,通过查看主数据的状态,获取Position参数;
master_connect_retry:连接失败重试的时间间隔,单位为秒。
change master to master_host='192.168.31.215',master_user='slave',master_password='123456',master_port=3307,master_log_file='mall-mysql-bin.000001',master_connect_retry=30;
12.在从数据库中查看主从同步状态
? show slave status\G;
13.在从数据库中开启主从同步

14.查看从数据库状态发现已经同步?

?15.主从复制测试
主机新建库-使用库-新建表-插入数据,ok
从机使用库-查看记录,ok
Redis cluster(集群)模式-docker版哈希槽分区进行数据存储
3主3从redis集群配置
1.关闭防火墙+启动docker后台服务
systemctl start docker
systemctl stop firewalld
2.新建6个docker容器redis实例
docker run -d --name redis-node-1 --net host --privileged=true -v /data/redis/share/redis-node-1:/data redis:6.0.8 --cluster-enabled yes --appendonly yes --port 6381
docker run -d --name redis-node-2 --net host --privileged=true -v /data/redis/share/redis-node-2:/data redis:6.0.8 --cluster-enabled yes --appendonly yes --port 6382
docker run -d --name redis-node-3 --net host --privileged=true -v /data/redis/share/redis-node-3:/data redis:6.0.8 --cluster-enabled yes --appendonly yes --port 6383
docker run -d --name redis-node-4 --net host --privileged=true -v /data/redis/share/redis-node-4:/data redis:6.0.8 --cluster-enabled yes --appendonly yes --port 6384
docker run -d --name redis-node-5 --net host --privileged=true -v /data/redis/share/redis-node-5:/data redis:6.0.8 --cluster-enabled yes --appendonly yes --port 6385
docker run -d --name redis-node-6 --net host --privileged=true -v /data/redis/share/redis-node-6:/data redis:6.0.8 --cluster-enabled yes --appendonly yes --port 6386
命令分步解释
--privileged=true 获取宿主机root用户权限
--cluster-enabled yes 开启redis集群
--appendonly yes 开启持久化
3.进入容器redis-node-1并为6台机器构建集群关系
docker exec -it redis-node-1 /bin/bash
redis-cli --cluster create 192.168.31.215:6381 192.168.31.215:6382 192.168.31.215:6383 192.168.31.215:6384 192.168.31.215:6385 192.168.31.215:6386 --cluster-replicas 1
--cluster-replicas 1 表示为每个master创建一个slave节点
 


4.链接进入6381作为切入点,查看集群状态
cluster info????????cluster nodes

5.数据读写存储
redis-cli -p 6381 -c

6.容错切换迁移
redis-node-5是1的从服务器,停掉1重新查看集群状态

?恢复之前的主从关系,需要先启动node-1,再关闭node-5,在启动node-5
Redis主从扩容案例
新建6387、6388两个节点+新建后启动+查看是否8节点
docker run -d --name redis-node-7 --net host --privileged=true -v /data/redis/share/redis-node-7:/data redis:6.0.8 --cluster-enabled yes --appendonly yes --port 6387
docker run -d --name redis-node-8 --net host --privileged=true -v /data/redis/share/redis-node-8:/data redis:6.0.8 --cluster-enabled yes --appendonly yes --port 6388
docker ps
进入6387容器实例内部
docker exec -it redis-node-7 /bin/bash
将新增的6387节点(空槽号)作为master节点加入原集群
将新增的6387作为master节点加入集群 redis-cli --cluster add-node 自己实际IP地址:6387 自己实际IP地址:6381 6387 就是将要作为master新增节点 6382 就是原来集群节点里面的领路人,相当于6387拜拜6381的码头从而找到组织加入集群
redis-cli --cluster add-node 192.168.31.215:6387 192.168.31.215:6382

检查集群情况第1次
redis-cli --cluster check 真实ip地址:6381?
***重新分派槽号***
命令:redis-cli --cluster reshard IP地址:端口号
redis-cli --cluster reshard 192.168.31.215:6382
检查集群情况第2次
redis-cli --cluster check 真实ip地址:6381

?槽号分派说明 重新分配成本太高,所以前3家各自匀出来一部分,从6381/6382/6383三个旧节点分别匀出1364个坑位给新节点6387
**为主节点6387分配从节点6388**
命令:redis-cli --cluster add-node ip:slave(node-8)端口 ip:master(node-7)端口 --cluster-slave???? --cluster-master-id (node-7的ID)
redis-cli --cluster add-node 192.168.31.215:6388 192.168.31.215:6387 --cluster-slave --cluster-master-id c055442fe21761a72f9b6af596acf4f0cdf2d110

检查集群情况第3次?
redis-cli --cluster check 192.168.31.215:6382

Redis主从缩容案例
目的:6387和6388下线
检查集群情况1获得6388的节点ID
redis-cli --cluster check 192.168.31.215:6382
将6388删除从集群中将4号从节点6388删除
命令:redis-cli --cluster del-node ip:从机端口 从机6388节点ID
redis-cli --cluster del-node 192.168.31.215:6388 9df0bef58927e8463a75653fbad36254b4c65143

?将6387的槽号清空,重新分配,本例将清出来的槽号都给6382
redis-cli --cluster reshard 192.168.31.215:6382

?检查集群情况第二次
redis-cli --cluster check 192.168.31.215:6382

将6387删除?
redis-cli --cluster del-node 192.168.31.215:6387 c055442fe21761a72f9b6af596acf4f0cdf2d110

检查集群情况第三次
redis-cli --cluster check 192.168.31.215:6382
DockerFile常用保留字指令
?二.DockerFile解析
1.是什么
Dockerfile是用来构建Docker镜像的文本文件,是由一条条构建镜像所需的指令和参数构成的脚本。
官网
https://docs.docker.com/engine/reference/builder/
构建三步骤?
编写Dockerfile文件????????docker build命令构建镜像????????docker run依镜像运行容器实例
2.DockerFile构建过程解析
Dockerfile内容基础知识
1:每条保留字指令都必须为大写字母且后面要跟随至少一个参数?????????????????????????????????????????????? 2:指令按照从上到下,顺序执行????????????????????????????????????????????????????????????????????????????????????? ? ? ? ? ?? 3:#表示注释 ?????????????????????? ?? ???????????????????????????????? ? ?? ???????????????????????????????????????????????????????????? ? 4:每条指令都会创建一个新的镜像层并对镜像进行提交
Docker执行Dockerfile的大致流程
(1)docker从基础镜像运行一个容器?????????????????????????????????????????????????????????????????????????????????????? (2)执行一条指令并对容器作出修改?????? ? ? ? ? ? ????????????????????????????????????????????????????????????????????????????? (3)执行类似docker commit的操作提交一个新的镜像层?????????????????????????????????????????????? (4)docker再基于刚提交的镜像运行一个新容器???????????????????????????????????????????????????????????????????? (5)执行dockerfile中的下一条指令直到所有指令都执行完成
小总结
从应用软件的角度来看,Dockerfile、Docker镜像与Docker容器分别代表软件的三个不同阶段, *? Dockerfile是软件的原材料 *? Docker镜像是软件的交付品 *? Docker容器则可以认为是软件镜像的运行态,也即依照镜像运行的容器实例
3.DockerFile常用保留字指令
- FROM??????? 当前新镜像是基于哪个镜像的,指定一个已经存在的镜像作为模板,第一条是from
- MAINTAINER????????镜像维护者的姓名和邮箱地址
- RUN???????????? 容器构建时需要运行的命令??? 两种格式(shell格式[等同于命令行],exec格式)
- EXPOSE??? ? 当前容器对外暴露出的端口
- WORKDIR ? ? ?指定在创建容器后,终端默认登陆的进来工作目录,一个落脚点
- USER ? ? ? ? ? 指定该镜像以什么样的用户去执行,如果都不指定,默认是root
- ENV ? ? ? ? ?用来在构建镜像过程中设置环境变量 ?
ENV MY_PATH /usr/mytest
这个环境变量可以在后续的任何RUN指令中使用,这就如同在命令前面指定了环境变量前缀一样;也可以在其它指令中直接使用这些环境变量,
比如:WORKDIR $MY_PATH
- ?ADD????????将宿主机目录下的文件拷贝进镜像且会自动处理URL和解压tar压缩包
- COPY?????? 类似ADD,拷贝文件和目录到镜像中。将从构建上下文目录中 <源路径> 的文件/目录复制到新的一层的镜像内的 <目标路径> 位置? COPY src dest??????? COPY ["src", "dest"]
- VOLUME??????? 容器数据卷,用于数据保存和持久化工作
- CMD?????? 指定容器启动后的要干的事情
- ENTRYPOINT?????? 也是用来指定一个容器启动时要运行的命令?????
?注意事项
CMD和前面RUN命令的区别??????????????????????????????????????????????????????????????????????????????????????????????????????? CMD是在docker run 时运行。????????RUN是在 docker build时运行。????????????????????????????????? ENTRYPOINT类似于 CMD 指令,但是ENTRYPOINT不会被docker run后面的命令覆盖,而且这些命令行参数会被当作参数送给 ENTRYPOINT 指令指定的程序??????????????????????????????????????????????????? 命令格式:
ENTRYPOINT可以和CMD一起用,一般是变参才会使用 CMD ,这里的 CMD 等于是在给 ENTRYPOINT 传参。当指定了ENTRYPOINT后,CMD的含义就发生了变化,不再是直接运行其命令而是将CMD的内容作为参数传递给ENTRYPOINT指令,他两个组合会变成? 案例如下:假设已通过 Dockerfile 构建了 nginx:test 镜像:
| 是否传参 | 按照dockerfile编写执行 | 传参运行 | | Docker命令 | docker run? nginx:test | docker run? nginx:test -c /etc/nginx/new.conf | | 衍生出的实际命令 | nginx -c /etc/nginx/nginx.conf | nginx -c /etc/nginx/new.conf |
小总结

4.案例
自定义镜像mycentosjava8
Centos7镜像具备vim+ifconfig+jdk8
jdk8链接:
链接:https://pan.baidu.com/s/1ilDD-wj1J1iiGy49fPMrpQ?pwd=yazt? 提取码:yazt
编写

准备编写Dockerfile文件
FROM centos
MAINTAINER why<w18839510398@163.com>
ENV MYPATH /usr/local
WORKDIR $MYPATH
RUN yum -y install vim
RUN yum -y install unzip
RUN yum -y install net-tools
RUN yum -y install glibc.i686
RUN mkdir /usr/local/java
ADD OpenJDK8U-jdk_x64_linux_hotspot_8u312b07.tar.gz /usr/local/java/
ENV JAVA_HOME /usr/local/java/jdk8u312-b07
ENV JRE_HOME $JAVA_HOME/jre
ENV CLASSPATH $JAVA_HOME/lib/dt.jar:$JAVA_HOME/lib/tools.jar:$JRE_HOME/lib:$CLASSPATH
ENV PATH $JAVA_HOME/bin:$PATH
EXPOSE 80
CMD echo $MYPATH
CMD echo "success--------------ok"
CMD /bin/bash
构建
docker build -t 新镜像名字:TAG .
docker build -t centosjava8:1.5 .
运行
docker run -it 新镜像名字:TAG?
docker run -it --name java8-1 centjava8:1.5

5.虚悬镜像
仓库名、标签都是<none>的镜像,俗称dangling image
查看
docker image ls -f dangling=true
删除
docker image prune
6.小总结

三.Docker网络
默认创建3大网络模式
bridge? ? ? ? host? ? ? ? null
常用基本命令
All命令
docker network --help

?查看网络
docker network ls
查看网络源数据
docker network inspect xxx网络名字
删除网络
docker network rm xxx网络名字

能干嘛
容器间的互联和通信以及端口映射? ? ? ? ? ? ? ? ? ? ? ? ? ? ? ? ? ? ? ? ? ? ? ? ? ? ? ? ? ? ? ? ? ? ? ? ? ? ? ? ? ? ? ? ? ? ? ? ? 容器IP变动时候可以通过服务名直接网络通信而不受到影响?
网络模式
bridge模式
????????使用--network ?bridge指定,默认使用docker0? ? ? ? ? ? ? ? ? ? ? ? ? ? ? ? ? ? ? ? ? ? ? ? ? ? ? ? ? ? ? ? ? Docker 服务默认会创建一个 docker0 网桥(其上有一个 docker0 内部接口),该桥接网络的名称为docker0,它在内核层连通了其他的物理或虚拟网卡,这就将所有容器和本地主机都放到同一个物理网络。Docker 默认指定了 docker0 接口 的 IP 地址和子网掩码,让主机和容器之间可以通过网桥相互通信。
host模式
????????使用--network host指定? ? ? ? ? ? ? ? ? ? ? ? ? ? ? ? ? ? ? ? ? ? ? ? ? ? ? ? ? ? ? ? ? ? ? ? ? ? ? ? ? ? ? ? ? ? ? ? ? ? ? ? ? ?直接使用宿主机的 IP 地址与外界进行通信,不再需要额外进行NAT 转换。容器将不会获得一个独立的Network Namespace, 而是和宿主机共用一个Network Namespace。容器将不会虚拟出自己的网卡而是使用宿主机的IP和端口。
none模式
????????使用--network none指定? ? ? ? ? ? ? ? ? ? ? ? ? ? ? ? ? ? ? ? ? ? ? ? ? ? ? ? ? ? ? ? ? ? ? ? ? ? ? ? ? ? ? ? ? ? ? ? ? ? ? ? ? ?禁用网络功能,只有lo标识(就是127.0.0.1表示本地回环)?
container模式
????????使用--network container:NAME或者容器ID指定? ? ? ? ? ? ? ? ? ? ? ? ? ? ? ? ? ? ? ? ? ? ? ? ? ? ? ? ? ? ? ? ? ? ? 案例2? ? ? ? ? ? ?docker run -it? ?--name alpine1 ?alpine /bin/sh? ? ? ? ? ? ? ? ? ? ? ? ? ? ? ? ? ? ? ? ? ? ? ? ? ? ? ? ? ? ?docker run -it --network container:alpine1 --name alpine2 ?alpine /bin/sh? ? ? ? ? ? ? ? ? ? ? ? ? ? ? ? ? ? ?运行结果,验证共用搭桥 ? ? ? ? ? ? ? ? ? ? ? ? ? ? ? ? ? ?假如此时关闭alpine1,再看看alpine2? ? ? ? docker stop alpine1????????
自定义网络?
自定义网络本身就维护好了主机名和ip的对应关系(ip和域名都能通)? ? ? ? ? ? ? ? ? ? ? ? ? ? ? ? ? ? ? ? ? ? ? 案例????????
docker run -d -p 8081:8080 --name tomcat81 billygoo/tomcat8-jdk8
docker run -d -p 8082:8080 --name tomcat82 billygoo/tomcat8-jdk8
上述成功启动并用docker exec进入各自容器实例内部?????????按照IP地址ping是OK的? ?按照服务名ping结果??? 
?使用自定义网络? ? ? ? ? ? ? ? ? ? ? ? ? ? ? ? ? ? ? ? ? ? ? ? ? ? ? ? ? ? ? ? ? ? ? ? ? ? ? ? ? ? ? ? ? ? ? ? ? ? ? ? ? ? ? ? ? ? ? ? ? ? ? 创建自定义网络? ? docker network create why_network? ? ? ? ? ? ? ? ? ? ? ? ? ? ? ? ? ? ? ? ? ? ? ? ? ? ? ? ? ? ? ? ? 新建容器加入上一步新建的自定义网络????????
docker run -d -p 8081:8080 --network why_network --name tomcat81 billygoo/tomcat8-jdk8
docker run -d -p 8082:8080 --network why_network --name tomcat82 billygoo/tomcat8-jdk8

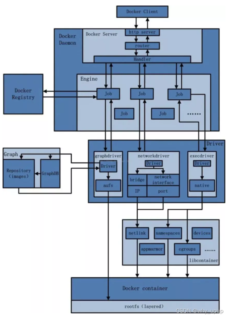
Docker平台架构图解
整体说明
Docker 运行的基本流程为: 1 用户是使用 Docker Client 与 Docker Daemon 建立通信,并发送请求给后者。 2 Docker Daemon 作为 Docker 架构中的主体部分,首先提供 Docker Server 的功能使其可以接受 Docker Client 的请求。 3 Docker Engine 执行 Docker 内部的一系列工作,每一项工作都是以一个 Job 的形式的存在。 4 Job 的运行过程中,当需要容器镜像时,则从 Docker Registry 中下载镜像,并通过镜像管理驱动 Graph driver将下载镜像以Graph的形式存储。 5 当需要为 Docker 创建网络环境时,通过网络管理驱动 Network driver 创建并配置 Docker 容器网络环境。 6 当需要限制 Docker 容器运行资源或执行用户指令等操作时,则通过 Execdriver 来完成。 7 Libcontainer是一项独立的容器管理包,Network driver以及Exec driver都是通过Libcontainer来实现具体对容器进行的操作。
整体架构

四.Docker-compose容器编排
Compose 是 Docker 公司推出的一个工具软件,可以管理多个 Docker 容器组成一个应用。你需要定义一个 YAML 格式的配置文件docker-compose.yml,写好多个容器之间的调用关系。然后,只要一个命令,就能同时启动/关闭这些容器
能干嘛
Compose允许用户通过一个单独的docker-compose.yml模板文件(YAML 格式)来定义一组相关联的应用容器为一个项目(project)。可以很容易地用一个配置文件定义一个多容器的应用,然后使用一条指令安装这个应用的所有依赖,完成构建。Docker-Compose 解决了容器与容器之间如何管理编排的问题。
去哪下
官网
https://docs.docker.com/compose/compose-file/compose-file-v3/
官网下载
https://docs.docker.com/compose/install/
安装步骤
curl -L "https://github.com/docker/compose/releases/download/1.29.2/docker-compose-$(uname -s)-$(uname -m)" -o /usr/local/bin/docker-compose
chmod +x /usr/local/bin/docker-compose
docker-compose --version

?Compose核心概念
一文件????????
docker-compose.yml
两要素
服务(service)????????一个个应用容器实例,比如订单微服务、库存微服务、mysql容器、nginx容器或者redis容器
工程(project)????????由一组关联的应用容器组成的一个完整业务单元,在 docker-compose.yml 文件中定义。
Compose使用的三个步骤
编写Dockerfile定义各个微服务应用并构建出对应的镜像文件? ? ? ? ? ? ? ? ? ? ? ? ? ? ? ? ? ? ? ? ? ? ? ? ? ? ? ? ?使用 docker-compose.yml 定义一个完整业务单元,安排好整体应用中的各个容器服务。? ? ? ? ? ? 最后,执行docker-compose up命令 来启动并运行整个应用程序,完成一键部署上线
Compose常用命令
docker-compose -h ? ? ? ? ? ? ? ? ? ? ? ? ? # 查看帮助 docker-compose up ? ? ? ? ? ? ? ? ? ? ? ? ? # 启动所有docker-compose服务 docker-compose up -d ? ? ? ? ? ? ? ? ? ? ? ?# 启动所有docker-compose服务并后台运行 docker-compose down ? ? ? ? ? ? ? ? ? ? ? ? # 停止并删除容器、网络、卷、镜像。 docker-compose exec ?yml里面的服务id ? ? ? ? ? ? ? ? # 进入容器实例内部 ?docker-compose exec docker-compose.yml???????文件中写的服务id /bin/bash docker-compose ps ? ? ? ? ? ? ? ? ? ? ?# 展示当前docker-compose编排过的运行的所有容器 docker-compose top ? ? ? ? ? ? ? ? ? ? # 展示当前docker-compose编排过的容器进程 ?docker-compose logs ?yml里面的服务id ? ? # 查看容器输出日志 docker-compose config ? ? # 检查配置 docker-compose config -q ?# 检查配置,有问题才有输出 docker-compose restart ? # 重启服务 docker-compose start ? ? # 启动服务 docker-compose stop ? ? ?# 停止服务
使用Compose
编写docker-compose.yml文件
mkdir /mycompose
cd /mycompose
vim docker-compose.yml
version: "3"
services:
nginx:
image: nginx:latest
container_name: nginx88
ports:
- "88:80"
networks:
- why_network
mysql:
image: mysql:5.7
ports:
- "3306:3306"
environment:
MYSQL_ROOT_PASSWORD: '123456'
MYSQL_ALLOW_EMPTY: 'no'
volumes:
- /app/mysql/db:/var/lib/mysql
- /app/mysql/my.cnf:/etc/my.cnf
- /app/mysql/init:/docker-entrypoint-initdb.d
networks:
- why_network
command: --default-authentication-plugin=mysql_native_password
networks:
why_network:
执行
docker-compose up
docker-compose up -d
停止
docker-compose stop
五.Docker轻量级可视化工具Portainer
Portainer 是一款轻量级的应用,它提供了图形化界面,用于方便地管理Docker环境,包括单机环境和集群环境。
安装
官网
https://www.portainer.io/
https://docs.portainer.io/v/ce-2.9/start/install/server/docker/linux
步骤
docker命令安装
docker run -d -p 8000:8000 -p 9000:9000 --name portainer --restart=always -v /var/run/docker.sock:/var/run/docker.sock -v portainer_data:/data portainer/portainer
第一次登录需创建admin,访问地址:xxx.xxx.xxx.xxx:9000
用户名,直接用默认admin????????密码记得8位,随便你写 ? ? ? ? ? ? ? ? ? ? ? ? ? ? ? 设置admin用户和密码后首次登陆 ? ? ? ? ? ? ? ? ? ? ? 选择local选项卡后本地docker详细信息展示 ? ? ? ? ? ? ? ? ? ? ? ? ?上一步的图形展示,能想得起对应命令吗?
六.Docker容器监控之????????CAdvisor+InfluxDB+Granfana
通过docker stats命令可以很方便的看到当前宿主机上所有容器的CPU,内存以及网络流量等数据,一般小公司够用了。。。。但是,docker stats统计结果只能是当前宿主机的全部容器,数据资料是实时的,没有地方存储、没有健康指标过线预警等功能?
?容器监控3剑客 CAdvisor InfluxDB Granfana ? ?总结
compose容器编排
新建目录
mkdir /mydocker/cig
cd /mydocker/cig
新建3件套组合的 docker-compose.yml
version: '3.1'
volumes:
grafana_data: {}
services:
influxdb:
image: tutum/influxdb:0.9
restart: always
environment:
- PRE_CREATE_DB=cadvisor
ports:
- "8083:8083"
- "8086:8086"
volumes:
- ./data/influxdb:/data
cadvisor:
image: google/cadvisor
links:
- influxdb:influxsrv
command: -storage_driver=influxdb -storage_driver_db=cadvisor -storage_driver_host=influxsrv:8086
restart: always
ports:
- "8080:8080"
volumes:
- /:/rootfs:ro
- /var/run:/var/run:rw
- /sys:/sys:ro
- /var/lib/docker/:/var/lib/docker:ro
grafana:
user: "104"
image: grafana/grafana
user: "104"
restart: always
links:
- influxdb:influxsrv
ports:
- "3000:3000"
volumes:
- grafana_data:/var/lib/grafana
environment:
- HTTP_USER=admin
- HTTP_PASS=admin
- INFLUXDB_HOST=influxsrv
- INFLUXDB_PORT=8086
- INFLUXDB_NAME=cadvisor
- INFLUXDB_USER=root
- INFLUXDB_PASS=root
启动docker-compose文件
docker-compose up
查看三个服务容器是否启动

测试
浏览cAdvisor收集服务,http://ip:8080/
? ? ? ? ? ? ? 浏览influxdb存储服务,http://ip:8083/? ? ? ? ? ? ? ? ? ? ? ? ? ? ? ? ? ? ? ? ? ? ? ? ? ? ? ? ? ? ? ? ? ? ? ? ? ? ? ? ? ? ? ? ? ? ?浏览grafana展现服务,http://ip:3000? ? ? ? 默认帐户密码(admin/admin)
?配置步骤
配置数据源 ?选择influxdb数据源 ?配置细节 ? ? ? ? ? ? ? ? ? ? ? ? ? ? ? ? ? ? ? ?配置面板panel    
?到这里cAdvisor+InfluxDB+Grafana容器监控系统就部署完成了
|